百炼成神 奇兵出鞘 ——奇兵系统攻略
2022/06/291449 浏览攻略
大家好!我是小梅。
本期攻略主要围绕奇兵的获取以及培养讲解,帮助新接触到奇兵的玩家快速上手奇兵! 奇兵系统会在60级开放,一般是开服一个月左右,打造好的奇兵是60级主要提战点。
奇兵有两个属性:基础属性和融合属性,接下来我将从奇兵获取、奇兵激活、奇兵开刃、主奇兵、奇兵升级、奇兵融合这几点讲述如何提升奇兵属性,达到提升战力的目标。
l 获取
玩家可以使用翠玉购买所有职业的所有奇兵,但是仅可以使用元宝购买本职业的普通奇兵,翠玉奇兵的基础属性是元宝奇兵的四倍,购买后可激活外观,且拥有开刃效果(属性加成)

有条件的玩家我建议五行五个栏位的奇兵拉满,不光可以享受战力叠加,同时也方便激活奇兵后进行后续升级提战。
l 激活
购买成功的奇兵只有激活后才会增加战力,玩家最多可以同时激活五把奇兵,每个五行各激活一把,未激活的奇兵不会增加战力。也就是说奇兵系统并不会像坐骑铸魂一样叠加所有已获取的奇兵的战力,是有上限的。
l 开刃
玩家在获取并激活奇兵后,可以开刃享受基础属性加成以及融合属性加成。
基础属性加成:玩家使用翠玉购买任意职业的任意奇兵后,即可获得所有已激活奇兵基础属性+100%(不含强化属性)的加成效果,持续45天。
融合属性加成:玩家炼彩任意奇兵后,即可获得主奇兵融合属性+100%(百分比融合属性加成20%),持续45天。

这时就有人可能会疑问:我花钱购买或者炼彩一把奇兵,还有期限,45天后过期,奇兵到底值不值得搞?
这里就要和大家解释一下:奇兵所谓的“过期”只是针对“开刃”也就是上文刚刚提到的基础属性和融合属性的加成而言的,其他诸如外观、基础属性、强化、融合等都会永久保留,不会消失。
由下图红框所示:基础属性的开刃加成就是一些蚊子腿,过期后不享受加成也无所谓;但是融合属性加成是很恐怖的,尤其是一些大佬融合拉满的情况下。综上对于属性加成过期问题,中低氪不需要管,大佬做了奇兵融合以后必须拉满。

l 主奇兵
激活奇兵后,可以在不同职业所有已经激活的奇兵中,设置一把主奇兵,不要求必须是本职业奇兵才能设置为主奇兵。设置主奇兵后主奇兵的基础属性会增加忽略全系抗性的词条,同时只有主奇兵才能开启奇兵融合,激活融合属性。玩家转职后也不需要担心,主奇兵属性不会发生改变,基础属性和融合属性继续生效。
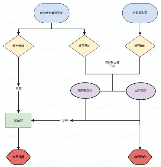
l 奇兵材料
奇兵升级、融合所需要的材料以及获取方式如下图所示:

l 奇兵升级
奇兵升级是提升奇兵的基础属性。 激活奇兵后可以进行奇兵升级,和装备强化一样,奇兵升级等级可以继承,更换奇兵时会保留奇兵等级。相似的,奇兵升级有金木水火土五行五个栏位,只有该栏位激活相应奇兵后才能进行奇兵升级。
奇兵升级会为玩家提供生命值以及对应栏位的五行抗性,所以奇兵拉满后可以享受全系抗性提升,非常划算。主奇兵升级还会额外提升忽略全系抗性,刀刀到肉。
每次奇兵升级需要消耗一定数量的紫金砂,紫金砂可以由紫金宝箱开出或者分解破碎的兵刃和完美的兵刃得到,完全可以通过每周三、周五、周日的秦始皇陵白嫖到,因此鼓励大家多多参与这个活动。


l 奇兵融合
奇兵融合用来打造奇兵的融合属性,本质就是把兵刃原石的词条洗练到奇兵上。
奇兵融合只能融合主奇兵,可以改变主奇兵品质、融合属性的词条数量、词条类型、词条数值等等。更换激活新奇兵时,原奇兵融合属性不会转移,但是更换主奇兵后原奇兵融合属性会失效。
选择需要融合的兵刃后,可查看融合预览,了解可融合出的奇兵品质、词条属性以及数量。融合出现的词条类型,与兵刃上附带的词条和奇兵本身的词条类型有关,因此我们应该根据自己的职业方向选择合适的兵刃原石,避免融合时词条污染。

兵刃品质和奇兵品质越高,每次融合可能出现的词条数量越高,也就是橙色原石>紫色原石>蓝色原石。同时融合可能出现出现神秘词条时,有概率融合出稀有词条,如最终伤害放大、伤害减免等。
奇兵融合会改变融合度:融合度表示奇兵融合属性的6个词条(包括已融合出和未融合出的词条,共6条)的融合总进度。每次融合,无论是否保存或是否融合出6个词条,融合度均会提高或降低(品质越高的兵刃原石,提升融合度的概率越高),持续融合能提高奇兵的融合进度。星级表示融合进度对应的阶段。融合度越高,词条提供的数值也就越高
每一次融合,玩家都可以选择是否保留本次融合的融合结果,大家可以根据洗练出的词条衡量是否保留融合结果。

以上就是奇兵攻略的全部内容啦~~~

