半删档测试说明

由于我们没有测试团队,也请不起测试团队,因此,我们长期以来,对于一些需要一定人数才能复现的bug,都是靠群友帮忙测,当然,不少群友们也都愿意在bug中找游戏,有的甚至达到了4-5次(几乎每次都清数据)。
也是因为这样的举动,让我们真切感受到了我们所期望的希望——《虚互之国》“虚互”的意义;也更坚定了我们的信念,真诚感谢![[嗒啦啦4_比心]](https://img-tc.tapimg.com/market/images/d28961d9ef2d62e62333b8d17a8612dc.gif)
![[嗒啦啦4_比心]](https://img-tc.tapimg.com/market/images/d28961d9ef2d62e62333b8d17a8612dc.gif)
我们计划实施少见的【半删档测试】,大家先不急着条件反射哈。(方案主要的目的,就是在动态公平的条件下,让帮助我们的玩家们,有个保底的价值留存——如何保证相对公平,下面有说明)。
【半删档】:就是保留部分,删除部分;下图就是保留到下测或正式服(如果下次是正式服)的具体方案。
以下是保留的方案:

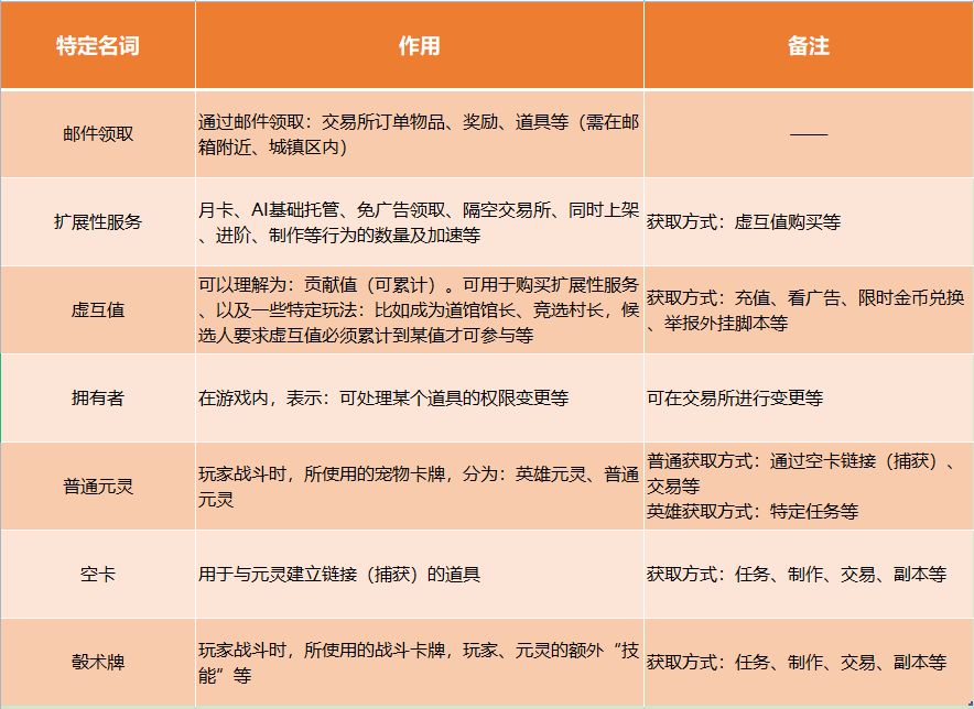
特定名词说明:

如何保证相对公平:
首先,
1.除了上述方案提到的虚互值是直接在账号里可用的,其他的都需要邮件领取。
2.邮件领取:
按效率流程基本需要到3-4级才能进城镇中领取。
3.保留的元灵年龄等级:
跟领取时,玩家的等级+1级一致。因为年龄等级只能按现实时间来成长,这就导致了过早领取,收益不大,跟新人玩家拉开的差距可以忽略不计,并且随着玩家等级的提高,必定会被替换掉,那就意味着一直不领取的收益是最大化的。而期间起跑线是一致的,且变数多,随时可能被新人超过。(意义就是:相当于给了老玩家一个保底机制,这也就是“价值留存”)
4.至于彀术牌、空卡,这些都是消耗品,大家可以自行交易。
说了这么多,大家应该也明白了吧,实在不明白的,可以进官方QQ群咨询哈。


