门派攻略 - 财神帮
精华修改于2022/08/067969 浏览游戏攻略
(原攻略可在BWK群文件查找,此攻略为移植tap论坛,攻略负责人:杨依霜、绯村毛玉,请注意时效性)

门派简介:
铁树银花呼作雨,
买君一笑散千金。
财神帮渊源数百年,建立者复姓上官,名已不可考。
后历任会首逐渐统一各地商会,开办钱庄、酒楼,并成为皇商,与官府交好。
数十年前,朝廷允许民间买卖田产,上任会首上官林看准商机,开始经营田产生意,并形成垄断。
如今,同样擅长经商贸易的重光教进入中原,开始争夺财神帮生意。
上官林之女上官瑶继承父业,率财神帮与之抗衡。
原本游离于江湖边缘的财神帮,于此涉足武林。
门派人物:
黑市商人、刘四海、上官瑶、上官羽、沈元龙、朱华
门派武学:
破财手、聚宝拳、千金诀、四海三江功、快意剑法、踏沙行、迎风逐浪步、金错刀法、买路刀法、水云鞭法
门派心法:
生财之道
师门任务:

可以请教的基本武学类型:
基本拳脚、基本内功、基本轻功、基本招架、基本刀法、基本双持、基本剑法、基本鞭法
门派武学系数及介绍:
输出:

轻功:

内功:

招架:

拜师方法与请教列表:
•(通关第十章)
•拜师【沈元龙】条件:第十章扬州城,地图左下角何园对话沈元龙,得知礼盒遗失在路上。
走到南门大街遇到张二(1000血),切磋战胜后获得礼盒,将其给予沈元龙即可拜师如财神帮并得到一个寒铁环。



武学前置:
【破财手】: 属性【侠义正气】<-300
【迎风逐浪步】: 技能【踏沙行】≥300级
【买路刀法】: 技能【基本刀法】≥100级
【金火如意环】: 技能【买路刀法】≥400级、技能【千金诀】≥450级
【快意剑法】: 技能【基本剑法】≥430级、技能【基本轻功】≥430级、技能【生财之道】≥430级
【水云鞭法】: 技能【基本鞭法】≥350级、技能【生财之道】≥350级
【四海三江功】: 技能【基本内功】≥350级、技能【生财之道】≥350级、技能【基本轻功】≥350级、技能【基本招架】≥350级

门派心法称号:

门派声望头衔:

门派定位简述:
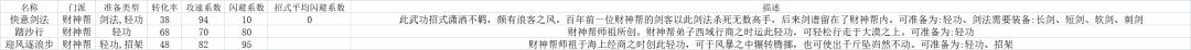
输出:武学数量一般,数量质量上没有明显偏向,系数上只有快意剑法在同类武学中比较突出。
内功:数量较少,拥有两个内功。
轻功:数量较多,拥有三个轻功。
招架:基本输出位武学都能作为招架位使用,迎风逐浪步也能作为招架使用。
综上:仅看系数会认为财神帮是一个剑法类的门派,但从下文了解技能后可以得知,财神帮其实是十分依靠续航的门派,而拳脚战中这类技能的发挥是最好的,但缺点也十分明显,会在下文着重说明,所以财神帮大概属于优缺点十分明显被迫使用拳脚的续航门派,对此感兴趣的玩家可以优先考虑财神帮。
师门地图:

武学详解:(武学等级为技能残页的等级)
聚宝拳:平砍很弱,互备拳脚破财手,入门级武学。
破财手:平砍很弱,互备拳脚聚宝拳,但拥有比较稀有的拳脚截脉(在梦境系统出来之前),入门级武学。
踏沙行:单技能轻功,效果系数都不是很好,入门级武学。
迎风逐浪步:双技能武学,轻功位与招架位都有技能,双技能续航能力都很强大,但与千金诀一样极度惧怕截脉技能,中级武学。
买路刀法:平砍不行,技能附带控制与加速,中级武学。
水云鞭法:平砍不错,兵器位双技能,都偏向赌概率,不算很强,中→高级武学。
千金诀:续航内功,续航能力极强,但极度惧怕截脉技能,高级武学。
金错刀法:平砍不行,兵器位双技能,有真伤与控制,偏科比较严重吧,技能挺强但平砍弱导致基本没法上场,顶级绝学。
金火如意环:平砍一般,兵器招架位双技能,有护盾等效果,但作为招架时系数略有降低,未必能派上用场,顶级绝学。
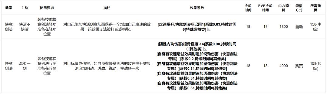
快意剑法:平砍挺强,轻功与兵器位双技能,轻功位技能有个不错的攻速提升,但由于技能效果单一,不怎么实用,而兵器位的技能温柔一剑,真伤是非常足的,但是耗内较高,中→顶级绝学。
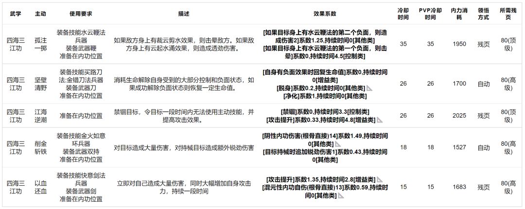
四海三江功:拥有五个技能的内功,但除了江海逆潮是只要装在内功位都有的技能外,其他四个技能均需要不同的使用要求,可以说变化是十分多样的,但技能强度有限,高→顶级绝学。
主动技能详解:(图为先9重后10重)
金错刀法:真伤和伪截脉甚至还有控制,只看技能效果是相当不错的,但是平砍导致上场难,不过财神帮本身也没有什么平砍强的,技能重数提升优先级较高。


金火如意环:技能效果不是很强,但是可以作为招架位使用,在PVP时有一定的奇招效果,技能重数提升优先级较高。


聚宝拳:自动解锁的回血技能,前期可以过度用,没必要提升重数。


快意剑法:双技能均为非绑定技能,轻功位技能不适合当前环境,但真伤技能还是不错的,不过弊端是耗内较大,技能重数提升优先级较高。


买路刀法:自动解锁带控制的技能,前期可以过度用,没必要提升重数。


破财手:自动解锁的截脉技能,罕见的拳脚截脉,技能重数提升优先级较高。


千金诀:超级强力的续航内功,但对于截脉的惧怕是非常大的,一旦被截脉,损失的内力就是财神帮的巨大亏损,且财神帮没有什么办法能防止截脉,持续时间极长的续航反而成为弊端,技能重数提升优先级为财神帮最高。


水云鞭法:两个技能均为赌博性质,但平砍不错,有一定的上场空间,技能重数提升优先级较高。


四海三江功:财神帮与其他门派区别最大的点之一,这个玩法是相当独特的,但是目前来看效果并不是很好,但也因此是财神帮之后可能翻身的点,技能重数提升优先级为财神帮最高。


踏沙行:自动解锁的轻功,前期过度可以用,没必要提升主动技能重数。


迎风逐浪步:财神帮的核心轻功,在续航届有极高的地位,但同样惧怕截脉,技能重数提升优先级为财神帮最高。


玩法攻略:
0转:入门难度极高,再加上本身武学并不是很强力(在零转时期),所以除了情怀玩家是不推荐这时期加入财神帮的。
1-4转:相比于0转,这个阶段无论是神兵还是互搏都是可以接触的系统,但其实无论是想速转的玩家还是想为五转打基础的玩家都不推荐这时候来财神帮,因为技能大多需要残页,且本身相对其他门派没有什么优势。
但财神帮的金火如意环在梦境系统之中是有一定概率领悟的,可以来收集一下技能残页。
5转:5转是玩家最后一转(当前版本),这时候对门派的选择在大更新(如6转或判师)和弃坑前都是不可更改的,要考虑的就相对来说较多。
这时候不推荐玩家单纯为了强度来选择门派,更希望是根据对门派的喜爱程度下决定。
但在本文还是要说一下财神帮在当前版本5转的大概强度:
5转前期(80岁之前),财神帮是相当弱势的,这段时间续航没什么用,快意剑法虽然很不错,但是当前版本有上位替代的江湖武学,也撑不起场面。
5转中期(80-140岁),财神帮的强度随着年龄增大而增强,其续航能力指数形式上升。
5转后期(140岁之后),这时候的财神帮是最强的财神帮,在梦境系统实装前,财神帮主动缴械后配上续航能力一度让大部分门派无法处理,但随着梦境系统的实装,由其是在呓语商店实装后,一旦对手拥有蓬莱神指,财神帮将会相当乏力。
扩展攻略:
加点:低转时可以尽量加根骨,保证一定的续航不用过多的进行回内。5转开始偏向PVP后,可以选择多加根骨,具体数值建议参考自己神兵加速或者不减速的数值决定。
经脉天赋(PVP向):
财神帮绝大部分的PVP都会是拳脚对决或闪回续航的战斗,所以在天赋选择上,拳脚收益极高的以一敌百、妙手空空、抱元守一这三个是首选。
貌似利刃、姣容护体这两个容貌天赋作用上对其他属性天赋具有压倒性的优势,同样是首选。
触发类天赋,现版本妙手回春、招招致命对其他天赋也有不小的压制性,推荐程度仅次于上面五个天赋。
而闪避类天赋也是财神帮非常需要的天赋,具体则可以参考经脉攻略来选择。
主动技能的详细公式和各重数的效果可以到放置江湖主动查询表查询:https://fzjhactive.github.io/index.html
原攻略文件Q群:729759133
终南山后,活死人墓。神雕侠侣,绝迹江湖

