叮——您有一份「萌新保姆级攻略」待查收!
本文更新日期2022年8月30日 14:30分
请视当前版本,自行食用哦~
====================
☞1►卡关怎么办?![[嗒啦啦2_一脸问号]](https://img-tc.tapimg.com/market/images/ed2eef29c607d4e3c48fb9ec9c92c64b.gif)
![[嗒啦啦2_一脸问号]](https://img-tc.tapimg.com/market/images/ed2eef29c607d4e3c48fb9ec9c92c64b.gif)
前期卡住就刷级,提等级好上手,快速升级技巧如下:
1.批量扫荡:点营地-探索-探索副本-批量扫荡,升级较快。
2.打副本:点探索,已解锁的都能反复打,升级较快。勾选未击破,是没拿完东西的副本,记得拿秘籍解锁高手。
3.喜欢省时的玩家,购买道具商店中威压之证,快速略过低级小怪,副本刷得快。
4.探索-海市蜃楼:升级最快,每天限3次,主线通关第四章2-2后每天都能刷。
5.及时换更好的装备,有成套装备优先装,不要每个装备值强但不成套。(红>紫>橙>绿>蓝>白)。同一个装备选词条更多的。
6.武器和武学一定要搭:侠客武学是剑,武器配剑!刀、拳等同理。两者不搭,伤害会减弱。
7.如何拿高级装备:探索-高手图鉴,打高手,选等级高的或者有红色装备的。点推荐-试刀,送强力套装去领!
8.及时换更好的武学和心法(紫>橙>绿>蓝),点侠客-选中角色-技能,上阵的都要换。主修武学心法装品质高的,辅修不追求品质,主要看其附带的效果。
9.阵容尽快配四人,送的奖励领完,就能凑齐,下文有单独阵容指导。
10.门派:快速推进任务可选择输出门派【铁石岛】、【刀魔传人】
(现阶段刀魔论剑竞技较激烈,后期可选择拜入其他门派)。
11.点挑战-通天塔:打过拿经验,升级较快,且不需要体力。
12.点【讨论】:可以查看热心玩家们的讨论攻略,可以参考。
13.哪里拿秘籍、潜质或真解:点兑换-江湖黑市,用江湖贡献买,分解不用的低级装备得贡献。批量扫荡时会提示分解,或点行囊-装备去分解。
☞2►前期流程速览![[嗒啦啦2_星星眼]](https://img-tc.tapimg.com/market/images/bb08c5f7fa1ffa7d19f3cd9c4ce30ca1.gif)
![[嗒啦啦2_星星眼]](https://img-tc.tapimg.com/market/images/bb08c5f7fa1ffa7d19f3cd9c4ce30ca1.gif)
【1-10级】过主线,主角用《柴山十八路》(可用到30级),及时更换装备(一键换装)。
【11-20级】过主线,完成“试刀-变强之路”获得前期神装【骁扬套装】,15级加入门派(也可等到30级再加门派),将探索地图获得的各种武学装配到主角的辅修武学上。
【21-30级】探索地图刷怪升级,探索-高手图鉴获取装备,挑战-通天塔获取高额经验,祈福获得侠客(前期可重点培养桃花、张月、叶雨时、唐婉,或者任务获得的侠客也可,前期凑够四人为佳),做【推荐】里的每日任务积攒江湖贡献。
【31-40级】30级加入刀魔(刀魔论剑较激烈,后期可选择拜入其他门派),用江湖贡献换门派贡献,用门派贡献换门派高级武学真解,直到门派武学3突(优先级高)。
【41-50级】解锁心决系统,给主力输出装配输出心决(洪流、星噬、化劲、电掣),探索-海市蜃楼获取器意升级心决。解锁武学心法参研,优先给主力侠客参研主修武学心法。
【51-60级】解锁挑战副本,兑换挑战装备;洗练装备,堆攻击词条(技能威力、暴击率、暴击伤害)和防御词条(-受到暴伤、防御强度)。
☞3►阶段详细攻略![[嗒啦啦2_摸摸头]](https://img-tc.tapimg.com/market/images/af4f8dad9187e6e4c3ecd7b524f0155c.gif)
![[嗒啦啦2_摸摸头]](https://img-tc.tapimg.com/market/images/af4f8dad9187e6e4c3ecd7b524f0155c.gif)
☞【1-10级】期间跟着小师妹过剧情就好,记得勤用“一键装备”装新掉落的装备。武学有什么都给主角。
重要事项:
- 探索【云州近郊】获取武学《五行拳法》
- 剧情获取武学《柴山十八路》(给主角,加入门派后或者高级武学可装再换)
- 探索副本时点画面下方妙手回春、应急处理等回血,恢复生命和内力!
推荐阵容组成——凑齐4人阵容后,直接起飞!![[嗒啦啦2_牛逼]](https://img-tc.tapimg.com/market/images/db7cf8ec4c9f8ebacde83ec02c643b50.gif)
![[嗒啦啦2_牛逼]](https://img-tc.tapimg.com/market/images/db7cf8ec4c9f8ebacde83ec02c643b50.gif)
*桃花仙子入队,开祈福就可拿桃花甲潜质《落月摇情》,点侠客-桃花-切换到该潜质
*推进主线+邮件福利和补偿,快速拿祈福灵珠,祈福30次后在营地左侧【福利】中领取1个新手保底的绝潜质,按喜好选择。推荐叶雨时《沧海月明》(挡刀护盾)/李香君《空山凝云》(回复增益)/耶律弥勒《赤血罗刹刀》(吸血输出)
☞【11-20级】完成主线和“变强之路”里的任务,轻松升到20级。点点新开放的功能和玩法,可以白嫖到前期需要的资源。这时,可以加入门派了!
阵容推荐:
主角

桃花仙子

寒烟

耶律弥勒

初期好用的装备:
归元套装 挑战归元老僧获得(探索【少林密道】解锁高手图鉴)
王大爷套装 挡刀套装,挑战王大爷获得(探索【官道】解锁高手图鉴)
骁扬套装 完成变强之路·二获得
重要事项:![[嗒啦啦2_托腮]](https://img-tc.tapimg.com/market/images/13def4d3d7fd71471d57c8780f5b9aa6.gif)
![[嗒啦啦2_托腮]](https://img-tc.tapimg.com/market/images/13def4d3d7fd71471d57c8780f5b9aa6.gif)
- 探索【少室山下】&【少林密道】获取《霹雳棍法》(主角和输出必备命中辅修)。
- 探索【官道】副本解锁高手图鉴-王大爷(挡刀套装,配合唐婉或防御型侠客使用),获取《天心一刀流》(输出好用的辅修)、《东海仙灵吐纳法》(输出好用的辅修)。
- 探索【飞来峰失火】解锁高手图鉴-柳生(输出装)、获取《金刚心法》(辅修减伤)。
- 探索-高手图鉴,拿高级装备。
*完成第二章3-2开放「推荐」(奖励丰厚必做,白嫖元宝/体力/江湖贡献)。
*完成第二章3-4开放「通天塔」(奖励丰厚必做,尽量打到第五层,前期巨量经验)。
*15级开放门派:恒山派、八大门、河洛帮、铁石岛、华山派、天武
*15级开放「活动」界面,可以领奖励
*15级开放「学宫」(奖励丰厚必做,尽量论剑获取满体力和祈福碎玉)。
*20级开放帮会*副本去反复刷,有的需等级提升后重新刷才能完成(如【少林密道】、【前朝禁宫】)*每日扫荡一次副本,获取大量经验和装备。
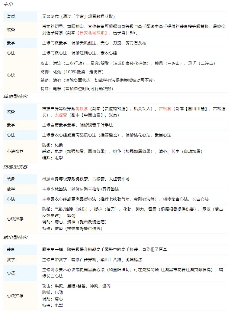
☞【21-30级】副本会开始有一点难度。如果打不过张月,可以在【飞来峰失火】里刷怪升级,或者按第一部分技巧升级。后续会有张月的挑战剧情,注意给张月换上装备,打不过就刷级。 装备套装越来越重要,所以这里给了侠客和装备推荐,直接抄作业:打不过换装备,输出侠客装提升输出的,防御侠客装提升防御的(评分不如合适)。记得刷高手图鉴!「试刀」任务赠送的【野性项链】,记得用。
阵容推荐:

重要事项:
- 探索【黑森林】获取《天风剑法》(输出好用的辅修)。
- 探索【五道口】获取《刺杀要术心诀》(给输出,技能暗杀比较适合手动释放)、第二本《江湖心法》。
- 探索【沧州闹市】解锁铁狮子(肉盾装)。
- 探索【沧州密道】解锁铁手获取《剪刀石头布》真解(市井流氓拳的绝学真解)。
- 探索副本解锁高手图鉴,挑战与自身等级相近的高手获取对应套装,及时更新装备提升实力。
*25级开放装备合成。
*门派【刀魔】(大地图-昆仑山中-隐秘洞窟,完成刀魔相关剧情即可拜师)、【南山派】(大地图-南山派-水帝)。
☞【31-40级】这个阶段会开启第四章,其中第一节要求完成凌雪列传-天山巨变。如果打不过的话,可以在前面的副本刷一下级,同时把所有资源搜刮完。 如果想升级轻松,加入【刀魔】门派(论剑较激烈)。如果想换门派,可以前往【杭州】找说书先生脱离师门(每个角色可以免费脱离师门1次)。
阵容推荐:
基本保证主角+输出+辅助/输出+防御/输出的阵容即可,关键是要随等级更新装备,装备获取来源推荐高手图鉴,有更高的侠客潜质记得替换!
阵容推荐:

重要事项:
- 探索【武当山中】解锁高手-阮籍(输出装)、获取《太极神功》(紫色先拿就对了)、《素衣心经》、《武当心法》。
- 探索【天山山麓】获取《天山剑法》(参研后加暴伤)、《天山古剑》(输出好用的辅修)。
- 探索【崆峒山】获取《草原心法》(打动物专用)。
- 探索-高手图鉴:选低于自己等级但当前最高的。
- 锻造装备属性词条:输出侠客先锻造技能威力、基础攻击、暴击概率和臂力,防御侠客优先堆防御强度、生命上限。
- 完成每日任务,每天可获得3次免费重铸机会。
*完成第4章2-2开放心诀系统。
心决推荐优先升级洪流(二次行动)、星噬(伤害转护盾)、神风、迅闪、饕餮、气鼓、化劲、电掣。
*40级开放参研:推荐先提升当前上阵侠客主修武学心法,尤其是主角,先去参研。
*海市蜃楼:一定去刷,升级杠杠的快。
*门派高级武学真解:兑换-江湖黑市-资源,将江湖贡献换门派贡献,然后用门派贡献换。
*遇到副本中过不了,点击左上角信息按钮

*还可以点击评论按钮看通关答案!

☞【41-50级】心诀和武学心法参研也是实力提升的重要来源,卡住后,记得更换武学心诀、并参研。 阵容推荐:一般主角+辅助+攻击+防御即可,如果觉得伤害不够,可以用攻击型侠客替换辅助/防御位。如主角+唐婉+陆游+凌雪/张月

☞重要事项:
- 不管目前心诀等级如何,给上阵侠客都装上,后续资源到位再逐步提升心诀等级。
- 探索【少林密道探索】副本,完成参悟试炼,获取《洗髓经》(首领级敌人克星)、《易筋神功》(附带强力天赋不动明王,防御圣品)两本紫色武学。
- 海市蜃楼必做!!
- 探索【黑衣遗址】副本,解锁高手蚩尤,去高手图鉴中挑战,可获取强力装备【蚩尤的铠甲】(适合攻击型侠客,可升级)、【重阳神印】(防御侠客必备)。
- 探索【中原山寨】副本,解锁高手张良,去高手图鉴中挑战,可获取太虚系列套装(可升级)。
- 探索【长安北城探索】副本,解锁高手伍子胥,去高手图鉴中挑战,可获得强力输出套装和武器,必备!
- 免费获取重铸次数:通过日常任务、淬火锤(商城-道具商店-玲珑百巧处购买),用于锻造装备(过渡)。
*50级开放6个不同的挑战副本,通过营地-挑战-挑战之路进入有一定难度,完成后获取挑战荣誉(可在兑换商城-挑战荣誉商店换取秘籍等资源)和强力装备!
*遇到副本中解谜机关等,如黑衣遗址,点叹号-点击评论!![[嗒啦啦2_优秀]](https://img-tc.tapimg.com/market/images/bbb6da13ee1c31ee1405e261f12f366e.gif)
![[嗒啦啦2_优秀]](https://img-tc.tapimg.com/market/images/bbb6da13ee1c31ee1405e261f12f366e.gif)
☞【51-60级】完成剩余主线剧情外,获取和洗练高级装备(挑战副本、合成、琢磨)。
阵容推荐:直伤输出高低起决定性作用,因此在资源有限的情况下,可以着重培养主力输出侠客(主角、凌雪)。
挑战副本【无名幻境】可以解锁高手-盖聂,战胜盖聂获得54级输出毕业套【易水套装】。拥有易水套后,可以把伍子胥套替换给二号位输出侠客用。
50级搭配推荐:
主角配装:门派套(合成装备获得)/挑战高手中获得的输出侠客装备。
输出侠客配装:伍子胥三件套(探索【长安北城探索】解锁高手图鉴)+挑战级武器(挑战商店兑换)+任意输出腰带和鞋(优先选加暴击概率和暴击伤害的或可以洗练出两个词条的)。
55级搭配推荐:
一号输出侠客配装:易水三件套+无名系列武器(无名遗冢挑战本掉落、挑战商店兑换)+天枫古屐·千锻(夜战洛阳挑战本掉落、挑战商店-千锻洛阳装备)+公主神衣·千锻(夜战洛阳挑战本掉落、挑战商店-千锻洛阳装备)。
二号输出侠客配装:伍子胥三件套+挑战级武器挡刀侠客配装:王家套装(部分挑战本掉落、挑战商店-菁英级套装·一),其余自选。
输出侠客词条推荐:
饰品:技能威力、暴击概率、暴击伤害、臂力。
武器:基础攻击、暴击概率、暴击伤害、其余自选(命中概率、无视防御等)。腰带:技能威力、暴击伤害、暴击概率、自选(受暴击伤害、抗性等)。
全侠客通用词条推荐:
防具(头身脚):受暴击伤害、防御强度、其余自选(如输出侠客优先暴伤或暴击概率,防御侠客自选各种防御型词条,优先堆同一种词条把概率叠上去)。
挑战副本装备推荐:
这里介绍的装备除可升级装备外,其他可作为过渡装备使用。
常规套装:
✿王家套(可升级):2件套减伤,4件套概率获得挡刀,适合防御型侠客,升级后可用到毕业。
✿道济套:提供大量内力上限,4件套概率获得真气外放,适合搭配心法七弦劲气功。
✿燕王套:散件提供反击增益,适合堆反击的侠客使用。
✿青莲套:散件提供输出相关增益(暴击、反击、三连),适合输出型侠客使用。
✿鬼谷套:2件套减伤,散件提供中毒、定身抗性,适合装配减益武学的侠客使用,怕罚站的刀魔也可作为过渡装备使用。
✿罗汉套:3件套被暴击概率反馈debuff,4件套被暴击概率获得霸体,适合搭配挡刀武学或心决的侠客。
✿夜战洛阳系列装备(可升级):推荐其中的公主神衣和天枫古屐作为散件使用,提供大量暴击暴伤,非常适合输出型侠客,后续可升级用到毕业。
✿幻影套:2件套提供0.3集气速度,非常好用,可搭配其他套装2+2。
✿修罗套:3件套概率无视敌方25%防御强度,适合输出型侠客。
✿星移套:2件套概率减伤,4件套免疫直接致死伤害(有cd)。
挑战饰品:
✿光明圣火炬:附带加定力词条,适合搭配心法通玄神功。
✿清月萤辉:开场天佑。
✿冰璃戒(可升级):词条可洗练出15%暴击率,适合输出型侠客,后续可升级用到毕业。
挑战武器:
✿道济系列武器(搭配道济套使用)
✿东海飞天剑(稀有词条带缥缈,适合杨秒真凑集气)
✿真·望天之弓(应对缥缈buff有奇效)
✿巫玄寒刃(稀有词条带负面穿透,可以给上debuff的侠客使用)
其他挑战级武器也可根据附带的稀有词条选取,与套装、心决和武学搭配,发挥1+1>2的效果。
不过50级的武器基本都是过渡使用,不必花太多经历洗练。
55级之后,关键在于侠客、武学心法、心诀和装备这几者的相性匹配!
重要事项:![[嗒啦啦2_突然出现]](https://img-tc.tapimg.com/market/images/0da85c57f1663308aa211bc92a830af8.gif)
![[嗒啦啦2_突然出现]](https://img-tc.tapimg.com/market/images/0da85c57f1663308aa211bc92a830af8.gif)
- 55级解锁侠客潜能系统,每日参与学宫练习论剑或普通论剑完成日常任务,可获取角色潜能,提升角色实力,推荐给日常上阵的侠客使用。
- 不同挑战副本的开放时间不同,周日开放全部挑战副本。
- 每天有两次领取挑战副本奖励的机会,挑战副本分50级、55级和60级三个梯度,分别对应相应等级的装备。在初期没有挑战装备支撑的情况下,可以先提高角色等级、心诀等级、主修心法参研等级,穿戴挑战高手(蚩尤、张良、伍子胥)获得的装备完成50级、55级挑战副本的开荒。开荒后就好了!
- 主力侠客的主修和辅修记得参研,提升实力!
- 门派-门派排名,查看其他大佬的配装和武学搭配,参考配置思路。
- 这个阶段侠客的培养一般不再局限于4人小组,一些挑战本、通天塔关卡都会要求更多侠客上阵,所以装备、武学都装给你喜欢的侠客!
- 不必担心50级挑战装备是否淘汰,能用神石等资源提升。
- 参与帮会活动获取神石等资源,用于合成、琢磨(点击行囊-合成)高级装备。
-遇到只差一点就能过的卡点,不妨试试手操+吃药(兑换商城-铜钱黑市-药品,花费铜钱购买)。
*洗练技巧:
洗练装备时可以先将不需要的词条洗出来,然后留下一个有用词条专门重铸,增加有用词条出现概率,直到有合适数值的词条再替换,一步一步替换掉不需要的

