【活动颁奖】兵种创意大赛展示,来看看哪位大神的创意更精彩?

各位指挥官大人,在本次兵种创意大赛活动期间,我们收到了很多优秀的创意投稿,感受到了大家对于游戏设计的热情。本次活动的核心目的还是为了大家集思广益,开发团队看了大家的设计后,也真的是大开眼界!我们从投稿的数十个设计中,选择了部分完整度较高以及创意较强的投稿,颁发本次大赛的奖励并予以展示
以下就是本次的优秀作品展示啦:
1.【森林树精】
创意&美术:青出於蓝如大黄蜂

2.【幽灵公主】
创意&美术:青出於蓝如大黄蜂

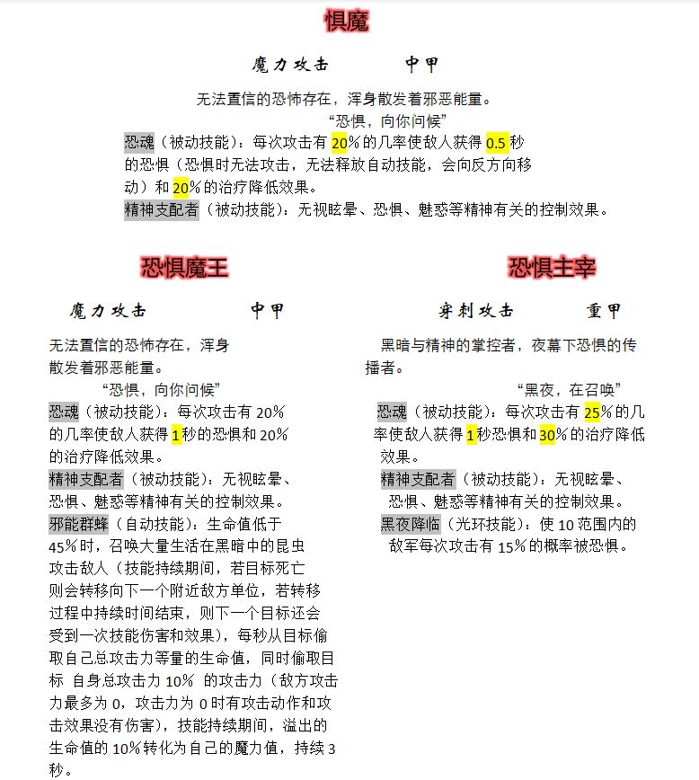
3.【惧魔】
创意:一叶轻尘

4.【龙虾人】
创意:一叶轻尘
(美术来自网络)

5.【海猎人】
创意:一叶轻尘
(美术来自网络)

6.【地精商人】
创意:一叶轻尘

7.【地精伐木工】
创意:一叶轻尘
(美术来源于网络)


8.【鬼魅】
创意:叫姐姐女王

9.【半人马猎手】
创意:游歌
美术:青出於蓝如大黄蜂

篇幅有限,还有更多的设定无法一一展示,非常感谢大家的积极参与,各项奖励已陆续发放到各位的邮箱。其中,特别感谢大黄蜂、一叶轻尘同学,一叶轻尘补齐了所有现有种族的空位,大黄蜂点满了美术天赋,还帮助游歌完成了一个脑洞兵种的美术设定,在此非常感谢,希望各位再接再厉!
![[嗒啦啦2_优秀]](https://img-tc.tapimg.com/market/images/bbb6da13ee1c31ee1405e261f12f366e.gif)
最终按照内容创意、完成度和设计感,大黄蜂同学以绝对优势荣获最强脑洞大奖,奖励将在3日内发送到你的邮箱~
=================================
![[嗒啦啦2_吃瓜]](https://img-tc.tapimg.com/market/images/6eb1d083dff1c09692102cb5a98727f3.gif)
你更喜欢哪个创意呢?欢迎把你的想法、建议和日常催更,都发表在留言区,本次将会从点击在看且留言的玩家中随机抽取1名幸运儿发放福利礼包(300钻石)哦!

