全江湖最具亲和力的体系——护心诀体系!
修改于2022/11/212756 浏览交流谈论
为了增进各位少侠对海鲸的了解,我将为大家介绍海鲸的玩法
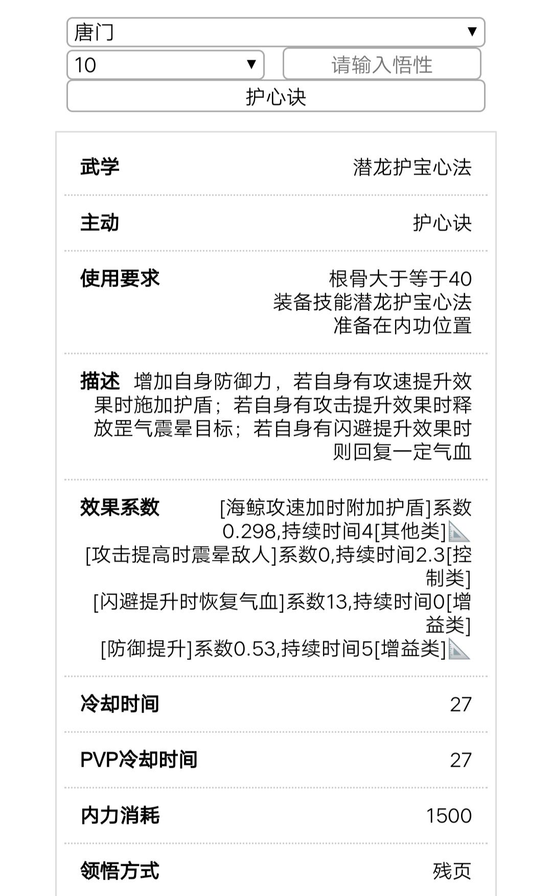
潜龙护宝心法虽然只有双75的血内系数,但是它的主动技能——护心诀,有全放置最高的防御系数、有独一无二的buff触发机制。其效果如下图:

就是这个技能,让这个海鲸的中低级内功拥有了化腐朽为神奇的力量!在其他门派眼中的玩具武学,垃圾武学,只要主动能加buff,就可以与护心搭配,打出多重叠加效果
作为五世海鲸门人,我用我的体验告诉大家,这就是海鲸的核心主动技能,海鲸的核心不是春刀的平砍,不是龙吟诀,更不是苍龙逐日。这些都是没用的外门武学,只有护心诀和闪回是海鲸真正的绝学!
护心诀能搭配的外功:
加速buff:凌绝九剑、弦音刀法
加攻buff:越女剑法、铁血誓剑、猗兰十章、七杀刀法、五郎八卦棍、纯阳功
加速、闪buff:逍遥无相剑
加攻、速buff:探花飞刀、轩辕斧法
护心诀能搭配的轻功:
加速buff:飞影十三逝、藏狐步、三步蟾玉门
加闪buff:潜龙飞遁、七星迷踪步
加攻buff:苍龙逐日
加速、闪buff:虚空踏步
加攻、闪buff:摘星功
推荐玩法
海鲸闪回门派套:
(都用大环刀,需要高身法或全身法加点)
1水刀套
2龙吟闪回套
3熄潮春刀双闪套
海鲸多控江湖套:
1越女三控套[越女(铁血)、护心诀、潜龙、刺剑]
2猗兰三控套[猗兰、护心诀、七星、古琴]
3七杀双控套[七杀、护心诀、潜龙、双刃斧或大环刀]

