判定技能属性转化率、流影机制《智慧出品》
修改于2023/08/203795 浏览攻略
智慧,源自于所欲所行无弃无悔——智慧
——————————————————
——————————————————

已经有两年多没发过基础智慧帖了,这类帖子有个共性——麻烦,发帖前需要千百次的验证或收集,发帖后需要不断修改补充。这篇也不例外
——————————————————
——————————————————
●判定技能、流影机制

——————————————————
——————————————————
●特殊技能属性转化率

——————————————————
——————————————————
●伪随机

♪这是我统计次数最多的一次测试,可以根据结果给伪随机制一些规定
○小样本随机
◇测试中,经常连着几次砍出相同的刀数,最多连着四次砍出相同刀数
◇1刀这种概率很小刀数,也连续出现过几次
◇会出现连着十几甚至几十次,砍出的刀数普遍高或普遍低的情况
◇概率问题,不要动不动就质疑是bug,因为概率问题本就这样
○大样本稳定
◇真随机中,概率极小的事件可以发生,比如1%概率连着出现1000次。伪随机则不能,大样本一定会趋于稳定(1000次远算不上大样本)
◇在100次左右,4刀频数一直是3刀的两倍多,7刀频数比6刀多很多;到200次左右3刀频数赶超4刀;到300刀之后频率趋于稳定。所以我后续的测试都在300刀以上
○不是什么话都可以信。如果有玩家确定了一个概率,先问他有没有百次以上的实验;如果确定了带小数的概率,就问他有没有千次以上的实验;如果给的概率有多位小数,就问他源代码。否则,可以认为他的结果是编的
——————————————————
——————————————————
●流影机制推导过程
♪研究的动机是“提斯”问我流影机制,我不知道,但我怎么可以不知道?所以就有了接下来的一切
♪为了方便解释,继续用稳定刀、随机刀区分
♪一开始,我猜想流影机制是每多砍一刀降低一点概率,比如每一刀降30%概率,第一刀150%,往后依次120%、90%、60%……这个想法很快就否认了,我用流影时发现刀数可以在2~10间波动,按这个想法刀数的波动范围应该很小,且速度不够打不出满刀
♪然后我将流影机制归作速度转化率的降低,反过来说就是速度需求的提高,这个想法被用到了最后
♪如果是速度转化率的降低,那会按怎样的规律降低呢?指数?等差?……我想知道答案,因此开始了验证过程。把速度需求一刀刀测出来,这很麻烦且不准确,我就想通过随机刀的分布,去推导结果,当然,我不知道随机刀的分布规律,但我觉得这难不倒我,通过图像同时推出随机刀分布规律和速度需求不是难事

♪上面两个是我一开始测试结果。第一个结果出现后我认为流影机制就是前一刀判定成功后继续往下判定,第4刀概率高是因为本该打5、6、7……刀的概率全部堆积到了第4刀。很合理很常见的逻辑,含多次判定的问题通常都是往这方面想
♪第二个结果出现后概率堆积直接否认,两次测试前4刀的概率比一致。对此我认为,在算完所有刀数的概率yᵢ后,把所有概率相加得到∑yᵢ,每刀的实际概率为yᵢ/∑yᵢ,这样就不存在概率堆积
♪其它发现就不说了,每统计一点数据我就会冒出一些想法,但都对结果无帮助
♪看着这些刀数分布我感觉单凭这一次测试,自己得不到正确结果。我继续测不同速度差、不同等级下的刀数分布,统计了三千多次,整个文明之战期间都在搞这些。所有统计次数超过100的测试数据如下

♪初始速度较高的情况我测的也有,样本容量较小就不发了,随机刀的分布与初速度与表中的相比看不到区别
♪测出的数据越来越多,我却觉得真相离我越来越远。数据越多,我越难找到规律,真相一定不会复杂,但我越来越找不到简单的解释。到最后我甚至觉得三四百次的统计远不足以消除“随机对数据的干扰”,我就是说我测的这么多数据,可能连参考的资格都不够,更不要说根据图像在不知道流影分布规律的前提下推导速度需求。看这些数据,就算给我准确的刀数分布,我也很难实现目的
♪然后发帖立了个flag,顺便羊一阵子ᶘ ˣ_ˣᶅ
♪病好点后继续捣鼓,随机刀分布规律我最后是一定要弄懂的,到这个时候我已经不嫌麻烦了。既然按最开始的想法推不出来,那干脆测出流影对速度的需求,得到每刀的具体概率,有了概率我再推导不出随机刀分布机制,那改成什么名字都活该
♪又花了好几天,经过了几千次测试,得到了流影前几刀对速度的需求倍数,7刀之后找不到合适的工具人。不得不说,这些概率是真的难测,要一点点控速度,超过100次攻击无意外我才会作为最终结果,想准确测一个概率得好砍好几百刀
♪这个过程中发现了个有趣的。敌人等级不同,流影后续刀相比首刀对速度的需求也略有不同,但大差不差(最终结论也将证实这点)
♪得到速度需求后,该有的、我能收集到的就这样了,接下不会再测试一次,要做的只剩推导

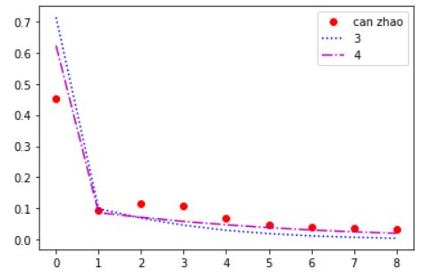
♪推导没花我多少时间,我用算法稍微改了下1002次的样本做参照,试了好几种函数,1、2是两种最基础的函数,3、4是我在2的基础上做了小改动得到的,具体公式不发,不合适且占篇幅

♪但我知道这绝对不是答案,能完美拟合的函数,要多少我能写多少,但有什么用?也就看起来高级一点。答案只有一个,且不会复杂
♪静下心,这只是个数学题,它不会有多难。一开始,我就默认概率从前往后算;1刀与0刀的比值让我始终围绕着一个固定思路去推函数;逐渐变缓的走势图我一直在用更复杂的想法解释。想的越多,就越觉得迷茫,迷茫,因为不对
♪也就某个瞬间,拨云见日。当答案出现时,我没有任何质疑,不管之前注意到的,还是没注意到的,所有的一切似乎本就该如此。概率不是只能从前往后算,它可以从后往前算,先确定最后一刀的概率,然后确定倒数第二刀……
♪真相,不需要解释

♪所以,没有什么推导过程,或者说推导过程是漫长枯燥的测试+某个瞬间的思路转变ᶘ◔◡◔ᶅ
♪有趣的是,得知这一机制后,确实可以通过随机刀分布规律推导速度需求。具体不细说,只要思维还行就能想明白(ಡωಡ)
♪这个结果,结合我的统计数据,以及加尔给我提供的边境文明砍塔信息,我基本能确定随流影刀数增加,对速度的需求类似指数增长(与升级经验、属性转化率的增长差不多)
♪完结撒花 *:ஐ٩(๑´ᵕ`)۶ஐ:*,履行另一个承诺,下个智慧帖出现后清除所有水帖
——————————————————
——————————————————
智慧+5 经验+3 智商-5
——2023.8.20



