首页
排行榜
发现
云游戏
PC 游戏
动态
发布
论坛
TapTap 制造
聚光灯 GameJam
开发者中心
创作者中心
下载手机 APP
扫码下载
Android APK 下载
版本:v
App Store 下载
版本:v
下载 PC 版
Windows 版下载
版本:v
下载 TapTap
TapTap 手机 APP
扫码下载手机App
Android APK 下载
版本:v
App Store 下载
版本:v
TapTap PC 版
Windows 客户端下载
版本:v
画戟
关注
画戟
关注
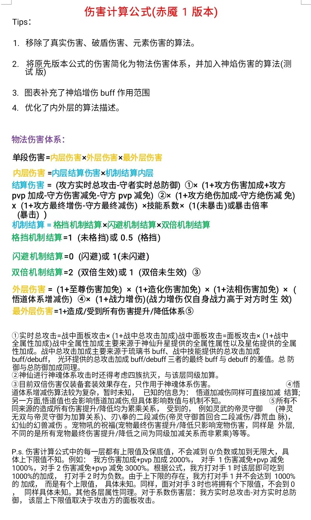
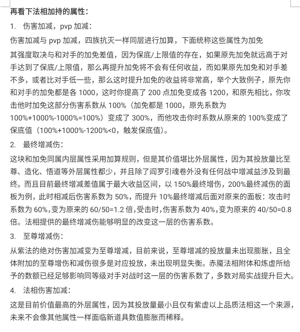
赤魇法相攻略-附伤害计算公式
精华
修改于
2023/02/21
1.1 万浏览
道具评测
浅谈法相对战力与伤害的影响
猜你想搜
道友请留步 赤魇法相攻略
53
68
50