玩家攻略 | 仙界配队大全
2023/01/161.7 万浏览攻略合集
本篇攻略来自《自在西游》攻略团不空供稿
注:玩家攻略非官方建议,仅供参考哦
要玩懂仙界阵营,得先了解仙界阵营的特性,【刷盾】机制为团队提供了强大的生存能力,在PVE玩法中一般有15轮的对战次数,强大的生存能力,让仙界阵营总能苟到最后,但在PVP玩法中会显得爆发力不足,伤害不够,像是在刮痧。今天就让我为大家介绍正确打开仙界阵营的方式,包教包会,快上车。
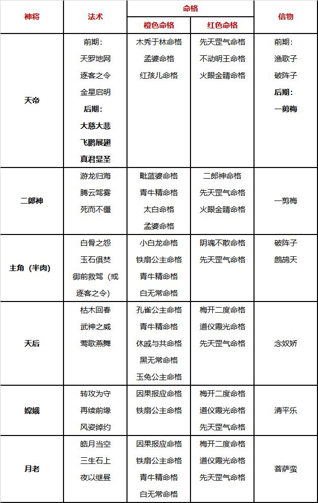
阵容一:最终成型阵容推荐
1、天帝;2、二郎神;3、主角;4、天后;5、嫦娥;6、月老

这套阵容主要是靠天帝的控制技能压制敌方C位,使对手失去行动能力,利用天帝本身多次的追击技能打出高额伤害,再配合二郎神的高额输出,可以快速让对手减员,打出人数差。
站位方面可以针对一下敌方C位,一般有荒神英招上阵的阵容会把C位放在1、4号位,如果敌方主C在1号位,就同样把天帝放1号位针对他;如果在4号位可以把二郎神放在1号位,二郎神第一轮伤害可以打到敌方主C。后排站位尽量保护一下奶妈,避免对位切后排的神将。
上阵神将及其搭配:

上阵荒神:
天位:英招
地位:祸斗
人位:乘黄/精卫

主C搭配思路:天帝的两套法术搭配,前期强调控制,后期强调爆发。
天帝的技能效果有概率让敌方【眩晕】,【天罗地网】可以在挨打的时候也有概率让敌方【眩晕】,强化控制效果。
搭配【红孩儿命格】可以提高异常状态命中率,对天帝的技能【眩晕】和法术带来的被动【眩晕】都起作用,再次强化天帝的控制效果。反之天帝也怕被控,就要携带【火眼金睛命格】来防止被控。
【木秀于林命格】可以将目标锁定在敌方阵中攻击最高的神将,并在受到其攻击时减少伤害。这样针对天帝控制的点搭配适合的法术和命格,才能把天帝的作用发挥出来。
【大慈大悲】要和【孟婆命格】一起上阵,初始的怒气值拉高才能发挥出【大慈大悲】的作用,最好能搭配【荒神英招】,放在天位,首轮伤害可以拉到最高,大概率可以击杀敌方脆皮神将,【烽火连天】和【一剪梅】就可以发挥出作用,让其他神将受到间接伤害。
随着天帝自身的突破和法宝的进阶,天帝的追击回合次数会增加,【飞鹏展翅】能提高追击伤害,【先天罡气命格】能为天帝刷盾,并在天帝突破+15后通过刷盾触发追击。
前期带【渔歌子】或者【破阵子】是因为【一剪梅】比较稀有,掉落机会少,优先给到输出神将二郎神,让1号位的天帝带【渔歌子】可以帮助前排回怒,需要调整站位的时候换成【破阵子】则更合适。
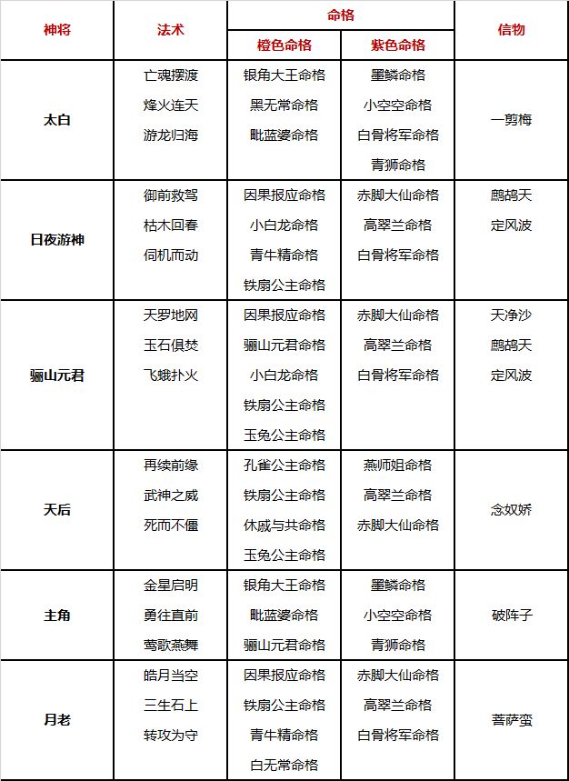
阵容二:前期过渡阵容
1、太白;2、日夜游神;3、骊山元君;4、天后5、主角;6、月老

这套阵容是前期没有红将时过渡使用,主C太白,靠高爆发输出尽量在首轮打出人数差,前排日夜游神与骊山元君抗伤。日夜游神与骊山元君看培养程度,质量更高的站2号位,吃月老的红线BUFF。太白也需要灵活变换位置,如果敌方主C在1号位,且比我们强,可以把太白挪去2号位,必要时候可以放弃月老的红线BUFF挪去后排,但注意要放在佩戴【三生石上】法术的神将后一位吃到增伤BUFF。尽量让肉盾对位敌方主C,通过【因果报应命格】对敌方主C造成间接伤害,特别是骊山元君本身就有溅射伤害。
上阵神将及其搭配:

上阵荒神:
天位:英招/精卫

主C搭配思路:给太白的搭配思路就是尽可能的暴力,这套阵容适合前期养成、推图时期。
太白释放技能100%暴击,要放大太白暴击的伤害,给他搭配【毗蓝婆命格】和【小空空命格】直接提升暴击伤害,配合【亡魂摆渡】攻击伤害加成,很容易在首轮打出高额伤害。太白自身突破+5后,可以追击一次普攻,加上【游龙归海】反击技能,可以增加攻击次数。尽可能的打出减员效果,触发【烽火连天】和【一剪梅】的间接伤害,再次重创敌方。
总结:每个阵容最多可以上阵18个法术,首月80级左右解锁4个命格位置,一共24个位置,还有6套的信物。这些是对阵容影响比较大的变数,用的好就能以弱胜强,低战力逆袭高战力。

法术:每个神将有3个法术位置,分别在突破+0、突破+9、突破+13时解锁,那我们优先考虑每个神将初始只能带1个法术的情况,仙界必带的法术有:【再续前缘】跟【皓月当空】,都是增加群体BUFF的。其他的就是根据不同神将的特性来针对性地搭配法术。

命格:前期就是有紫带紫,橙色命格要集中收集适合上阵神将的,以及考虑是否能跟法术做一些搭配,比如【阴魂不散】命格跟白骨夫人法术就可以联动产生效果,命格搭配得好,才能发挥出神将最大的作用。

信物:最多可携带6套,要注意的是清平乐和菩萨蛮这两个有唯一特性的信物,意味着上阵神将中最多只需一人携带,带2套清平乐或者菩萨蛮的效果是不叠加的;渔歌子需要放在1号位才起作用,这些都是需要注意的。


