玩家攻略 | 圣界配队大全
2023/01/162.1 万浏览攻略合集
本篇攻略来自《自在西游》攻略团景沉供稿
注:玩家攻略非官方建议,仅供参考哦
圣界由西游取经五人组和佛、菩萨组成,独有的【连击】技能为他们提供了强大的爆发输出和持续作战能力,通过积攒【连击】点与消耗【连击】点,打出比别的阵容更多次数的普攻,既能打乱敌方进攻节奏,还能完成自身伤害叠加,是非常强劲的阵营。更何况还有孙悟空的魅力加持,很难不心动。
我们只是从过去只顾着看猴,变成了为了玩猴而放弃其他阵营而已,又能有什么错呢?
阵容一:最终成型阵容推荐
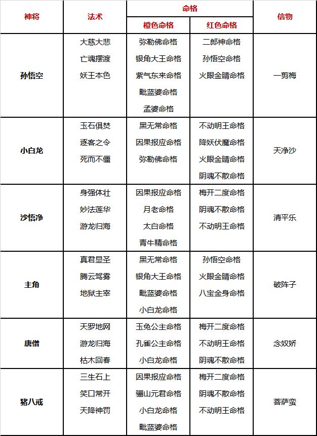
1、孙悟空;2、小白龙;3、沙悟净;4、主角;5、唐僧;6、猪八戒

这套阵容主要靠主C孙悟空首轮打出爆发伤害,强化孙悟空的前期爆发力,力求快速让敌方减员。
小白龙站前排主动吸引火力,保护后排留给副C主角足够的成长空间。同时要利用好小白龙这个点,如果是面对切后排的阵容,如妖界大鹏金翅,可以将小白龙挪去后排,主角放到前排,保证后续要接管输出重任的副C不要在前几轮就被击杀。
多让小白龙挨打的同时,尽量多给他保命的命格和法术,利用他佩戴的【玉石俱焚】法术反伤敌方。
上阵神将及其搭配:

上阵荒神:
天位:英招
地位:祸斗
人位:乘黄/精卫

主C搭配思路:孙悟空要强化他前期暴力输出的特点,【大慈大悲】作为每个主C必备的法术,在他这里同样适用,结合圣界阵容【连击】的特点,其实【醍醐灌顶】也是合适的,将【连击】转换为怒气,如果把这两个法术带上也未尝不可。配合英招4点怒气,孙悟空的初始4点怒气,【孟婆命格】和【弥勒佛命格】的2点加持,首轮可以达到10点怒气,是非常强力的爆发。但这里【醍醐灌顶】转化了【弥勒佛命格】1点的【连击】不是太划算,如果只追求极致的暴力输出可以考虑这么带,比如在荒神秘境限制2、4轮必须通关的场景里是不错的选择,如果是在PVP战场,只带一个【大慈大悲】是更合适的。
【亡魂摆渡】同样是爆发主C很好的搭配,首轮增加20%攻击是很强力的加持;【妖王本色】比起其他红色法术的优势在于其加攻击和防御的属性跟孙悟空很适配,且持续。【真君显圣】与【地狱主宰】启动偏慢,孙悟空等不及。
命格方面与孙悟空最适配的肯定就是【孙悟空命格】了,普攻和连击加伤害,有条件的话圣界能打伤害的神将最好人手一件,【弥勒佛命格】也是。还有就是【二郎神命格】无视部分防御和免伤,让爆发伤害能真实的打到敌方身上,非常好用。【火眼金睛命格】和【八宝金身命格】这种防控制抵挡伤害的命格好理解,要说一下的是【紫气东来命格】,因为我们主C太强了,包括各阵营的主C都很强,输出都很猛,现在基本上大家都给辅助和肉盾神将带了反伤命格,如【因果报应命格】【阴魂不散命格】,还佩戴了具有反伤效果的法术,这就很容易让主C打出爆炸输出的同时,被反伤命格和法术伤害到,【紫气东来命格】就是可以留出余地,让伤害转化一部分为生命治疗,避免伤害越高挂得越快的情况出现。
阵容二:前期过渡阵容
1、小白龙;2、主角;3、沙悟净;4、唐僧;5、毗蓝婆;6、弥勒佛

这套阵容依靠小白龙、沙悟净吸收伤害保护后排,拖住节奏,尽量不让己方减员,让后排的毗蓝婆不断叠加【连击】点,收割战场;
主角在前排也充当肉盾的角色;
唐僧在4号位为阵容回血,带【游龙归海】可以增加他释放技能的次数,稳住前排血量;
弥勒佛为全队提供高额免伤BUFF,同时还能为队友回复【连击】点。
整套阵容攻防兼备,是一个比较均衡的阵容,适合前期神将培养和推图使用。

上阵荒神:
天位:英招/精卫

主C搭配思路:毗蓝婆的特点是多段连击,需要做的就是增加她的【连击】点,让她高频输出,还有就是强化她输出的伤害,打的多没用,要打的狠。【游龙归海】和【如有神助】都是让她打的多,一个增加技能攻击,一个有概率回复【连击】点。【烽火连天】和【一剪梅】需要在她击杀敌方后起作用,打这么多下总能收割吧,对毗蓝婆有信心。命格同样是强化【连击】和伤害,让主C发挥出最大的作用。
总结:每个阵容最多可以上阵18个法术,首月80级左右解锁4个命格位置,一共24个位置,还有6套的信物。这些是对阵容影响比较大的变数,用得好就能以弱胜强,低战力逆袭高战力。

法术:每个神将有3个法术位置,分别在突破+0、突破+9、突破+13时解锁,那我们优先考虑每个神将初始只能带1个法术的情况,圣界必带的法术有:【笑口常开】跟【身强力壮】,都是增加群体BUFF的。其他的就是根据不同神将的特性来针对性地搭配法术。

命格:前期就是有紫带紫,橙色命格要集中收集适合上阵神将的,以及考虑是否能跟法术做一些搭配,比如阴魂不散命格跟白骨夫人法术就可以联动产生效果,命格搭配得好,才能发挥出神将最大的作用。

信物:最多可携带6套,要注意的是清平乐和菩萨蛮这两个有唯一特性的信物,意味着上阵神将中最多只需一人携带,带2套清平乐或者菩萨蛮的效果是不叠加的;渔歌子需要放在1号位才起作用,这些都是需要注意的。


