《攻城三国志》史诗武将初登场 -【SP孙尚香】好女尚香势压吴,弯长弓浓妆在。
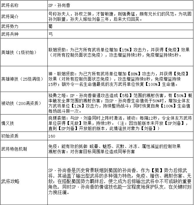
●武将介绍:号称孙夫人,孙权之妹,才智敏捷,刚强勇猛,颇有兄长们的风范。为巩固孙刘联盟,孙夫人嫁给刘备三年,后来大归回吴。
●武将定位:强力输出,范围伤害,强力辅助
●主动技能-【联姻贤助】-为己方所有武将单位提升攻击力,以及施加【免疫】效果
●神将技能-【神·联姻贤助】-为己方所有武将单位提升攻击力,以及施加【免疫】效果;额外令一名生命值最低的武将单位回复生命值
●被动技能-【骁勇之姬】-普通攻击触发范围溅射伤害,概率触发溅射范围提升至全屏;当SP孙尚香生命低于特定百分比后为己方单位施加强力BUFF以及自身回复生命值
●情谊技能-【良媛裘姻】-与刘备登场生效-周期性地为所有己方武将单位施加【无敌】效果

gcsgz111【银两*2W、百战精华*100】
gcsgz222【木材*20W、突破丹*100】
gcsgz333【铁矿*20W、初级经验书*100】
gcsgz555【粮食*20W、2级宝石*1、3级宝石*1】
gcsgz777【紫色将魂箱*20、精炼石*150】
gcsgz888【初级军备箱*20、5分钟加速*20】
gcsgz999【橙色将魂箱*20、强化石*66】


