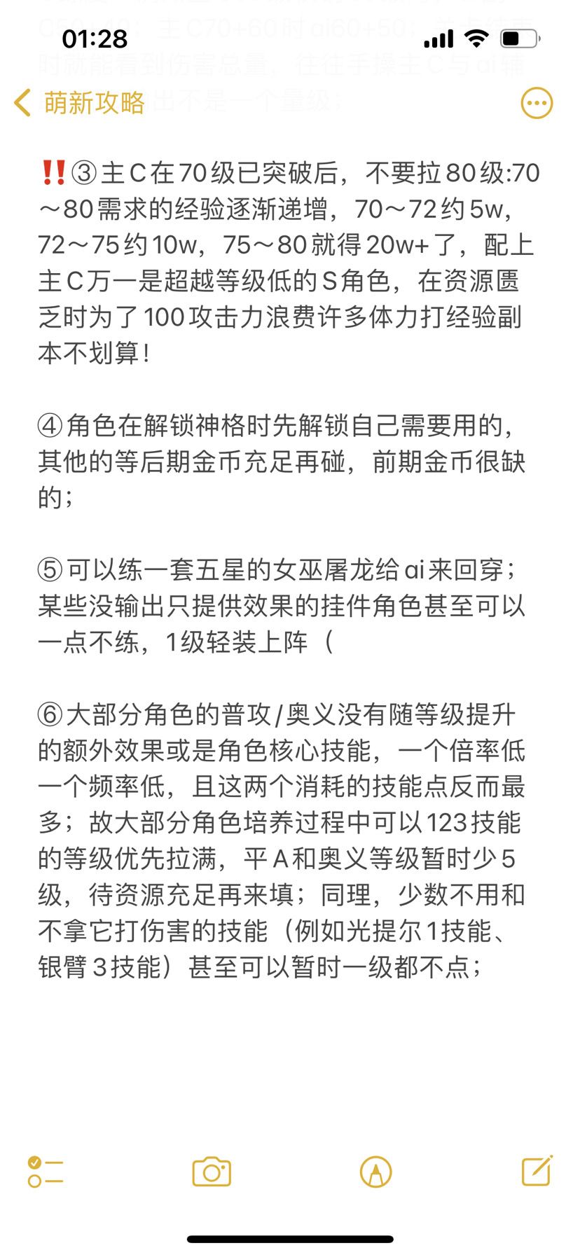
想到了再添给萌新的攻略(上篇)1.6版本攻略
修改于2023/03/028188 浏览攻略
算是写完了
想到了再添
想到了再添*公会在评论区1L
*‼️官方推荐刻印套装存在很多过时的搭配和不合理的地方 建议提前查攻略/论坛问防止踩雷
*基础攻略可以瞅瞅花舞组 现在听说做的较为全面 质量也挺好的;
目录:①开局;②培养计划;③钥从;④商店;⑤🌟全角色简评;⑥刻印;⑦薅羊毛(














写不出角色攻略的原因⬇️
吞我图为啥捏 ![[嗒啦啦2_冷漠]](https://img-tc.tapimg.com/market/images/9c291e4289780e05a678b98deef7b130.png)
![[嗒啦啦2_冷漠]](https://img-tc.tapimg.com/market/images/9c291e4289780e05a678b98deef7b130.png)
恩利尔未解锁 托尔未解锁
丝卡蒂未解锁 胡狼未解锁
雅典娜未解锁 欧申未解锁
老爷子未解锁 逆潮未解锁.jpg
(金固也未解锁并且没上镜 ![[嗒啦啦2_DOGE]](https://img-tc.tapimg.com/market/images/511fd03a9588081e92eb7cd01b126b90.png)
![[嗒啦啦2_DOGE]](https://img-tc.tapimg.com/market/images/511fd03a9588081e92eb7cd01b126b90.png)



