首页
排行榜
发现
云游戏
PC 游戏
动态
发布
论坛
TapTap 制造
聚光灯 GameJam
开发者中心
创作者中心
下载手机 APP
扫码下载
Android APK 下载
版本:v
App Store 下载
版本:v
下载 PC 版
Windows 版下载
版本:v
下载 TapTap
TapTap 手机 APP
扫码下载手机App
Android APK 下载
版本:v
App Store 下载
版本:v
TapTap PC 版
Windows 客户端下载
版本:v
YUMI
关注
YUMI
关注
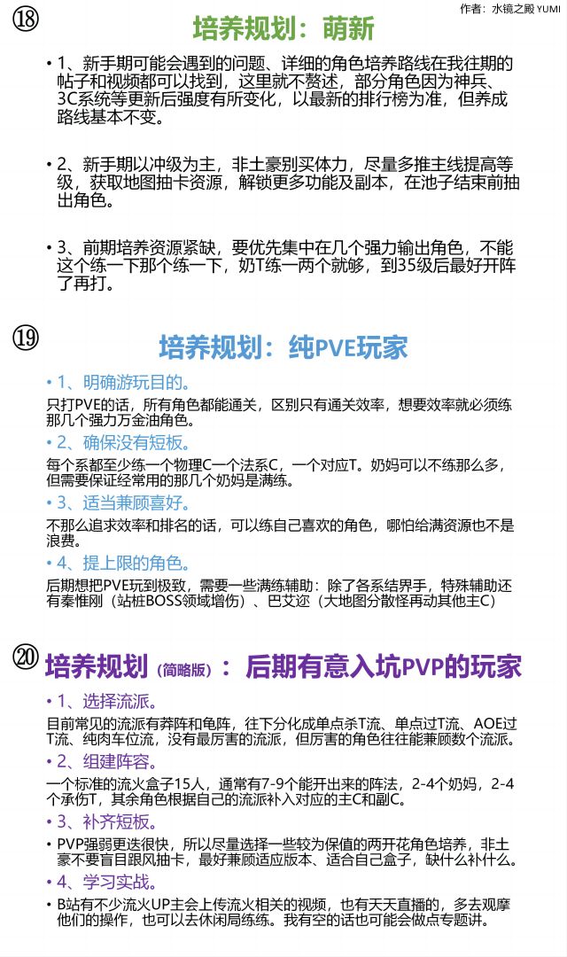
天地劫二周年庆版本各类表格和榜单
精华
修改于
2023/03/24
3 万浏览
攻略指南
#杂谈征稿
#攻略
#游戏安利
#游戏推荐
#游戏讨论
#国产游戏
609
1428
55