怪兽养成
探索者,超进化大陆上的一众怪兽是不是让你有些眼花缭乱了?本篇攻略即将为你揭开怪兽谜团!
▼ 怪兽养成思路
超进化大陆的怪兽具有体力、攻击、霸气、移动速度、真实伤害和生物屏障这6种基础属性。不同怪兽的技能效果都围绕这6种基础属性去变化,所以怪兽养成的核心思路就是——结合怪兽的技能数值特性,针对性地强化对应属性即可。之后的极化、元核熔炼等策略同样需要结合怪兽本身的特点来搭配~
下面就来学习怪兽养成的不同模块吧!
▼ 基因选择
基因共有50级,每5级一组,共10组。每组由1个大基因和4个小基因组成,即一共有10个大基因和40个小基因。由于基因的养成消耗会越来越多,且核心属性是在大基因,所以在基因强化时,请尽量优先点亮大基因,之后再去强化其他怪兽。
三分钟内,本仁要看到基因类型的所有信息整理好放在我面前。(智者:你你你装什么霸总?我不是早就发给你了吗!)

接下来有请可爱又迷人的主角日夕登场!
简答题:以日夕为例,结合基础属性和技能说明,试分析她的基因强化思路。






答:日夕的技能有群体治疗、单体易伤、单体套盾和单体增伤的效果,这些效果主要是吃她的攻击属性,所以我们的基因优先选择攻击属性加成;同时日夕的站位在远程中相对靠前,根据你阵容情况可以考虑加射程、子弹速度和减体型。
Nice! 探索者,抄答案干什么,还不快愣着!
▼ 极化选择
当怪兽进化至觉醒品质时,极化系统开启。
极化系统最多可以获得6个极化能力,同时提升怪兽的体力、攻击力、移动速度和霸气这4个基础属性。
极化能力可以通过消耗极化石来刷新,每个极化能力都有白、绿、蓝、紫、橙、红共6个品质,不同品质带来的属性效果不同。刷新极化能力时,可以消耗极化石锁定能力,最多锁定3条,每种极化能力同时只能拥有一个。
以下为目前已有的极化能力:

简答题:以最终兵器为例,结合基础属性和技能说明,分析他的极化思路。






答:由上图可知,最终兵器作为近战输出,拥有尚可的移动速度,霸气略低,主动技能非常吃攻击频率,同时要保持觉醒状态需要一定控血能力。由于本身技能有击退效果,所以我们重点堆攻击力和移动速度两个属性。
因此最终兵器的极化能力可以考虑选择:濒危异变、移动增速、激发效应、瞬杀潜能、屠戮追击。这5个能力可以最大化输出频率和伤害,第6个能力可以在基因破则和爆裂之种2个中选择,出哪个用哪个。
Perfect! 又是一篇满分回答!
▼ 元核选择
元核分为白、绿、蓝、紫、橙、红6种品质。品质嘛,必然是越高越好。
一个元核仅有一种属性,属性分为攻击、体力、屏障、真实、自愈、普回6种。
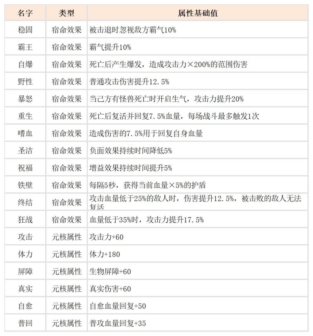
一个元核最多只能有一条宿命效果,拥有宿命效果的元核会有宿命效果写入前缀。宿命效果有12种。

游戏初期,你只能获取白、绿、蓝色元核,高品质的元核需要挑战凿星裂痕或者参加限时玩法获得。
你可以根据怪兽技能的需求属性选择拥有对应元核属性的元核,同时宿命效果会有额外的效果加成,在确保元核属性对应的基础上,优先选择宿命效果匹配的元核。
下面是游戏内已有的宿命效果和元核属性一览:

简答题:以圣盾埃癸斯为例,试通过基础属性和技能说明分析他的极化思路。






答:圣盾埃癸斯的血量中规中矩,基础伤害和霸气非常高,同时移动速度较慢;他的技能不怎么依赖属性数值,只有圣盾技能吃血量属性,所以我们可以考虑选择体力属性的元核作为他的主元核。
至于宿命词条部分,我们需要根据自己的阵容情况来选择提升肉质还是推进能力,提升肉质可以选择:铁壁、祝福和重生;提升推进能力则可以选择:稳固、霸王、圣洁。
Bravo! 完全正确的思路!
▼ 元核熔炼
元核有多种词条属性。品质不同,元核拥有的词条数量和品质也会不同,最多可以有6条词条。
元核词条的品质为随机生成,元核品质越高,对应出现高品质词条的概率也越高。
初期你可以不用过多在意词条属性和品质的问题,当你获得高品质元核,并且宿命和元核属性与怪兽相匹配时,再考虑通过熔炼来洗词条。
下面是目前已有的元核词条:

元核词条的选择比较多样,同时也有很多额外的技能效果,你可以根据自己的实际情况进行选择。

