新手攻略!!
修改于2023/05/305472 浏览游戏攻略
新手第一天可以填邀请码,可得两个棋子用来抽上品武学呀。邀请码在左上角设置那一栏。邀请码3077940。
最近来了一批新玩家不晓得怎么快速获得地方声望,在下不才以自己玩一周的经验走过的经验给萌新分享一下一些经验心得,本次着重讲述出行的酒食定向方面,其他一笔带过咯。
新手前期要做的事一定是主线打不动怪没事做之后有余力买体力或者体力不晓得如何分配的前提下一定一定要跑图!跑图路线看群分享以及TapTap上都有很容易拿到,我这里只强调一点:别忘了每进一座城一定要买地方志(1声望兑换)一个州跑完记得去游戏首页收集里面点地图
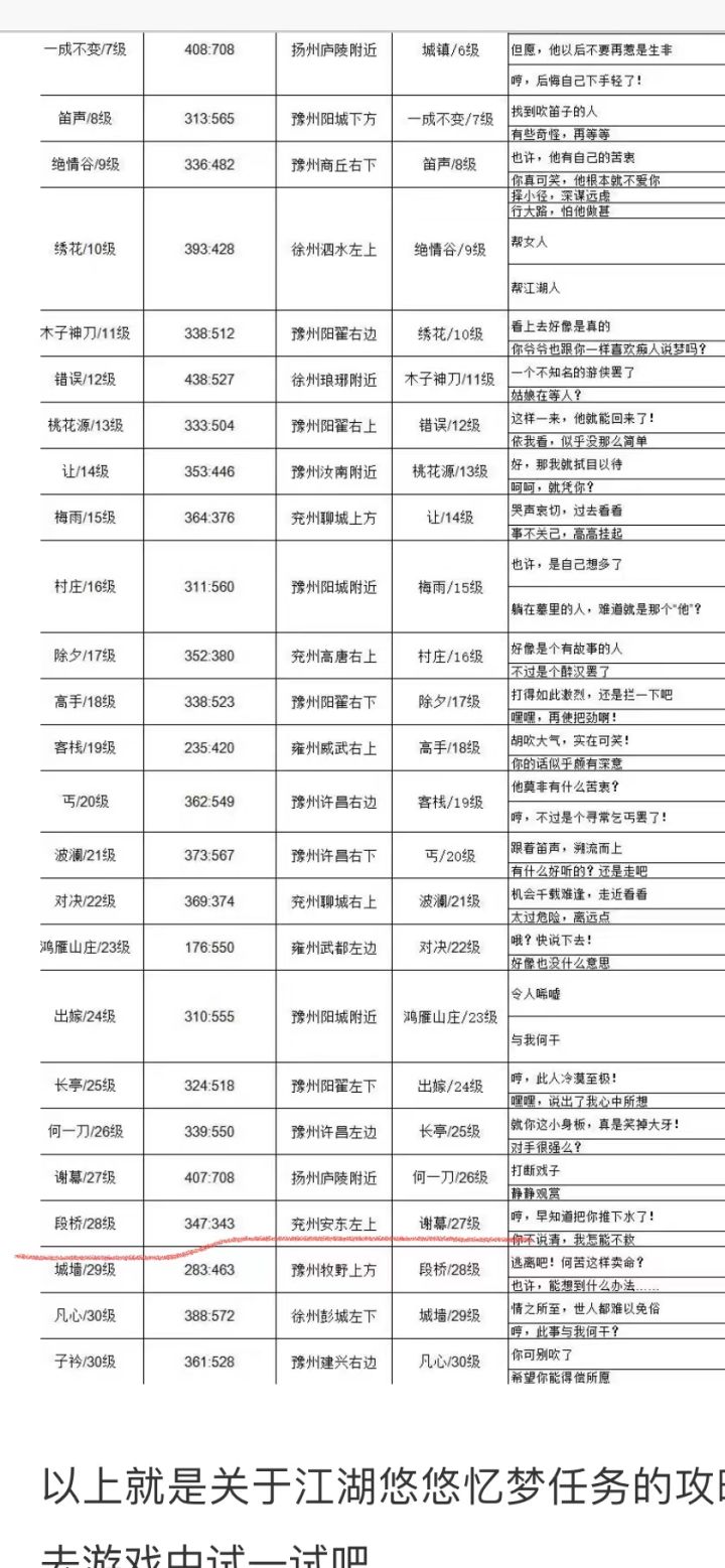
接下来就是讲想要做一把剑如何获取以及地方声望如何快速获取。七把名剑开局免费两把,先是梓落(万金油)然后江湖行做完给无痕,重复获得会自动转换成开锋(20级)需要的材料,获取途径如下图↓
地方声望获取途径有俩:一是侠道,在某个州任意地方游走会遇到随机事件(有一、三、五朵花)打过会有经验、地方声望、等等。二是出行,出行所去地方取决于行囊准备的酒食,食物决定大方向,酒决定特定方向(豫州除外)。就拿大家都玩的锁月来讲,大部分人玩无锋,无锋获取除了打败老者获取一把之外,雍州地方声望满3000就可以用1.5w声望换取。
讲出行之前就要讲一讲酒食,食物可以看菜谱知道出行方向,酒要分种类的搭配,一共有五种酒,不论什么等级的酒都是这五种酒:黄酒、果酒、花酒、药酒、烧酒,等级越高出行获得的奖励越高,但是方向一样。还有就是做菜谱酒谱,一定要一级一级每种酒食都做出来
最后。新手第一天可以填邀请码,可得两个棋子用来抽上品武学呀。邀请码在左上角设置那一栏。邀请码3077940
最后。
新手第一天可以填邀请码,可得两个棋子用来抽上品武学呀。邀请码在左上角设置那一栏。邀请码3077940










