首页
排行榜
发现
云游戏
PC 游戏
动态
发布
论坛
TapTap 制造
聚光灯 GameJam
开发者中心
创作者中心
下载手机 APP
扫码下载
Android APK 下载
版本:v
App Store 下载
版本:v
下载 PC 版
Windows 版下载
版本:v
下载 TapTap
TapTap 手机 APP
扫码下载手机App
Android APK 下载
版本:v
App Store 下载
版本:v
TapTap PC 版
Windows 客户端下载
版本:v
K H D
关注
K H D
关注
火柴人联盟攻略,英灵洗练
修改于
2023/07/11
3218 浏览
玩家攻略
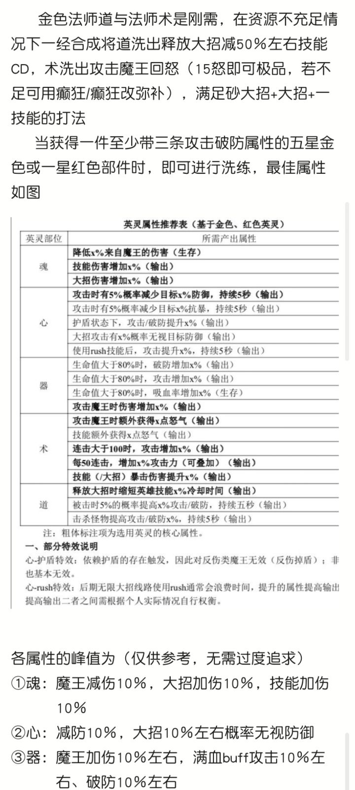
英灵的数据只作参考,平民不支持极限追求,中等就好(前期先拿金色的英灵过渡,有好属性的红英灵在着重洗练),坦克英灵不追求什么,只要 英灵道 出了释放大招就减CD就行,这是我的建议,谢谢大家的观看!
#攻略
猜你想搜
火柴人联盟2 英灵属性推荐
41
26
24