【攻略】火2游戏攻略120版本——安混-652-风卷残云
精华修改于2023/07/154485 浏览玩家攻略
一 前言
所有的火 2 游戏攻略都具有版本性和时效性,此攻略是基于 2023 年 3 月 120 级版本所写,是基于当前版本的游戏理解和推荐。此攻略是根据本人的游戏理解以及前人的相关研究,参考和借鉴诸多大佬的意见和研究而写,内容简洁,希望可以让新人少走弯路,让萌新成为大佬,大佬也能有所收获。希望对所有人有所帮助,谢谢大家。


二 入门
1.加官方 qq 群,关注微信公众号,谦虚谨慎向大佬学习,并且每天登陆,不错过任何白嫖物品(火柴、登陆送礼、兑换礼包、称号等)。 Q 群: https://mp.weixin.qq.com/s/Iv5jxKYCkvs7PnZwMbIOLg
2.不跳过新手指引,多看功能或系统左上方的红色问号。
3.不乱花金币、火柴等任何资源,尤其是英灵锁、幻钢、补天石等稀有材料。目前的这是一个以打魔王为核心的游戏,任何操作和过程都因以此为目标。打竞技为次要目标。
4.就目前版本而言,优先培养的主力分别为:赛傲天、萧玉、砂、修罗、风女,任何好东西必须在主力装满后再考虑其他英雄。
5.装备好坏不应只看战力高低,战力只是一个相对粗略的评判标准。由于装备特效没有进行战力统计,而有些特效会在实战中发挥巨大作用,这就导致一些特效装的实际效力远大于其表面战力。
6. 魔窟的难度取决于所拥有的最高英雄等级,一旦英雄等级提升太快,而战力却跟不上等级提升速度,就会导致魔窟越来越难打。因此,在游戏前期,英雄等级尽量不要提升太快,甚至要有意地压制最高英雄等级,直到顺利完成见习冒险任务,成功解锁幻鬼之界为止,压制英雄等级也有助于5守护女神(召唤师等级不会影响魔窟和女神)。另外,召唤师等级在前期也可考虑压制,低召唤师等级可以高概率在恶魔箱子中抽 1 星噬魔套,20 级以下概率最高。如条件允许,前期的火柴以抽噬魔套为主,越往后越难抽。
7.斗兽场最佳阵容:(后)飞虫→红包拿来→恭喜发财→月牙式·斥候→支援型·MK-04(先)。
8.翅膀主要考虑百分比暴击率、伤害加深、暴击伤害加深、免伤等,有一条合格,有两条以上算极品。
9.当前版本神器重点培养神器:煞极之斧、雷神之锤、罡风战戟、干将莫邪、无限手套、偃月雉刀。
10.系统设置中可酌情关闭一些画面特效,切记 AI 放大不要关闭。
11.当前版本体力储存上限是 3000,超过 3000 的下线就会消失
12.神器对附身英雄给予100%属性加成,对其他英雄提供20%的属性加成
13.宠物附带的人有宠物洗练特效,对其他的英雄提供自身20%上阵属性


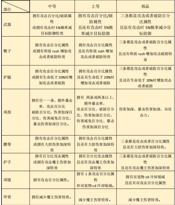
三 装备
装备推荐也是基于当前的版本和自己账号情况,并不能完全通用,鉴于高星特效装备难以获得,对于 9 星以上的推荐装备,会给予替代方案。推荐的装备为魔王向,竞技场装备会在竞技场部分展示。基础伤害=(攻击-防御)×(破防/防御)因此,在选择输出属性的时候,优先选择攻击、暴击率、伤害加深、暴击伤害加深、减防、破防等属性。其中,固定破防>固定攻击,百分比破防>百分比攻击面板攻击超过 100 万破防收益会比较明显,经过测试,面板破防 1~2.5 面板攻击。镜像魔王属性偏低,破防装备优势更大,世界魔王属性高,推荐正常攻击装备。镜像魔王面板 21 万暴击值即可做到满暴,世界魔王因为经常属性变动,需要自己根据当前版本自己测试。对于低配置面板够不到 21万暴击值,但是又是百暴优先,这时候可用减抗暴玩法,减抗暴对面板暴击值也有要求,需要 10 万+的暴击值阈值。
(装备推荐参考纯图版)
装备推荐的一些争议部分
1、9-12 星粗体标记的是首先推荐的装备,后面的是替换装备。1 经过测试,天王头>辰龙头盔(应该是内置 cd 的原因)天王腰带>卯兔腰带>辰龙腰带(同理)
2 、对于 10 星护腿,世界魔王,或者大招没到镜像上限 7.2 亿用辰少护腿(加大招伤害 30%),其他的用金銮护腿(提高破防)。
3 、刺骨剑、破防腰带和鞋子的选择,是基于面板攻击而定,面板攻击低于 100 万的的带攻击高的破灭剑,攻击腰带和鞋子等装备。
4 、不同装备同一个特效可叠加,所以 1 星,5 星的腰带,主副手带的不同,为了特效叠加。其次,总的减防御叠加上限为 70%。
5 、所有概率触发的特效的装备都有内置 CD,低星装备 cd 短,高星相对较长。


四 宠物
萌新阶段:在消耗返期间火柴抽宠物扭蛋,尽快开出三只保底红宠,之后不要再花火柴抽宠物扭蛋。V5 以下在三
只红宠中择优培养;V6 以上若开到蓝龙则培养蓝龙,否则优先培养五公主(V6 礼包)。简单来说,宠物优先培养次序为:减防(熊猫、蓝龙、五公主)>加暴击率(雷龙、蜘蛛)>加暴击伤害加深(玉兔、天狗)>加攻击(火龙、炎鲲、懵逼蜥)>其他。

宠物扭蛋火柴抽取保底明细
成型后:对于已经达到镜像上限或者伤害万亿阶段,副手不放宠会更好点。这时候,主控带火系宠物(面板高),
副手带无技能宠物(服了虾/鳄鱼小王子)。其次部分宠物在特殊魔王里也是镜像神宠,比如角厉怪、冰龙,金色的鸡年大吉也是酒馆右榜神宠宠物洗练优先洗暴击伤害加深,酒馆右榜可洗英雄技能冷却缩减,反弹类的洗反弹。数值 4+为优,3 及格。


五 符文
当前版本世界魔王无反弹,镜像地穴反弹也没了,炮兽也反弹降低了很多,所以不需要嗜血符文。镜像魔王面板 21万暴击数值即可百暴,且魔王伤害偏低,也基本可不带狂暴和铁甲,所以符文优先堆刺骨即可。
1.一般魔王 20%的抗暴率(巨人为 40%),理想情况下,萌新阶段,符文以狂暴和铁甲优先,考虑存活和暴击率。
2.成型后,符文以全刺骨为主,如被破盾,带一两个高星铁甲即可
3.符文中同级会心性价比相比于刺骨偏低,实在没有刺骨再考虑会心。
4.在本服伤害极高的情况下,可考虑将铁甲提升至百免,打竞技百免近乎无敌(只能反弹克制,竞技场玩家)


六 召唤师装备
首选混沌套八件+三件高属性其他套装混沌套装属性中的攻击、暴击率、伤害加深对提升伤害尤为重要,建议混沌套装带全套。每 50 连击提高 5%伤害加深最高可叠至 500 连击,即 50%伤害加深。

混沌之种套装属性

混沌装备优先考虑特效
总共 11 个召唤师部分,7 个部位有百分比攻击(武器、肩甲(寒冰肩甲)、鞋子、腰带、护手、项链、戒指),百分比攻击词条为 19 条,总的百分比攻击是 80.7%。
召唤师其余部件:
1 召唤师头以奇行种之盔为优,单条百分比普通属性可达 3.6%,黄金散件为 3%。
2 召唤师肩甲以寒冰恶魔护肩为优(特殊属性可有百分比攻击魔王时伤害增加 9%)。
3 召唤师腕甲以海鲜复仇者腕甲为优,单条百分比普通属性可达 3.9%。
4 对于肩甲,三百分攻击寒冰>护盾+破防黄金肩甲>两个百分比攻击寒冰>护盾攻击黄金肩甲


七 英灵
英灵作为一种单一职业的强化道具,能同时为玩家提供基础属性和特效。大部分的职业英灵洗练特效是固定的,可
通用,但是竞技场英灵洗练和打魔王英灵有所不同。
英灵洗练应选用五星卓越英灵(金)或完美英灵(红)进行操作,不同英灵星级的洗练难易程度不同,洗练的上限
不同。五星红英灵洗练的特效上限最高,后面依次递减,一星红和五星金洗练的上限数值是一样的。
首先英灵合成只能合成 1 星红,更高星级要么氪金,要么活动或者在幻鬼中获得,以下是合成材料。

英灵合成公式
同行合成按 5:5 比例较高概率合成出高一阶品质的英灵,列如:5 圣剑 5 阿塔尔易出红色英灵器,职业随机(重铸是赌一赌 博出更好英灵的玩法,但是一键重铸后 后面发生什么大家无法预知)

打魔王的英灵洗练特效推荐以及五星红上限数值
对于英灵洗练上限数值,以五星红术为例。五星红魔王怒气上限为 27,四星红上限为 26,依次下降,一星红的魔
王怒气上限为 23,五星金上限等同一星红,也是 23。
其他的部分特效上限情况也是类似。及格数值看要求,比如魂魔王伤害 13.5 上限,10 即可认为优秀,8 是及格。


八 魔王
一共八位魔王,包括(大石炮兽、冰原巨人、育母蜘蛛、嫉妒魔女、地穴领主、恶火龙王、炼狱魔龙)。
玩家挑战魔王过程中魔王的五大基础属性(攻击、破防、暴击、防御、抗暴)随魔王单次战斗受到伤害的增加而增加。根据游戏的基础伤害公式:基础伤害=(攻击-防御)*(破防/防御)魔王的属性升高会造成单次战斗中英雄越来越难以对魔王造成伤害。
镜像魔王的属性只随伤害的增加而增加,世界和公会魔王除了随伤害,也随着时间和魔王血量而增加属性。根据测
试,每 10 亿伤害属性会提升一次,因此,10 亿伤害内,镜像魔王和世界魔王抗性差不多,伤害也差不多,越到后面世界和镜像的伤害差距越大。
其次,每个魔王也有自己独特的属性机制,下面会以镜像魔王为主分别介绍八个魔王该怎么打。
打法会随着游戏的更新不段的更迭,目前的最优打发,以后可能并不适用,但是不妨碍我们根据目前的游戏版本和
游戏理解给出目前最佳的打发以及通用的打法。
魔王打发推荐
魔王总共分三种,世界魔王、公会魔王镜像魔王。实际各个副本,幻鬼的 boss 都算魔王,但是通常说魔王还是指的这三种。当前版本,世界魔王和公会魔王单次伤害上限 21.47亿,镜像魔王单次镜像伤害上限 7.2 亿。镜像左榜魔王为大石,目前加上总共八个魔王,每个魔王根据自己账号情况,打法都各有不同。前期阶段(未到单次上限),魔王基本可以主赛傲天,世界魔王和公会魔王,大部分人都是首选赛傲天。镜像魔王属性低,达到单次伤害上限后,连击越高,总伤害越高,后续的所有打发以提高连击为主。
对于镜像魔王来说:


具体魔王打法


九 光环
作为一个新出的系统,很多东西还在变动中,后续如果改动我会继续修改。基于 2023 年 3 月版本,目前的光环系
统为两部分,基础光环和四个 SR 光环—创世之战神、天使之翼、蝶恋花、克里斯之剑,后续不排除会出新的 SR 光环。
根据目前的数据,SR 光环每 5 星提升一次属性。根据基础和特效,SR 光环中蝶恋花和克里斯之剑相对较好,基础属性附带额外暴击率和暴击伤害加深。

光环属性明细
目前的礼包 268 的光环礼包,1800 个材料,足够升级到 10星,对于这两个光环,买一两次收益还行。如果想白嫖,可以打幻鬼和魔王,当前版本幻鬼兑换奖励还可以。


十 竞技场
因为本人不是竞技场专精,所以借鉴和参考了下其他竞技场大佬的攻略了。竞技场本身就是个很复杂的东西,装备,符文,英灵都得根据对面的情况适时调整。
根据防守方,有伪百免和真百免区别,进攻方,对于伪百免,可以用猴子针对,猴子开大或者三技能小猴子不属性
英雄。对于真百免,降低防御和抗暴,堆血量和反弹。反弹关键点在于:使自己防御低于对方的攻击力,如果无法做到,就没办法反弹对面,低攻真百免依旧是竞技场的神。
高 V 因为神器,翅膀,卡册灵兽基础太高,无法将自己的防御力降低下来,因此高 v 是不适合玩竞技场的。竞技
场是中低 V 称霸的玩法,会玩的话,可以长期霸占竞技场前几,让本服氪佬毫无办法。对于竞技场装备符文推荐,我就不具体发了,只提供思路就行,因为需要根据对面的情况适时变动进攻或者防守策略,唯一可以确定的是真百免的防守方装备。
竞技场思路总结
1.无铭文百免的时候,堆防御,血量,伤害减免,伤害反弹就行了。血量防御反伤,是非百免竞技场屹立的根源。没足够反伤上开局大招且高伤害的角色(好养能用)
2.真百免防守的时候,低攻击,低破防,多控制。
3.进攻铭文百免低攻的时候,低防御,高反伤,足够的免伤使得自己不被另一个高攻击英雄瞬秒钻就行了。
4.一换一流进攻法,两个零免伤,最低防英雄上阵。一个拿去换对方对方高攻英雄,一个开大招进入无敌状态自保。熬过开头几秒,以零免伤最低防状态去反伤剩下的低攻英雄。
进攻真百免核心:卸掉所有加防御的东西,带反伤装备,反震铭文,英灵心和召唤师鞋子 rush 回复生命值,以及七星暗影腰带。




十一 游戏数值

这是游戏的数值介绍,但是对于很多地方并没有阐述清楚,这部分的内容如果有争议,可以多找我讨论和进行相关测试。
1 总属性=固定属性*(1+百分比属性)总属性就是我们在英雄那里看到的面板属性,固定属性也称为基础属性,这部分主要是装备,神器,强化,翅膀等等
2 基础伤害=(攻击-防御)*(破防/防御)
3 暴击率=基础暴击率+额外暴击率基础暴击率=暴击系数*暴击/抗暴额外暴击率=自身额外暴击率-魔王额外抗暴率
总暴击率=暴击系数*暴击/抗暴+额外暴击率-额外抗暴率27
4 减防有效防御=防御*(1-护甲穿透)*(1-减防百分比)减少防御上限值为 70%
5 暴击伤害倍数=200%+暴击伤害加深-抗暴伤害减免
6 单次攻击保底伤害=召唤师等级
7 减防防御=防御*(1-减防百分比)
8 最终正常伤害=((攻击-减防有效防御)*(破防/减防防御)*技能伤害系数+额外伤害-额外减伤)*(1+伤害加深)*(1-伤害减免)
9 最终暴击伤害=((攻击*暴击伤害倍数-减防有效防御)*(破防/减防防御)*技能伤害系数+额外伤害-额外减伤)*(1+伤害加深)*(1-伤害减免)
10 总闪避率=闪避系数*闪避等级+额外闪避率闪避系数=0.0183,即 55 闪避等级等价 1%闪避率
11 总吸血率=吸血系数*吸血等级+额外吸血率吸血系数=0.0183,即 55 吸血等级等价 1%吸血率
12 怒气回复=基础怒气回复*(1+怒气回复增快)+额外怒气回复,因此对于无线大,怒气回复增快没什么作用
13 英灵、装备的百分比特效都是基于固定数值的加成
14 特效叠加:同一特效词条不可叠加,不同特效词条可以叠加


十二 百分比输出称号

称号图鉴
此图包含了大部分的输出类百分比称号,后续游戏更新,攻略也会适时修改。


致谢
攻略如有不对或者有争议,欢迎讨论和测试。攻略参考和借鉴了诸多大佬的一些攻略经验,比如天道、我是王大大爷、Lelindre、忘川-疾风、虞修糜等等。
再次重申一遍,所有的攻略有版本性,基于目前 2023 年3 月份版本给予的 120 级游戏攻略会在相当长一段时间内有效。但是如果游戏版本改动,部分内容可能会变动,比如称号、光环和魔王部分,欢迎大家理性看待,有不同意见欢迎讨论。

