【云巅之战】全服大型多人PVP玩法来袭!
【云巅之战】全服大型多人PVP玩法来袭!

九锁山深隐洞天,一峰柱耸现云巅
东汉末年,各地暗流涌动,天下诸侯枭雄已不再局限于帮派、联盟之争;
诸位均想伫立于紫禁之巅,决出谁人才是天下之主云巅之战,就此应运而生
(7月26日正式服更新,7月31日可参与报名)
【活动介绍】
点击游戏界面右下角的竞技 - 【云巅之战】点击报名即可参与


云巅之战入口
参战规则:
1.开服第20日开放云巅之战玩法,玩家到达70级可解锁“云巅之战”
2.云巅之战每周举行一次,每周一报名,周日结束
3.达到标准的全服玩家均可报名参赛
【战场规则&玩法说明】:

云巅之战主界面
云巅之战主界面
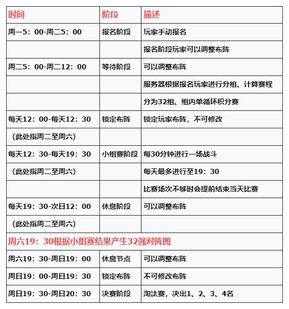
1.每周一5:00-周二5:00为报名阶段,玩家们需要手动报名,规定时间以外无法报名
2.每周二5:00-周二12:00为等待阶段,在此期间玩家可以调兵布阵,系统会根据玩家的战力排行进行分组

64强赛
3.每天12:30-次日19:30为对战阶段,一旦超过等待阶段,进入等待阶段系统会锁定玩家阵容,并且系统会自动进行对战,每个玩家均要与组内其他所有玩家发生一轮战斗,根据玩家之间的对战情况进行排名

32强赛
4.每周六19:30会决出小组的32强,在周六19:30-周日19:00为休息准备阶段,玩家可以调整自己的布局和阵容

16强赛
16强赛
5.每周日19:30-20:30为决赛阶段,采用淘汰赛机制,决出前四名

总决赛
6.每周的比赛会设置不同的等级分组,报名的玩家根据报名时刻的等级落入对应等级段组中,70-74级组、75-79级组、80-84级组……以此类推
7.每组的报名人数上限为2000人,若某一组别的报名人数超过2000,则会取报名玩家总评分前2000人报名成功,剩余报名的玩家会通过邮件告知并补偿

云巅之战流程

祝愿主公们清凉一夏~
名将现世现已开启可获取名将木鹿大王!
新活动-「夏日庆典」现已上线
self.technology_level = "advanced"

