【尝“先”测试】丨职业介绍之镇军篇
2023/08/04912 浏览攻略大全
兵力,可以说是《三国:NSLG》中的核心资源之一,主公们的绝大多数行动和玩法都需要拥有足够的兵力支撑,而在游戏的前期,由于征兵所等级、资源产量等方面的限制,兵力常常存在捉襟见肘的情况,一旦兵力不足,则严重的影响开荒进程。而今天为大家带来的,则是能够有效回复大量兵力的职业——镇军。

一、镇军职业介绍
所谓镇军者,统帅三军、战必胜、攻必取,擅冲锋陷阵、奋勇登先,是游戏中最为强大的战斗职业之一,对于喜欢热血征战的主公们来说,镇军可以说是最适合的职业之一。
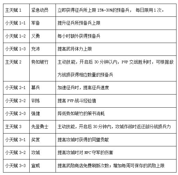
镇军的三个职业天赋技能分别为:紧急动员、势如破竹与先登勇士,技能的具体情况如下表所示:

二、天赋效果分析
镇军的三个天赋分别对应着兵力获取、野战和攻城战。
1、紧急动员系天赋:该天赋可以使镇军获得比其他主公更多的兵力,在前期可以有余力占领/开垦更多的资源地,促进前期发育,中后期在进行高频率的PVP作战时也可以有更强的续航能力。而作为核心技能,紧急动员还可以与其他技能形成有效的联动,大幅度的提高镇军的战斗力。

小天赋提供的额外体力上限,可以让镇军主公们更加从容的安排游戏时间,减少体力溢出带来的损失。

2、势如破竹系天赋:该系天赋兼具提高兵力获取速度、提高经验值和“吸血”的能力,可以说是野战最强天赋之一。进入游戏中期以后,PVP战斗将成为主流,而武勋的获取也将成为主公们主要的奋斗目标,势如破竹可以帮助镇军主公们在野战中大幅度的提高续航能力和经验获取能力,等级领先一步,可谓越战越勇、愈战愈强。

3、先登勇士系天赋:如果说势如破竹天赋十分适合野战,那么先登勇士就是攻城拔寨的神技,开启技能后不但可以降低攻城时的兵损,还可以提高对守军的伤害、增加攻城时的同盟贡献。镇军主公们在攻城作战时,可以开启此技能,奋勇争先、为同盟前驱破敌,赚取大量的同盟贡献用以换取装备等珍贵资源。

三、天赋选择建议
镇军的三大天赋,分别对应着兵力获取、野战和攻城,属于强力战斗类职业,尤其在城池攻防战中有着十分重要的作用。在前期天赋点不足的情况下,建议优先学习紧急动员系天赋,其次根据同盟发展情况选择势如破竹或先登勇士。
紧急动员系天赋可以获得大量的额外兵力,这对于前期的开荒而言至关重要,可以帮助镇军玩家更快的攻打/开垦资源地,提高发育速度,再配合同盟中的青囊和司仓两大职业盟友,获取额外的体力和资源,可以极大程度上的提高自身发育的速度和战斗力成型的节奏,是前期必点天赋。

其他两大天赋分别应对野战和攻城,具体选择需要根据同盟所处环境来决定。若同盟所在位置竞争较小、攻城压力不大,则可以选择势如破竹系天赋,提升自身的野战能力,快速刷区大量的武勋;若同盟处在四战之地,开局即决战,攻城压力极大,则建议选择先登勇士系天赋,帮助同盟快速的攻城略地、稳固基本盘,促进同盟发展的同时,也可以刷取大量的同盟贡献用以在同盟商店兑换相应的资源。

四、职业总结与操作建议
镇军职业属于强力的战斗型职业,且操作难度不高,十分适合喜欢热血作战、悍勇冲锋的主公们,利用自身强大的兵力优势与敌方展开消耗,消耗敌方兵力、步步为营攻占城池、发展联盟壮大自身,这应该就是镇军职业的正确玩法。
这里也总结了镇军职业一些操作建议提供给主公们,希望能够为主公们带来一点小小的帮助:
1、镇军职业前期兵力充足,在阵容搭配合理的情况下,可以更多的尝试高级资源地,从而加快自身发育的速度。
2、所谓一个好汉三个帮,镇军职业兵力充沛,但前期体力可能成为短板,因此,尽可能的与同盟中的青囊职业结交,获取对方赠送的体力丹药,可以帮助自身补足短板,提高发育效率。
3、主动技能的使用尽量选择关键节点,如关键的路口/地块争夺战,或在敌方干扰下攻城时使用,效果更佳。在攻城作战时,尽量与同盟中的天工职业进行配合,利用其攻城建筑掩护自身,可以更好地杀敌决胜。
4、镇军职业需要搭配高强度队伍才能更好的发挥自身的实力,若自身队伍战力不足,则额外兵力所带来的增益效果无法体现出来,因此,喜欢镇军职业的主公不妨投入更多的资源用以招募高品质武将和战法,同时多多的研究配将相关攻略,尽可能的提高自身队伍战力,更好地发挥额外兵力的作用。
拥有更加充沛的兵力,可以在战斗过程中更好地强化自身,镇军职业可以说就是为了战争而存在的,哪里有战争哪里就有镇军的身影,喜欢冲锋陷阵的主公们,可以多考虑镇军职业哦。

