像素三国基础导航
修改于2023/10/203315 浏览攻略
抱歉,导航已经过期了
![[TapFamily_寄]](https://img-tc.tapimg.com/market/images/ccc3dbd39840eee5865336d2f435ed85.gif)
《像素三国》是一款以放置挂机玩法为核心的休闲回合制游戏。
就像游戏简介里说的那样,《像素三国》一款单机弱联网的放置游戏,休闲护肝,没有任何氪金内容。现在游戏几乎每天都在更新,作者在为玩家带来更多更好的玩法,如果你有什么玩法建议,欢迎进群
881490232吹水![[TapFamily_跳舞]](https://img-tc.tapimg.com/market/images/e60f8064b5fe2d624e84942db93208a6.gif)
![[TapFamily_跳舞]](https://img-tc.tapimg.com/market/images/e60f8064b5fe2d624e84942db93208a6.gif)
游戏开局,首先为自己打造一个靓丽的模型,物理法术无所谓,直接开局。
版本开局一千万金币,20万钻石,可谓是富到不行,不过先别着急消费,跟着任务指引走,大概了解人物普攻和攻击目标的选择,武将,装备,宝箱,关卡,阵法,法宝等等内容,不明白没关系,下面我来细嗦。
0.宝箱
游戏本体(划掉)
宝箱里面什么都有(不是),开启宝箱可以获取积分,使用积分可以获得更高级的宝箱
木质宝箱在关卡中的小关卡获取,青铜宝箱在战胜关卡BOSS后获取。所以一个关卡可以获得4个木质宝箱和1个青铜宝箱,关卡可以使用跳关来进行跳关挑战,可以快速获得宝箱。(跳关现在不会丢失经验和金币奖励)
放置奖励也可以获得一定的(很少的意思)木制宝箱。![[嗒啦啦4_叹气]](https://img-tc.tapimg.com/market/images/6f5c5120a5abd181b6504834cc1f8465.gif)
![[嗒啦啦4_叹气]](https://img-tc.tapimg.com/market/images/6f5c5120a5abd181b6504834cc1f8465.gif)
1.武将
目前开放了10位武将,加上主角自己一共是11个,除了吕布只能在通天塔内获得,其他都可以在宝箱中获取。
每个武将都有各自的特色,会自带5个初始的技能。武将没有品阶之分,具体的使用就是看自己的爱好了。
属性:界面一目了然,是武将的基础数据,这里的伤害是物理伤害,法伤是魔法伤害,法防是魔法防御,防御是物理防御,速度是回合对战中先后手顺序,自然是越高的越快了。
资质:武将的资质都各不相同,不同的初始资质表示武将的位置有区别(法师战士肉盾奶妈)。
武力增加物理伤害
根骨增加血量,耐力增加物魔双防(没明白为啥是这样吧,我也没明白)![[嗒啦啦4_迷惑]](https://img-tc.tapimg.com/market/images/8cc4c9c02fa0da4e9d60c74766c65447.gif)
![[嗒啦啦4_迷惑]](https://img-tc.tapimg.com/market/images/8cc4c9c02fa0da4e9d60c74766c65447.gif)
敏捷增加速度
怒气,其实我愿意称这玩意为能量点,就是对战画面人物血条下的橙色小点点,释放主动技能需要消耗1点能量。而那个会增加的橙色条,我更愿意把它叫怒气,这个怒气被在武将被攻击时会增加,在武将进行普通攻击时会增加(大部分的技能不算普通攻击)。
技能:根据能不能释放分为主动技能和被动技能,武将初始都带有5个技能。
主动技能有输出的,也有挂buff、回血的,其中输出类的技能类型分为物理技能和法术技能。
被动技能也是五花八门,部分技能有普通和高级的区分。除了武将固定的一些被动,在升星后会解锁剩下5个被动技能槽,注意是被动,被动。
这五个被动技能是可以进行更换的,我们点击武将页面的 培养 ,就可以花200钻石愉快的刷技能了。什么?萌新刚玩没有解锁技能槽?!不要急,不要急,现在武将在8星前升星极其容易,我们只要挂一会机,开个百十来个箱子就能全员8星(吕布需要单独爬两周目塔)了,这时候再去刷被动技能省省就是一个亿。
同一个被动技能的效果不能叠加!!!
大概介绍一下被动技能和特殊属性:
暴击分为物理暴击和法术暴击,物理技能可以触发物理暴击,法术技能触发法术暴击。
进击:物理技能触发,触发后会进行一次普通攻击。
连击:普通攻击后再次执行一次普通攻击,可以套娃。物理系最爱。
法连:使用法术技能后再一次释放该法术技能。
格挡率:抵消一次普攻伤害或者一段物理技能伤害(独立概率)。
法术闪避率:抵消一段法术技能伤害(独立概率)。
同一个被动技能的效果不能叠加!!!
在培养界面上,我们可以分配属性,并且重置属性不!要!钱!武将每升1星会获得10点自由能力值。
主角的武将页面多出来一个“自定义角色”按钮,进入后又能给自己换上一个形象,在确认形象后,即可自定义选择两个主动技能和三个被动技能,你,可以是任何人(划掉)。
2.布阵
没什么好说的,最多可以上五个人,主角必须上阵,我是主角!主角!!!
3.阵法
一种增加属性的东西。初看很懵逼,再看更懵逼。![[嗒啦啦4_懵]](https://img-tc.tapimg.com/market/images/264f3083318c6444763b0712988ebaad.gif)
![[嗒啦啦4_懵]](https://img-tc.tapimg.com/market/images/264f3083318c6444763b0712988ebaad.gif)
先看左上角的阵图切换,目前有五种阵图,具体效果各不相同,游戏内都有说明。

右边一个5X5的方格就是阵图本图了,看起来很懵逼,别急,我们点进左下的宝石购买,可以消费了![[嗒啦啦4_好耶]](https://img-tc.tapimg.com/market/images/d378b7a8f38cae2d3dfb6170d918238b.gif)
![[嗒啦啦4_好耶]](https://img-tc.tapimg.com/market/images/d378b7a8f38cae2d3dfb6170d918238b.gif)
宝石可以通过宝石碎片和钻石进行购买,宝石有四种颜色(色盲也能分辨出来)。宝石碎片如何获得?欢迎加群881490232领取属于你的兑换码!
宝石分5个等级,别慌,先把兑换码用完,把赠送的宝石碎片花完(这里逼死强迫症患者),然后我们点进合成界面,你会发现,这不俄罗斯方块嘛,一级宝石,话不多说,直接开始合成,可以发现一级宝石由5个色块构成,合成后的二级宝石由4个色块构成,那么最高级的五级宝石是几个色块呢?
一直合成到不能合成后,我们可以进行镶嵌了,拖动进阵图就完成了,是不是很简单?色块的数量对应了阵图基础属性的加成。
第五个属性的数量,指的是阵图里宝石的数量,自然塞满25个五级宝石可以获得最大收益了。
第六个属性的满,指的是阵图是否被色块填满,如果填满了就会获得加成。

阵法特殊属性
宝石购买有个小技巧,不要直接买五级宝石,而是去买四级宝石先填满阵图,后面再去合成五级宝石。萌新刚开局一定先填满阵图(色块),这个阵图给的属性是很高的。
4.法宝
法宝的解锁和碎片也是通过箱子获取的。佩戴法宝后可以获得对应法宝带来的属性,个人钟爱加连击和暴击的法宝。

法宝的总加成,最新的更新已经实装了,让你更肉输出更高
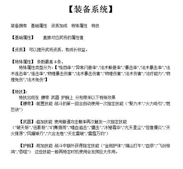
5.装备
万恶之源,靠近就会不幸。
装备的强化是随意的,强化消耗金币,强化等级不超过人物等级(主页面左上角那个)。装备的强化可以随意撤回,所以强化是随意的(复读)。

洗练:吃钻石大户,可以提升装备的属性,为装备带来特殊属性和技能,最高品质为逆天。
其中武器、腰带、护腕可以洗出特技,具体可以参考图片:

我重复一下,别上头,没有洗练的装备依然可以愉悦过图,沉迷于洗练只会让你一贫如洗!
洗练最好在完全熟悉游戏后进行!!!
6.将魂
过完新手引导的你还记得它的位置吗?![[嗒啦啦2_星星眼]](https://img-tc.tapimg.com/market/images/bb08c5f7fa1ffa7d19f3cd9c4ce30ca1.gif)
![[嗒啦啦2_星星眼]](https://img-tc.tapimg.com/market/images/bb08c5f7fa1ffa7d19f3cd9c4ce30ca1.gif)

将魂
将魂使用海量金币进行升级,可以提供高额的属性加成,每十级将魂提供的属性会增加一大截,对应的金币消耗也会增加一大截。
目前上限为300级。
7.副本
每日副本有金币副本和钻石副本,内容都是在15个回合内打一个木桩,每日可以挑战4次,可以扫荡。
金币副本每次最高1000W金币,钻石副本每次最高3000钻石。
物理系在每日副本里很舒服,我个人用带撕裂被动的主角,黄忠,吕布,鲍三娘,赵云,轻松拿捏最高奖励![[TapFamily_没问题]](https://img-tc.tapimg.com/market/images/80cb2cb9c7bc3d181f1cee038746eb78.gif)
![[TapFamily_没问题]](https://img-tc.tapimg.com/market/images/80cb2cb9c7bc3d181f1cee038746eb78.gif)
每周副本暂无。
通天塔:俗称爬塔,吕布唯一指定获取地点。
一周目有20层,10周目前每层奖励2000钻石(我们要发财啦!)10周目后每层奖励3000钻石![[嗒啦啦2_惊了]](https://img-tc.tapimg.com/market/images/7dd82ea5d769e457891034f60f4a5717.gif)
![[嗒啦啦2_惊了]](https://img-tc.tapimg.com/market/images/7dd82ea5d769e457891034f60f4a5717.gif)
每战胜一层可以增加1%的放置奖励,尽量先100%,再200%,增加钻石产出。
放置奖励最高攒480分钟,现在金币奖励提升,经验奖励巨幅提升![[嗒啦啦4_好耶]](https://img-tc.tapimg.com/market/images/d378b7a8f38cae2d3dfb6170d918238b.gif)
![[嗒啦啦4_好耶]](https://img-tc.tapimg.com/market/images/d378b7a8f38cae2d3dfb6170d918238b.gif)
8.活动中心
每日活跃奖励。
每周活跃现在还没修复![[嗒啦啦2_累]](https://img-tc.tapimg.com/market/images/7bc63f2ddd8fef972ec60e42311e1cac.gif)
![[嗒啦啦2_累]](https://img-tc.tapimg.com/market/images/7bc63f2ddd8fef972ec60e42311e1cac.gif)


游戏在熟悉后可以提升的飞快,因为物资大多都来源于宝箱,而宝箱大多通过闯关获得,现在又可以跳关,所以资源获取真的很快很快。
所以不用羡慕老玩家的进度,随随便便都能超他。
大致介绍了一下游戏内容,详细的没有展开,比如各个技能的详细信息,武将的搭配,特殊属性等。有问题欢迎评论区留言,也欢迎进群一起探索游戏玩法。
感谢观看![[嗒啦啦2_谢谢]](https://img-tc.tapimg.com/market/images/61999387776037cfa13ee118987a1b8a.gif)
![[嗒啦啦2_谢谢]](https://img-tc.tapimg.com/market/images/61999387776037cfa13ee118987a1b8a.gif)


补充1:战斗界面长按人物模型可以查看武将技能和特殊属性,战斗开始后也可以快速预览目标武将血量。
补充2:最新的1.19版本开放了转生功能,待熟悉后详细说明

转生


