首页
排行榜
发现
云游戏
PC 游戏
动态
发布
论坛
TapTap 制造
聚光灯 GameJam
开发者中心
创作者中心
下载手机 APP
扫码下载
Android APK 下载
版本:v
App Store 下载
版本:v
下载 PC 版
Windows 版下载
版本:v
下载 TapTap
TapTap 手机 APP
扫码下载手机App
Android APK 下载
版本:v
App Store 下载
版本:v
TapTap PC 版
Windows 客户端下载
版本:v
丹青转语
关注
丹青转语
关注
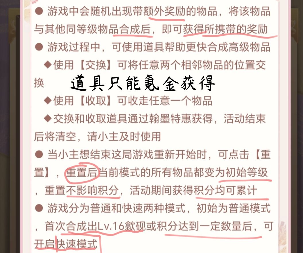
【花之舞】翰墨流韵教师节活动攻略
2023/09/08
73 浏览
攻略
尽量往左下角合成!
有余力的话两种玩法都玩一遍!
#单机主机作者招募计划
#攻略
#花之舞
#花舞宮廷
#花舞宫廷
1