【攻略】第3部中篇(93~104章)
精华修改于2024/04/289.9 万浏览攻略
下载:腾讯文档

🐼要点:
①开始条件:第3部前篇√
②难度:1BEGINNER~5MASTER
③魔物巢穴:连点即可挂机,用于百讨,获取喵鲁姆。调整好位置可以让敌方不发现自己就进入战斗,缩短时间。
④MOB(NOB):Meowster of Battle(ニャインズ・オブ・バトル),宝可梦对战小游戏,魔物图鉴通过在地图中扫描闪光魔物获得。
⑤虚神器:虚无之神的容器,罪恶冥神(ギルバデス),机甲,高达,机器人。与巨大兽对战获得强化素材。点击机身可传送到伊普碧海。建议优先强化:核心(抵抗妨碍器)、手臂(元素之刃+治疗护盾)、头部(制敌防护机组)
⑥猫:14只,有一只熊猫
⑦武器:年代机武器(兑换/野图素材)、艺术武器(野图素材 +10)、千年树武器(隐藏)
⑧防具:年代机防具(野图素材)、艺术防具(野图素材 +10)、梦晶戒指(红色陨石任务)、千年树防具(副本兑换)、小判金防具(副本素材 +10)
⑨副本:恩特纳H,详见副本攻略

一、主线
地图:seesaa wiki直接截图处理,顺序横向,下同。弱耐可能不准。
🐼93章《对抗帝国者 在知晓真相后》+94章《时间帝国 帝都中的淡然烟硝》+95章《前往帝都不久后 大地冥神失控!》+96章《恩特纳 纺出神话时代之器》
路线:时空之树尽头→🌎时间帝国→VS大地冥神→★5卡姆拉拿珠入队→🌎孤岛村庄 恩特纳→96章END
🌎时间帝国
注:可回溯到时间帝国(大地冥神失控前)

🌎孤岛村庄 恩特纳
猫:1只
支线:《逃亡的理由》(97章通关后)
MOB:喜欢游戏的男孩
其他:主线通关后,右上蓝绿叹号开始红色陨石任务,详见第二部分第11节

🐼97章《皱囊虫遗迹 东补西凑的恶梦》
路线:孤岛村庄 恩特纳→🌎彩虹平原→🌎皱囊虫遗迹→VS虚梦回响(开场混沌阵,锁血75%,弱雷 耐阴晶突魔)→孤岛村庄 恩特纳→彩虹平原→罪恶冥神可操纵→97章END
🌎彩虹平原
猫:1只
宝箱:④学会飞行后,见99章 ⑤学会探索后,见第二部分第1节
采矿:3处
MOB教学:空博士的研究所


🌎皱囊虫遗迹
采矿:5处


🐼98章《前往多尔路坦 猫王的甜美猫爪?》
路线:彩虹平原→🌎皮诺比亚纳丘陵→🌎不夜城 多尔路坦(欢乐街)→98章END
🌎皮诺比亚纳丘陵
猫:1只
采矿:3处
宝箱:⑤学会飞行后,见99章


🌎不夜城 多尔路坦(欢乐街)
猫:2只
MOB:喜爱MOB的小姐
支线:《为谁而追求的美》
其他:①餐馆魔物讨伐委托 ②铁匠铺可兑换一套年代机武器(1200喵鲁姆×8) ③科米亚工坊兑换点

🐼99章《被夺走的虚神器 背叛的报酬》
路线:不夜城→皮诺比亚纳丘陵→不夜城→🌎死亡迷宫→VS巨潜兽迷宫恐虾(巨大兽)→VS巨枪人锐鳞巨兵(巨大兽)→VS BOSS岩浆巨兽(巨大兽,锁血30%,弱风 耐地,打不过先强化罪恶冥神)→不夜城→罪恶冥神学会飞行(悬浮)→99章END
🌎死亡迷宫
采矿:2处
宝箱:⑫~⑮学会飞行后,⑯100章宗教都市亚纳图拿到某处的钥匙→托尔路坦宫殿右侧屋里


🐼100章《祈祷的去向 听风歌颂亚纳图》
路线:不夜城→🌎伊普碧海→🌎力历亚姆荒地→🌎宗教都市 亚纳图→100章END
🌎伊普碧海
※各区域地图详见第二部分,建议先拿宝箱,主线通关后再去各处探索

🌎力历亚姆荒地
猫:2只
采矿:5处
MOB:干部-炎之拉
支线:《向奇岩所祈之愿》(100章通关后)
宝箱:⑥完成支线《向奇岩所祈之愿》后
其他:①入口上方兑换点 ②入口右侧大叔需要果实,搭乘罪恶冥神摘1个给他,再摘另一个给他,获得天剑×2
注:制作艺术武器/防具共需FEAR素材×14,强化+2仍然需要此FEAR的素材


🐼101章《黯淡灯火 图里亚尔瓦》
路线:宗教都市 亚纳图→VS巨剑象剑刺神象(巨大兽,锁血45%?,弱魔 耐斩)→🌎晓之塔 图里亚尔瓦→VS帝国特殊部队(锁血25/50%,耐突打风阴)→宗教都市 亚纳图→101章END
🌎宗教都市 亚纳图
猫:2只
MOB:跟风少女、自称最强老人
宝箱:①和屋外少年实习生对话 ②绕到右边屋里
其他:①旅馆右侧兑换点 ②获得某处的钥匙后,去不夜城托尔路坦宫殿内右侧屋里,来到死亡迷宫,拿宝箱16 ③宝物猎人协会,寻找六大秘宝。古猫系列秘宝(共15个)的用途为兑换喵鲁姆。

🌎晓之塔 图里亚尔瓦
讨伐:★★★★晓之塔之主,千年树之斧


🐼102章《世界中心的瀑布 往昔的伊索路法》+103章《血红之轮的邀约 猫人的昔今飨宴》+104章《红色石头的摇篮曲 覆羽之兽的咆哮》
路线:宗教都市 亚纳图→伊普碧海(飞行)→🌎飨宴庭园 东→🌎忘却之乡 伊索路法→🌎飨宴庭园 西→VS巨坚花巨刃珊瑚(巨大兽,会反击)→🌎血色星环圈→VS大地冥神II(巨大兽,HP1.73亿,锁血50%)→VS大地冥神II(锁血33/66%时全体最大HP85%伤害)→104章END→3部中篇END
🌎飨宴庭园 东+忘却之乡 伊索路法+飨宴庭园 西
猫:2只(飨宴庭园 东1,忘却之乡1)
采矿:5处(东3,西2)


🌎血色星环圈
宝箱:⑨学会探索后,见第二部分第1节
采矿:5处


大地冥神II(巨大兽):如果各章道中巨大兽都有打,兑换点换完所有成长核心,则机体4个部位都能升到Lv56,注意降力智,很简单。

二、隐藏(伊普碧海各处)
完成主线后,开始探索伊普碧海各处。同时,逐步进行MOB/讨伐委托/巨大兽战斗。
相比前篇,中篇的隐藏要素简单很多,多为一条线完成。
🌎00伊普碧海
传送全图:n张图拼接

海域全图:球面地图,穿过地图左边缘会来到右边缘。血色星环圈并不在内(因为在天上),可从忘却之乡传送。

🌎01时间帝国挖掘据点
小怪:=晓之塔
路线:入口处和士兵对话→最下层叹号处取得探索装置→返回入口处和士兵对话→罪恶冥神学会探索→各地使用探索技能并在挖掘点得到原石→交给士兵鉴定,根据鉴定金额获得报酬(图中右下表格,还清债务3000w,千年树之锤5000w,最高报酬梦书2亿)
探索技能:①点击探索按钮可扫描整张地图,蓝圈内有挖掘点/采矿点 ②探索也可发现隐藏道路 ③和炭矿外传一样,队伍中有采矿个性角色(多为锤角)时,原石获得量增加 ④挖掘点4小时刷新 ⑤挖掘一圈约2500w

🌎02洛维斯沙漠→海市蜃楼村庄 伊格里姆
小怪:=死亡迷宫
猫:1只(海市蜃楼村庄)
采矿:3处
MOB:干部-风之孔斯
路线:洛维斯沙漠左上自动触发事件,获得猫咪邮政总部的信件→宗教都市猫咪邮政总部(出航图标右侧房间)对话→不夜城餐馆获取情报(3000喵鲁姆)→沙漠左上点击叹号,从矮到高依次点击4个仙人掌→海市蜃楼村庄伊格里姆解锁→兑换点购买极暖大衣(3000喵鲁姆),杰拉德冰原解锁
其他:①海市蜃楼村庄左上房间武器再强化(新增现代东方野图/古代八妖/西方外典武器) ②消失货物的藏宝图(打捞地点:沃奇亚坑道下方,每次打捞花费一个固态燃料,下同) ③武器再强化后可还原(v3.4新增)

🌎03阿克雷纳奇岩地带→涅尔特石窟
小怪:=力历亚姆荒地
猫:1只(涅尔特石窟)
采矿:3处
MOB:干部-破坏之塞特
路线:飞过B处流沙进入A→击碎岩石阻挡流沙→涅尔特石窟→兑换点购买携带式发电机(3000喵鲁姆),用于探索沃奇亚坑道

🌎04杰拉德冰原
解锁:海市蜃楼村庄伊格里姆兑换点购买极暖大衣(3000喵鲁姆)
小怪:=血色星环圈
MOB:干部-海之努恩
秘宝:秘宝5驱魔教典,点击地面开启暗门
其他:古代冒险者的藏宝图(打捞地点:忘却之乡下方)
讨伐:★★★★冰原之主,千年树之杖

🌎05沃奇亚坑道
探索前提:涅尔特石窟兑换点购买携带式发电机(3000喵鲁姆)
小怪:=皱囊虫遗迹
秘宝:秘宝1镇魂圣杯,从右上烛台开始,逆时针点击4个烛台
其他:①2图兑换点 ②浪漫猫人的藏宝图(打捞地点:奥布墨斯大陆右下)
讨伐:★★★★坑道之主,千年树之刀

🌎06阿库拉提乌斯湖
小怪:=飨宴庭园
采矿:3处
路线:和A处居民对话→不夜城右侧房间对话→皮诺比亚纳丘陵下方获得素材→不夜城右侧房间获得净水装置→回A处净水→拾取湖底怀表→还给A处居民,获得海猫族船的藏宝图(打捞地点:杰拉德冰原左下,可获得搭档装备逗海棒)
秘宝:秘宝3破邪项链

🌎07诺伊苏湿地
小怪:=彩虹平原
猫:1只
MOB:干部-大地之盖布
路线:(左上石碑处获得提示)→宗教都市左下向商人购买羊羹(300喵鲁姆)→回到石碑处供奉→图2找3只魔物→VS秘宝的使者→获得秘宝4剑圣之盾
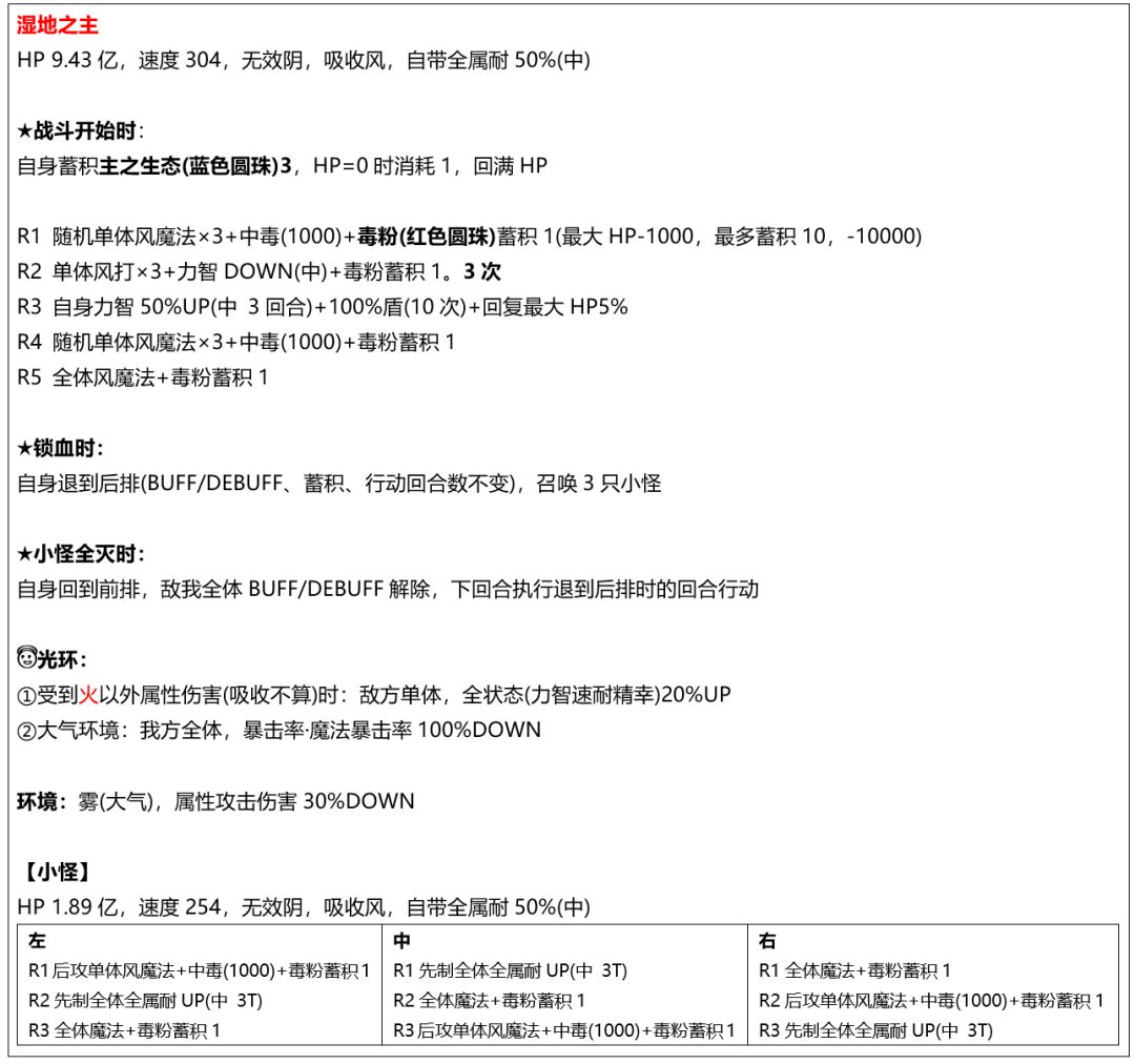
讨伐:★★★★湿地之主,千年树之弓

🌎08帕迪斯树林+圆巢之珠岛
宝箱:③找4只头盔猫(宗教都市、忘却之乡、海市蜃楼之村、涅尔特石窟)
秘宝:秘宝2机龙心脏。MOB战胜5名干部→和空博士对话→圆巢之珠岛MOB最终战(VS法老)→获得秘宝2机龙心脏、千年树之拳
注:①圆巢之珠岛兑换点 ②MOB战胜法老后,5名干部会出现在圆巢之珠岛,后续可直接挑战 ③MOB战胜法老后,可到房子后面对战超越一切的猫(MOB),战胜后获得梦书×1+金勋章

🌎09奥布墨斯大陆
采矿:4处
宝箱:③千年树之枪
秘宝:秘宝6双角王冠
路线:
A左边大门触发事件→孤岛村庄→孤岛村庄南部海域获得怪盗日记+猫型宝玉→宗教都市宝物猎人协会获得另一个猫型宝玉→回到左边大门→VS巨鸟龙龙血狮鹫(巨大兽)→获得秘宝6双角王冠。
注:奥布墨斯大陆的巨大兽难度较大,建议先打完其他各地巨大兽,这样机体等级最高80,且所有装备集齐,会简单很多。

🌎10封剑祠堂
解锁:收集齐六大秘宝后,宗教都市宝物猎人协会触发剧情。
①封剑祠堂VS灾厄大蛇(→行动顺序),获得千年树之剑。我的队伍:道中队伍,直接打过去了
②战胜灾厄大蛇后,空博士研究所触发剧情(需要先获得螺栓核心,见奥布墨斯大陆地图),获得★4搭档日向

至此,已完成所有讨伐委托、MOB、巨大兽战斗(最后一个???见第11节),收集齐六大秘宝,并获得8件千年树武器和搭档日向。

🌎11朱红坑穴(红色陨石任务)
解锁:完成主线后,孤岛村庄恩特纳右上蓝绿叹号触发剧情
①来到朱红坑穴 γ,VS红陨巨兽γ(地),解锁朱红坑穴α(火) β(水) δ(风) ε(雷)
②VS红陨巨兽α(火) β(水) δ(风) ε(雷),顺序不限
③孤岛村庄恩特纳触发剧情
④血色星环圈图1左下新路线触发剧情,VS超巨大结晶生物红陨巨兽(巨大兽),青蛙专武强化为星斩丸:无属伤+(30+70×(天冥值÷255))%(最大100%),暴击率+50%,攻击时破碎(1T,50%?)
⑤孤岛村庄恩特纳触发剧情,获得梦晶戒指:全状态(力智速耐精幸)+20,HP+500,MP+50

🗡️红陨巨兽信息:可能不准,但机制基本一样。
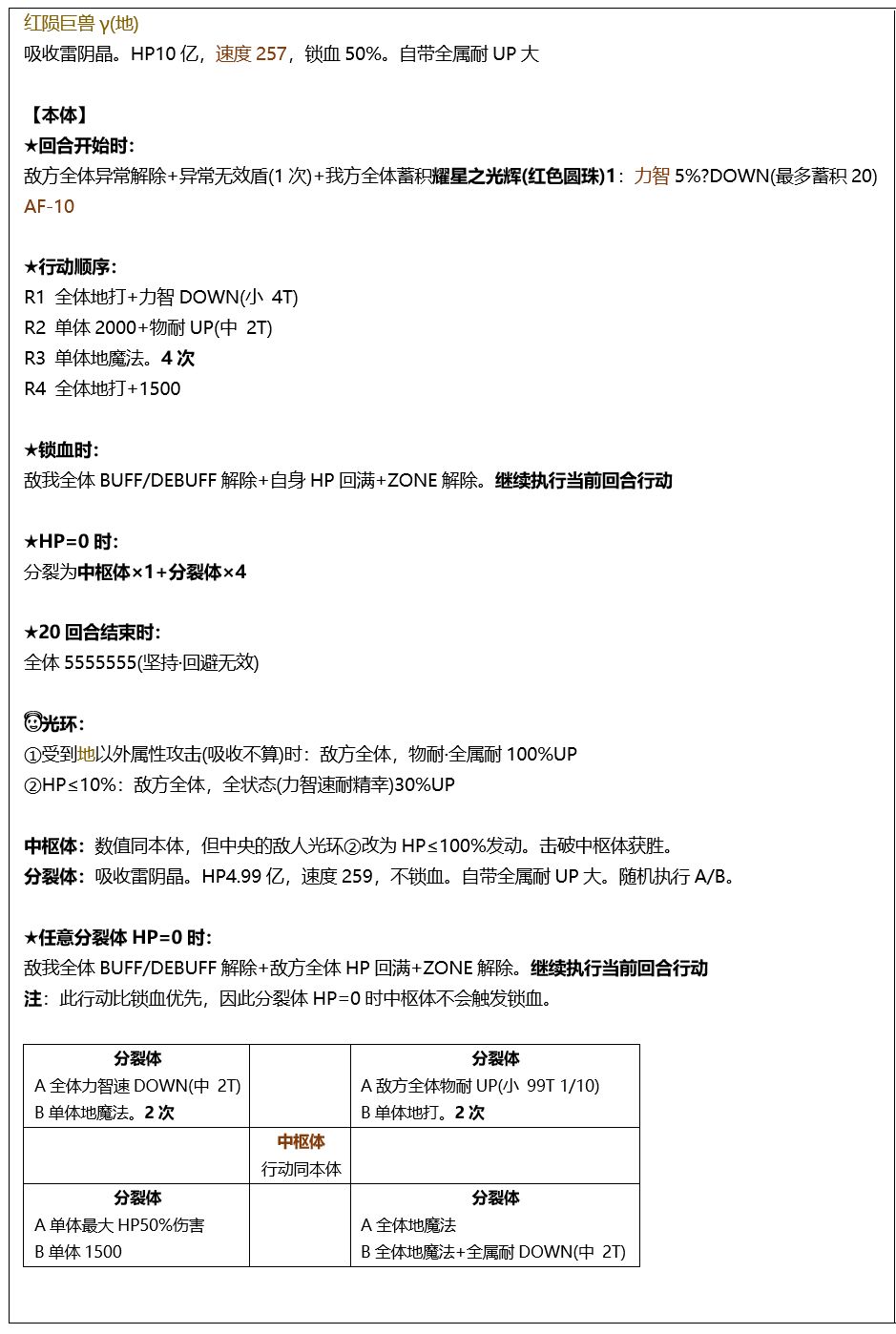
🗡️红陨巨兽γ(地)

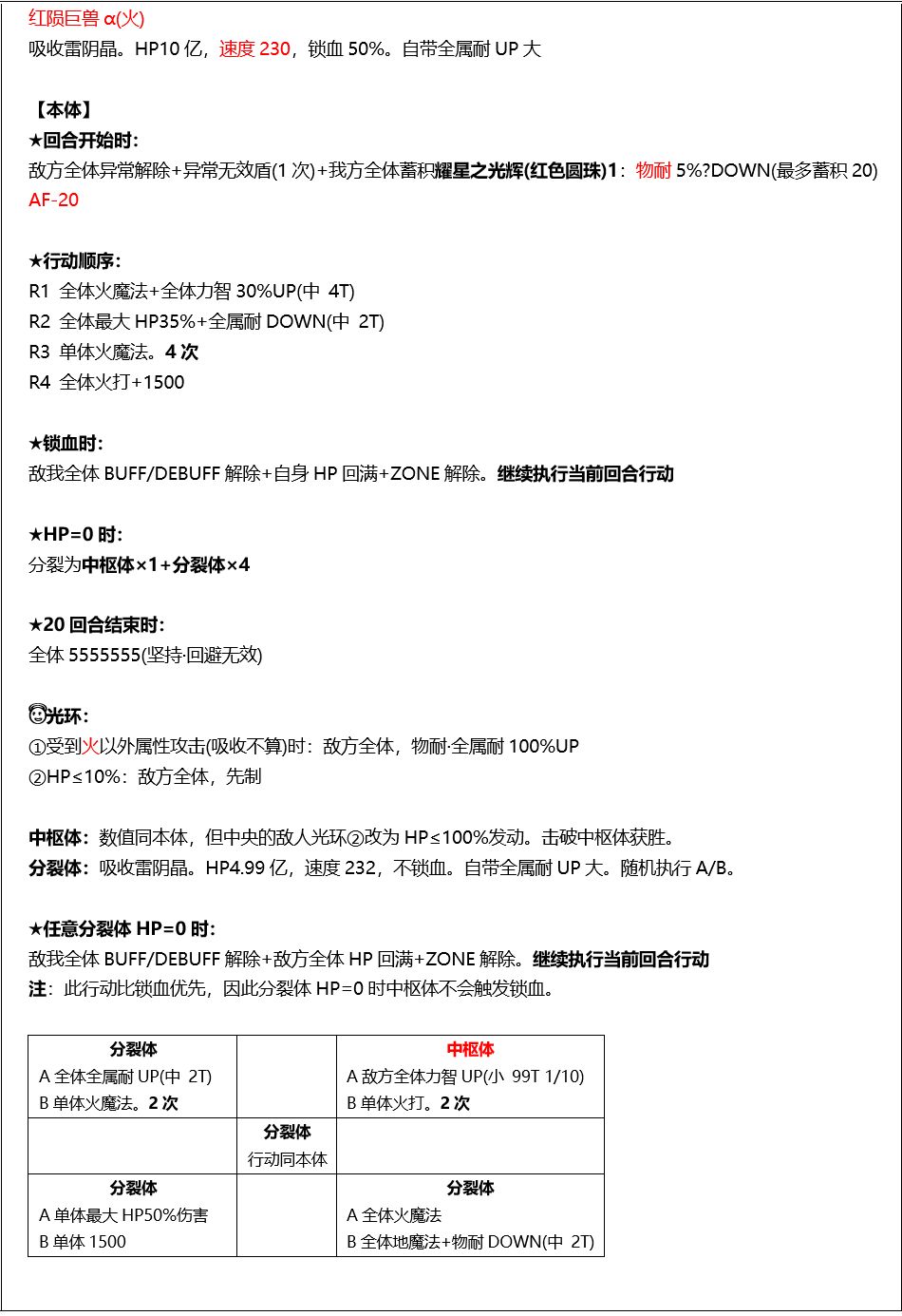
🗡️红陨巨兽α(火)

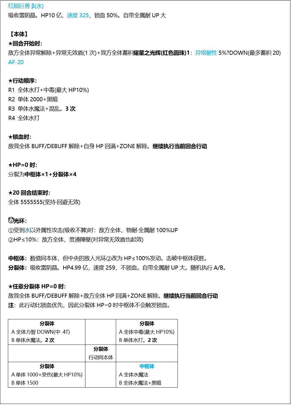
🗡️红陨巨兽β(水)

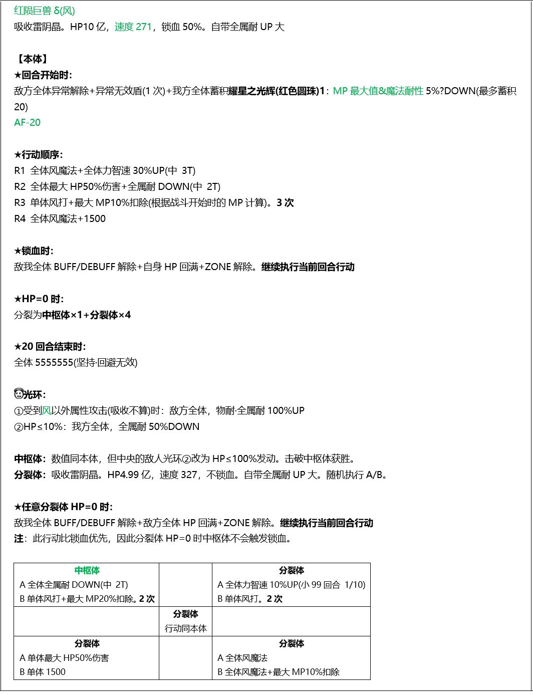
🗡️红陨巨兽δ(风)

🗡️红陨巨兽ε(雷)



🗡️附:★★★★讨伐信息
🗡️湿地之主

我的队伍:很简单,卡里尤255,如果不是255,多几回合。后排角色没用到

🗡️坑道之主

我的队伍:很简单,后排角色没用到。特点是有分身,可看作HP护盾,打完分身会继续打本体,即①打分身1+本体到60%,召唤分身 ②打分身+本体到30%,不召唤分身 ③打本体到0%

🗡️晓之塔之主

我的队伍:特点是先制/后攻行动,且只能用水属性攻击,我最强的角色是伊娃,可以换成任意其他水输出角色。可以无限循环,后排角色没用到

🗡️冰原之主

我的队伍:特点是①锁血时即死攻击,且继续行动,利用搭档提特拉的复活技能,即死的下一回合前排就恢复4人了,②回合结束时冻结,搭配光环,冻结无效徽章不起作用(所以徽章的效果可能只是耐性+100%),利用AS拉迪亚斯和AS伊法的防异常技能,可以不被冻结,必要时也可利用搭档装备逗海棒的充能技能解除异常。③AF满条后力智固定690,不受BUFF/DEBUFF影响,需注意及时开AF以避免光环发动。基本思想是所有攻击都集中在AS拉迪亚斯上。米娜尔卡可以换成任意输出角色,可以无限循环,后排角色没用到。战斗了50分钟,中间按错了几次,容错率比较高。由于只有水攻击,也可以用阿露缇娜当坦克。

三、相关表格
1、兑换点

2、藏宝图

3、搭档装备

4、武器/防具


5、武器再强化



6、灵晶

7、小怪

8、讨伐委托

9、六大秘宝

10、MOB技能

四、卡姆拉拿珠信息

五、说明书
1、魔物巢穴

2、MOB






3、罪恶冥神











by 让人微笑的光景
231017



