【咸鱼之王】细思极恐!元旦恐换不到骇浪?日常时间金砖获取表!
2023/11/052758 浏览综合


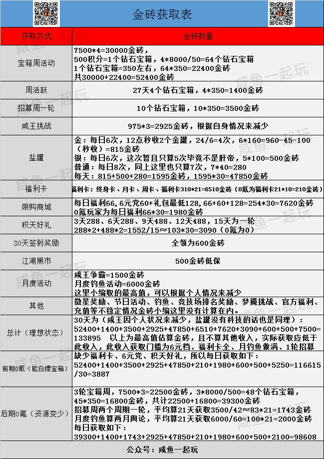
金砖获取表

0氪(前期、后期)、微氪金砖获取详细表
盐罐获取的金砖以及咸王挑战获取的金砖因个人情况来减少盐罐也有金罐子没有的情况
如果你想达到最理想的状态24小时拿罐子+不缺金罐子可以+交流群联系群主【咸鱼之王】百服交流群来啦!没有活动的情况下该如何做?
6元党、平民党
如果你的主将已经四觉是可以适当囤资源考虑拿金鱼的,但是切记如果你的主将还没有达到这个标准千万别着急囤资源,平民党招募令的主要获取途径是爬塔,你的主将没有达到四觉能够获取到的招募令实在有限。
大家不要觉得金鱼是决定胜负的法宝,它确实能让你变强,但是也无法让你无敌,变强最重要的还是武器的5孔+红色淬炼,再此基础上金鱼只是让你锦上添花,装逼利器,所以金鱼不是必备的,各位小伙伴量力而行,能嫖到最好嫖不到也不要觉得很亏。毕竟咱们平民能爽的阶段实在有限要抓好大佬还没成型的时候。所以一定要切记主将没四觉前千万不要好高骛远急着囤资源换金鱼。微氪、中氪、重氪
微氪中氪基本上不会非常缺资源,这时候就可以适当囤资源准备拿鱼的事了,如果还不会计算当前资源够不够拿鱼请看这篇文章有万能公式把数据套进去计算即可【咸鱼之王】超详细数据表教你规划元旦拿金鱼!能不能拿金鱼一目了然!
重氪党大佬想干啥就干啥,毕竟大佬主打一个随性。

细思极恐
还有小编发现一个细思极恐的事情,就是这次国庆节算是出了两条鱼,同心♂♀,且官方这次第二周没有重置充值礼包,这就导致了就算活动氪满也拿不到两条同心金鱼。
策划会不会丧心病狂的把这两条鱼直接上架消耗商店然后把骇浪挤掉??
毕竟消耗活动一次能兑换的金鱼为3条,按照新老规律且同心实际算两条鱼的话那元旦商店上架的三条鱼就是星驰、同心♂、同心♀直接把骇浪挤掉。
那众多吕布玩家不得鬼哭狼嚎,希望官方不要这么不做人。
毕竟很多吕布玩家都是奔着骇浪去的。

今天的日常时间金砖获取表就分享到这,希望有帮到大家,我是零星日,别忘了滑到底部三连,给小编点点赞哦,记得持续关注我~

