【攻略】主线第3部虚时层轮象篇 中篇 武器防具一览
修改于2023/12/141.8 万浏览攻略
包含了3.0中篇的旧武器二次强化、千年树系列武防、小判金系列防具、年代机系列武防、艺术系列武防。
翠晶武、樱武、古西苍蓝武可以在海市蜃楼村庄 伊格里姆的流浪铁匠铺进行二次强化,其中翠晶武可以直接进行二次强化,而樱武和古西苍蓝武需要+10后才能进行二次强化。
表格汇总:kk,本人
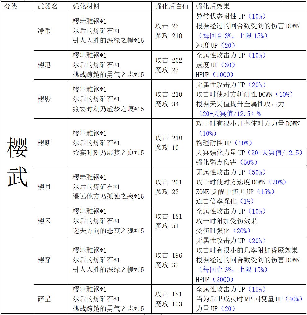
旧武器二次强化:翠晶武系列、樱武系列、古西武系列

翠晶武

樱武

古西武
限定强化材料:

限定材料获取出处
可刷取强化材料:绿色字体表示可以野营转天气,橙色字体表示不可以。

可刷取材料出处


副本素材防具:小判金系列
在恩特纳副本内刷取素材制作并强化
效果:全属性耐性UP;天冥强化速度UP(0天冥速度+25,255天冥速度+35)

小判金系列防具制作及强化


梦晶戒指:
隐藏线——红色陨石最终奖励
效果:全状态+20;+50mp;+500hp


副本交换防具:千年树系列
在恩特纳副本大叔NPC处用1金天蓼交换。
效果:暴击伤害+10%;魔法暴击伤害+10%;天冥强化MPUP(255天冥+150MP)


隐藏线武器:千年树系列
获取方式详见隐藏篇
效果:暴击伤害+15%;天冥强化速度UP(255天冥+50速度)


野图武器:年代机系列(无需强化)、艺术系列
年代机系列武器获取方式:
1.不夜城 多尔路坦武器店内可购买一套
2.在3.0中篇野图刷取素材制作
效果:在大气环境时,MP消耗量减少;物理耐性UP

年代机武器制作
艺术系列武器获取方式:在3.0中篇野图刷取素材制作并强化(强化材料图中红色字体代表普通Fear材料,绿色字体代表相位小怪材料,绿色加粗字体代表相位Fear材料)。
效果:严苛环境攻击时赋予力量降低和智力降低;连击倍率强化

艺术之杖

艺术之剑

艺术之匕

艺术之斧

艺术之枪

艺术之弓

艺术之拳

艺术之锤


野图防具:年代机系列(无需强化)、艺术系列
年代机系列防具获取方式:在3.0中篇野图刷取素材制作。
效果:在大气环境受伤时强化(50%增伤);攻击时小概率附加受伤

年代机防具制作
艺术系列防具获取方式:在3.0中篇野图刷取素材制作并强化(强化材料图中红色字体代表普通Fear材料,绿色字体代表相位小怪材料,绿色加粗字体代表相位Fear材料)。
效果:严苛环境时,附加敌人数量攻击效果(增伤30%);HP+500

艺术手环

艺术项链

艺术戒指


