巴风特之怒RO怀旧服:职业进阶2转开启,迎接全新挑战!
2024/01/09249 浏览综合
Hello初心者,欢迎来到普隆德拉!
今天,小编给各位带来了丰盛的新版本资讯情报!~( ̄▽ ̄)/
职业进阶2转如约而至,同时新增等级上限......各位初心者们是否有所期待了呢?
让我们一起来看看普隆德拉有什么样的变化吧!
【怀旧专区:S9.梦幻之岛】初心集结中!
http://qm.qq.com/cgi-bin/qm/qr?_wv=1027&k=x0CrCNYjSHsTxT5zKp9hBiJLIUY3r3H0&authKey=tvP%2BTauCnX0%2Bi9pP5Az8igVvvoAhmuYErj4m3Ar9xiRDu3MibeHpi7sw6Unolpam&noverify=0&group_code=132325680

001 更新时间&范围
灰度测试
更新时间:1月9日 14:00-15:00
更新范围:先遣服S1-S2
正式上线
更新时间:1月10日 13:00-13:30
更新范围:S3.诺克罗德及后续区服
*注:开服时间会根据实际情况提前或延迟,请相互转告!
002 更新内容
2.1 新增进阶2转职业
当角色100级且职业40级时,可开启进阶2转任务,完成任务后成功转职。
1)新增2转进阶职业技能介绍

骑士领主

超魔道士

神箭手

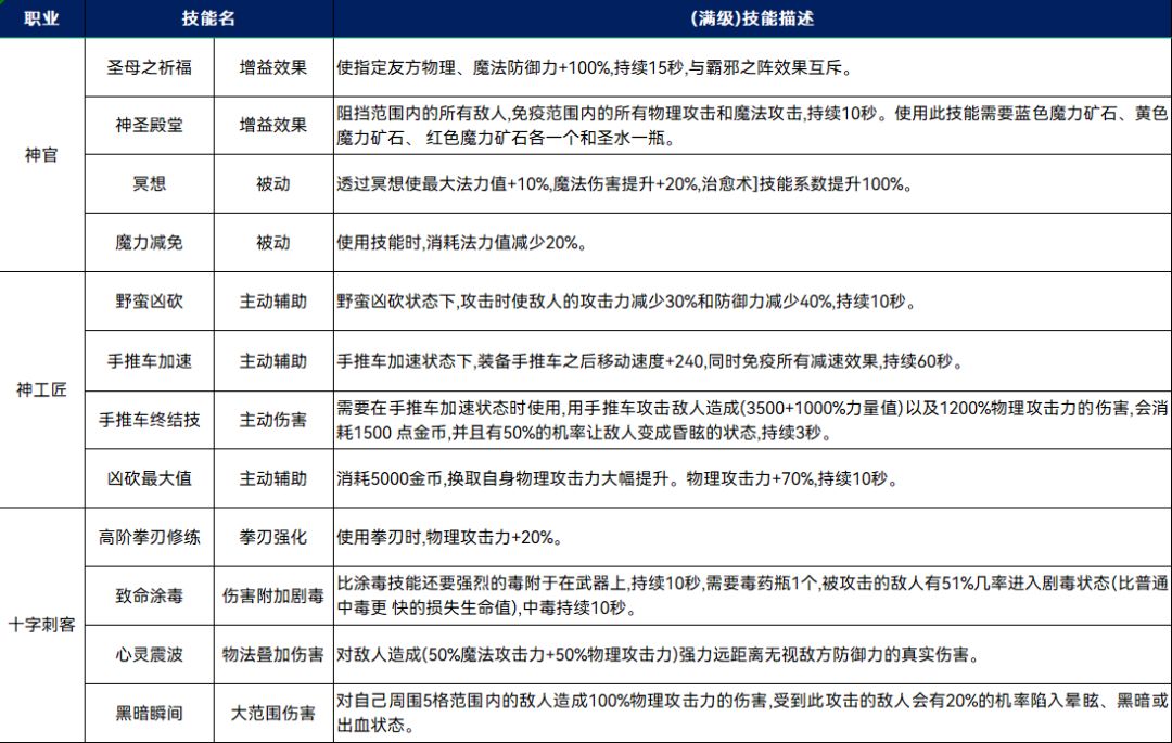
神官&神工匠&十字刺客
Tips:新增技能将于2转技能页面合并展示
2)增进阶2转职业等级拓展,完成进阶2转任务后,Job等级将重新从1级开始;
3) 新增进阶2转职业模型外观;

4)所有现有装备、时装适配优化;
5)新增进阶2转职业转职任务。
2.2 角色等级拓展至120级
1)新增99级及以上装备;
2)装备精炼界面优化且根据当前装备精炼等级,进阶材料会有变化;
3)野外地图新增99-120级怪物以及掉落;
4)新增MVP、MINI Boss;
5)99级后续主线任务、悬赏任务、成长之路、副本拓展;
6)傲慢之塔拓展至300层;

7)狩猎乐园玩法机制、怪物设定优化;
8)铭文系统开放120级页签;
9)公会活动「荒野活动」等级调整。
2.3 交易行新增公示期界面
交易行新增公示期界面,所有商品需等待公示期结束后,才可进行交易购买。
2.5 商城新增每日免费礼包

003 其他优化
3.1 功能优化
1、主控界面icon整合优化;
2、各类积分商店整合优化,新增集市入口;
3、宠物系统增加最高属性预览;
4、装备进阶系统、界面展示优化;
5、新增宠物道具一键开启功能;
6、优化聊天数据存储,本地存储近期的聊天内容;
7、优化挂机进入传送门问题,新增跑回挂机点机制;
8、影装属性词条显示优化,新增品质颜色;
9、勇者试炼玩法属性要求将会统计额外附加的属性;
10、精英副本通关后,奖励装备属性选择更改为三选一;
11、提升工会水晶血量上限;
12、进入「战场乱斗」活动后,只清除非永久Buff,不再对经验药剂Buff做清除处理;
13、调整等级差衰减机制,击杀等级过低的怪物经验获取会受到一定衰减,等级差越大衰减越大。
3.2 其他问题修复
1、修复团队副本刷新次数异常问题;
2、修复守护值扣除机制异常问题;
3、修复大范围多段式伤害攻击多只怪物时,有怪物死亡时,剩下的怪物就不会继续受到另外几段伤害的问题(如:牧师「十字驱魔」);
4、修复公会GVG页签红点显示时间错误的问题。

