属性转化、伤害算法《智慧出品》
精华修改于2024/12/163.1 万浏览攻略
智慧,源自于对已知领域的完善——智慧
——————————————————
——————————————————

♪好久没发帖了,再不做点什么就对不起智慧之名了。老规矩,发篇另类的帖子
——————————————————
——————————————————
●六维属性
○体质
2体质=1最大生命
1体质=3.5负重
10溢出负重=1防御
○力量
2力量=1攻击
力量不足降低命中,实际效果等价于“给敌人增加偏斜值”,每缺1力量给敌人增加1~1.2偏斜值
○技巧
1技巧=1命中值
1技巧=1暴击值
1技巧=1格挡、招架值(需要有对应技能)
○敏捷
速度=敏捷-负重/10
1速度=1偏斜值
1速度=1坚韧值
速度影响一些技能的效果
○感知
2感知=1法术攻击
1感知=0.35治疗量
○意志
1意志=1抵抗值
1意志=1法术命中值
意志影响治疗暴击率
意志影响一些技能的效果
——————————————————
——————————————————
●判定类属性(受等级影响)


——————————————————
——————————————————
●精通属性额外增益
♪体质和敏捷,力量和技巧,感知和意志,每对属性只能二选一,选择哪个可以随意切换
◇体质。1体质=0.75生命
◇力量。1力量=0.25攻击
◇感知。1感知=0.2法术攻击+0.2法术防御
◇技巧。获得效果“1%溢出暴击率转1%暴击伤害率(最多400%)”
◇敏捷。获得效果“1%偏斜率转1%偏斜免伤率(最多100%)”
◇意志。获得效果“①1%抵抗率转1%抵抗免伤率(最多100%)。②法术命中溢出0~100%,造成100%或150%法术伤害;法术命中溢出100~200%,造成150%或200%法术法术伤害;法命中溢出200%,固定造成200%法术伤害”
——————————————————
——————————————————
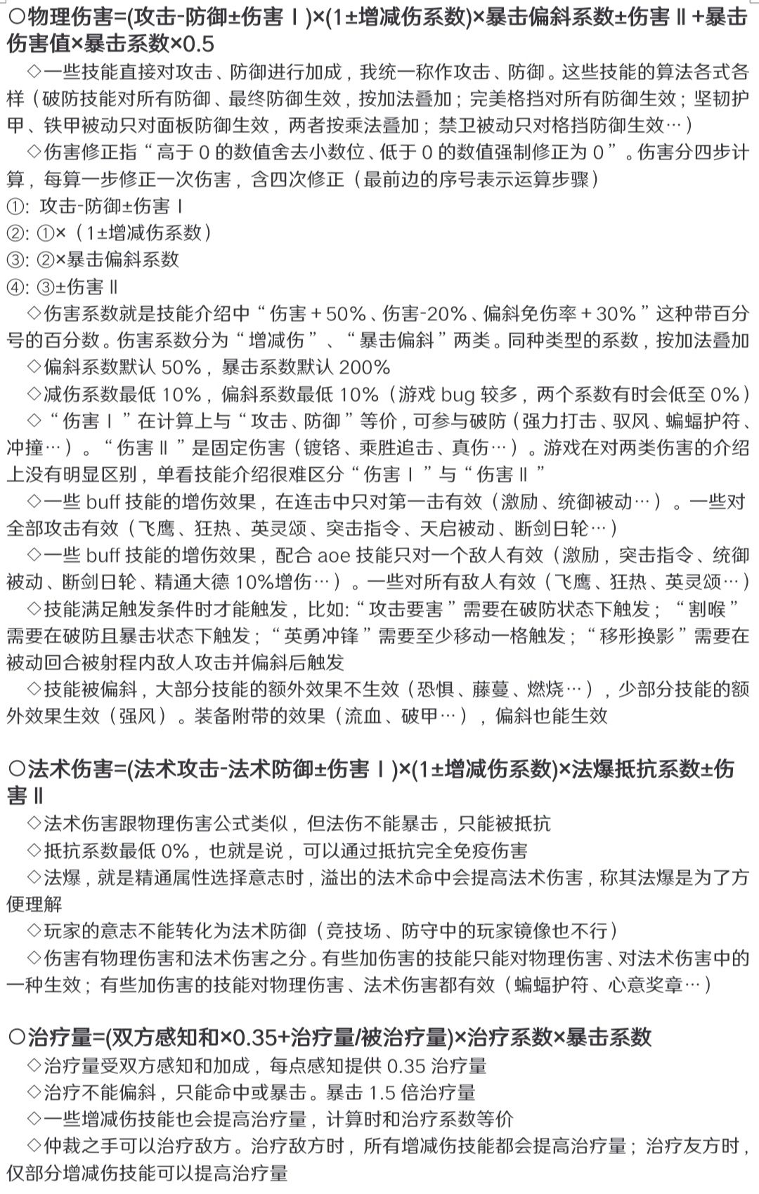
●伤害算法

——————————————————
——————————————————
●buff技能、神器的增伤效果是否对连击生效

——————————————————
——————————————————
●曾经出现过的伤害算法
○叠伤
♪在以前,一些伤害/伤害系数连击时会叠加生效。这种现象我叫它叠伤
♪“磨锋”、“镀铬”、“爆发”……每次连击伤害翻一倍。如果技能增伤是50,则第一刀增加50伤害,第二刀增加100,第三刀150……
♪游侠每次连击伤害递增50%、大剑每次连击伤害递增25%……原理同上,只不过叠加的伤害系数
♪叠伤并不罕见,很早之前,叠伤是游戏中的基本算法,连击是在上一击的基础上累计伤害,很多增伤被动、额外伤害都会随连击次数叠加,叠伤效果最显著的就是“狂热”。一刀几十万的连击狂战迫使官方更改了伤害算法,但程序员只是对部分技能加以限制,而不是重置算法,所以现在还有一些技能可以叠伤。但叠伤早已被官方视为bug,只要影响大,就会修复,旋风斩叠伤、净化打击叠伤这种影响小的官方不管
○废弃的算法
♪公式还是上述公式,改动在“增减伤系数、暴击偏斜系数”的叠加算法上。增伤按加法叠加,减伤按乘法叠加。流影决、恐惧这类大额减伤的技能受到的影响较大,技能等级会变得更加重要
♪官方为了避免希尔神器减伤超标而采用的算法。但这种算法让游戏伤害大幅降低,影响玩家的游戏体验而被喷废
♪算法是废除了,神器却不能放任不管,后来官方决定将最低减伤限制为90%(可与偏斜免伤叠加至99%)。和当初剑圣的100%偏斜免伤处理方法相同,但这么大的调整怎么可能不出bug?于是就有了下面的bug算法(ಡωಡ)
○bug算法
♪2020.8.28的更新让伤害算法出了bug,游戏中大部分伤害,第一击伤害+100%,并且这个伤害最低为100%(重骑原地撞塔理论-15%伤害,即便第一击伤害+100%也只有85%,实际伤害却是100%)
♪与上面被喷废的算法相反,这个bug让游戏伤害巨幅提高,玩家可以轻松秒掉npc肉盾、更快推掉要塞。尽管npc的伤害也高到变态,但游戏的本质是虐菜游戏,超高的伤害玩起来会更舒服,即使是bug,玩家们依然乐意接受这种伤害
♪物理玩家称其为物理的崛起,但包括火德在内的部分职业没有bug效果,法队、剑圣拆塔玩家受到的增益极小,有很多玩家主张修复bug
○旧版伤害修正
♪以前的伤害修正和现在略有不同,从旧版算法改为如今算法的时间是2021.7.22。时间我不太确定,我从未想过策划会在这方面做文章,也一直没在这方面花心思,7.22是我发现伤害修正变化时,前一次大更的时间
♪旧版的伤害修正步骤为:
①: 攻击-防御
②: ①±伤害Ⅰ
③: ②±②×增减伤系数
④: ③×暴击偏斜系数
⑤: ④±伤害Ⅱ
♪与现在不同的地方在第③步。以前,当造成的伤害在0~100%之间时,伤害会向靠近100%伤害的数值取整;现在,任何伤害都向0取整。也就是说,当攻击效果为减伤时,以前的算法会比现在的算法伤害高1
♪按照以前的算法,在能够破防,且不暴击偏斜的前提下,只要达不到100%免伤,至少要受到1点伤害。放在现在,却可以仅凭借免伤效果达到0伤
○飞鹰叠伤
♪2022.9.22更新后,利用飞鹰吟游,通过特定操作可以让角色连续攻击。火德可以连续释放自然之火,流影刀客可以砍完11刀后再砍几次11刀,每层飞鹰加一次攻击次数,这本身倒没什么。但飞鹰造成的连击可以叠伤,出现叠伤问题就大了,bug出现后,官方没过多久就发布修复公告
○暴击伤害
♪2023.8.25更新加强了暴击伤害值,暴击伤害值由固伤改为可以受暴击伤害率增益。如果不出意外,改动一定会出意外,重做后的暴击伤害值可以无视防御,一次几百的真伤,吊打一切重甲,策划也意识到了问题,没几天就修复了bug
○连续攻击叠伤
♪2024.12.12,修复了长期存在的连续攻击叠伤问题,连续攻击指“飞鹰反击、玛夏小盾攻击次数+1、古特圣物攻击次数+1等一次操作触发多次攻击的情况”
——————————————————
——————————————————
●属性需求
♪职业对属性的需求就是你对职业的要求,你想让它有什么功能,就给它什么属性。不清楚属性的具体功能,建议多思考、多在游戏中尝试,只问不想还不实践,你永远不会知道自己想知道的
——————————————————
——————————————————
智慧+5 经验+3 智商-5
——2024.12.15



