S0武将的副将搭配思路分享,从前期到后期保姆级副将培养攻略
精华修改于2024/02/142014 浏览攻略交流
随着游戏进度往后,越来越多人解锁了副将,但是副将具体有什么作用?如何养成?如何选择,大部分都并不清楚,今天就为大家来讲解。
先奉上前期万能副将搭配公式:合击技需要的武将+汉献帝/特殊副将

【副将有什么作用】

- 主动技能:不同定位的副将,会给主将带来一个特殊的“副将技”,这个技能效果一共有6个,前军-文武全,以及后军文武全,6个不同的技能,技能有不同的效果,大部分以造成伤害为主
- 被动技能:让兵种进行攻击时,有一定的概念造成额外伤害
- 基础属性:一定固定数值的攻击和防御
也就是说,2个副将带给主将的收益,就是:
- 2个副将主动技
- 对应兵种的被动技能
- 对应兵种的基础属性
- 激活合计技能(如果副将是主将合击技能的宿命武将)
- 特殊副将提供的额外BUFF收益
所以这5个效果就是副将带给主将的收益
【副将如何养成】
- 副将主动技:主动技能的等级,一共有125级,这个等级是副将的主将技能等级之和,例如副将学习了一个15级箭雨+15级无双,那么这个副将上阵后,对应的副将主动技能就是30级,也就是说,需要副将学了5个25级的主将技能后,副将技能才能达到125级,而对应学习的技能具体是什么,并不重要,因此,副将学习的技能,往往都是主力不需要,用不上的闲置技能
- 被动技能:被动技能的等级一共有250级,也就是需要学习一共10个兵种技能,例如骑兵副将位置,生效的是不仅仅是副将的骑兵兵种技能,后军兵种也升级,也就是说一共把前军+后军一共10个技能升到25级,就可以将对应副将位的被动技能升级到250级
- 基础属性:由主将技能+前后军兵种技能
- 宝物加成:副将的主动技,除了技能等级以外,副将所携带的宝物,还会额外增加伤害,宝物评分越高,技能威力的加成越高,但前期由于强化石和资源的稀缺,以及并没有什么富裕的装备,并不建议去提升这个地方的评分
【副将的选择逻辑】

从前后军的效果来看,前军稳定打伤害,而后军则根据选择不同,分别是BUFF、伤害。控制效果。
正常来说,我们应该根据这个技能差异来选择技能,但是实际情况下,由于大部分角色,合计羁绊绑定了一个角色,而另一个技能位置,大部分也需要选择特殊副将(例如汉献帝这样,带有专属副将天赋的角色),在这样的情况下,搭配副将技能,其实也就变成了一个相对前期的事,因为后期都死绑了对应需求的角色。
例如貂蝉绑定吕布,孙策绑定孙尚香,荀彧绑定郭嘉,但对于一些没有死绑的角色,例如诸葛亮绑定任何英豪,祝融绑定任何女将,这种情况下,基本也是根据角色碎片的富裕情况来决定的。
例如没玩关羽,不学青龙,那么就不需要拆关羽碎片,关羽的品质就可以提升上来,技能位就更多,对应的副将等级也就能提升得更高。因为前期银币和技能碎片的缺口,所以副将一般来说,技能平均点到6级,是最节省银币和碎片的,之后再根据自身的资源情况,选择继续提升副将的技能等级。
因此:
- 前期:由于缺乏资源和技能碎片,基本选择对应羁绊的合击角色,搭配一个技能机制上适合的任意武将凑出对应副将技能即可
- 中期:一般都是合击角色+汉献帝过渡(因为后期替换毕业副将以后,汉献帝可以灵活的续给2/3号位角色使用)
- 后期:根据特殊副将提供了天赋效果,每个角色基本都有一个特定的搭配逻辑
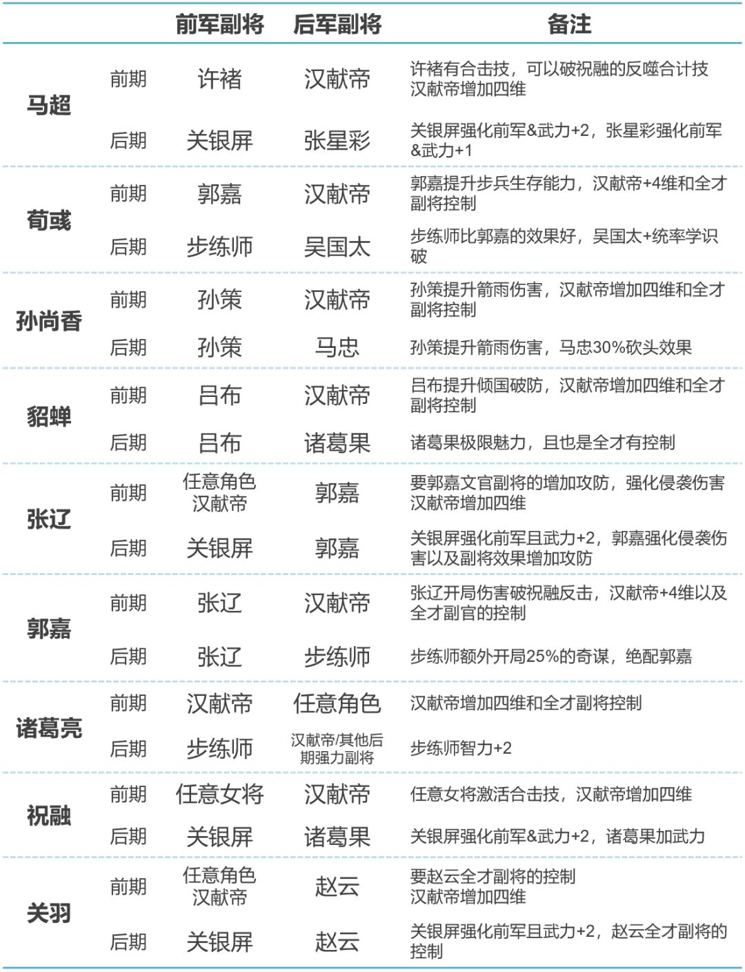
副将那么前期的副将有哪些值得过度推荐呢
- 文官:徐庶/法正(一个弓兵一个方士),文官必定放后排要攻防,之所以选择徐庶,是因为徐庶拆的都是基础技能,都不值钱,所以可以养着当副将,但技能不适合升太高,而其他文官,司马懿拆不屈,黄月英拆军略,贾诩拆暗谋,庞统拆乾坤,诸葛亮拆迷阵、甄姬拆鼓舞,基本都是拆不起的角色,只有徐庶是前期最适合的文官-副将(主要是送碎片)
- 武官:武官不值钱的一抓一大把,紫将武官想上谁都行,本身武官的副将技能也不算优秀,因为是纯伤害技能,但前期副将都点不高,后期技能点高了又都会换成特殊副将,所以武官不建议选择当副将(除了合击技能外)
- 全才:汉献帝,在S0就可以拿到的第一个特殊副将,能够提供额外属性,以及4维,并且可以作为任何兵种来适配

汉献帝天赋
因此前中期,搭配,就是“合击角色”是武官就上前排,后排补一个汉献帝或者徐庶法正;是文官全才就可以上后排,前排补一个汉献帝。
再补上部分后期特殊副将的专属天赋效果(下列副将专属天赋来自国际服,国服请以游戏内为准):
- 武力偏向:关银屏,有武力+2
- 智力偏向:步练师,有智力+2
- 魅力偏向:诸葛果,有魅力+2
- 统率偏向:吴国太,有统率+2
因此,大部分的角色,如果不知道搭配什么,都可以按照:“属性需求”+“汉献帝”来搭配,一共可以撑高3点核心属性,例如需求武力,可以关银屏+汉献帝;需求智力,可以步练师+汉献帝;需求统率,可以吴国太+汉献帝;需求魅力,可以诸葛果+汉献帝
【部分角色的副将搭配逻辑】


