最新兑换所攻略(代发)
修改于2024/01/268051 浏览攻略
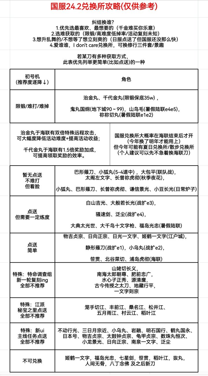
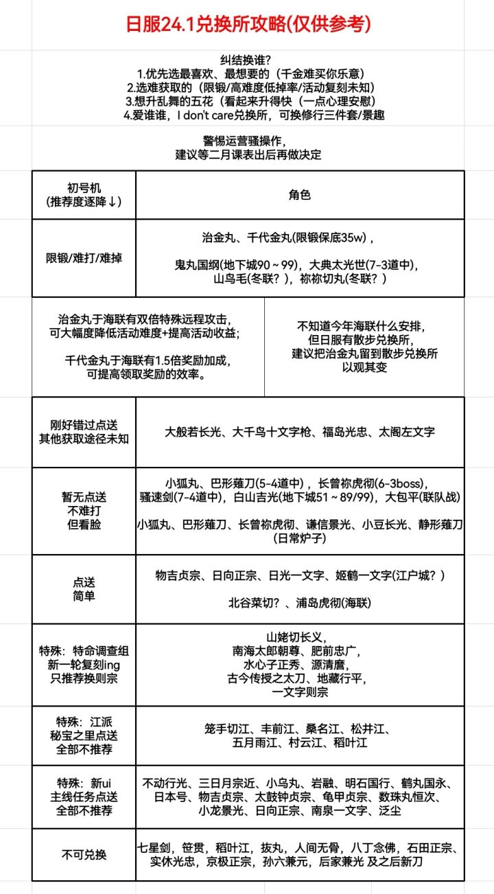
【高亮】【建议在兑换所结束前夕再决定换谁,尽量多看国日两服的课表安排】
兑换所是每年周年庆左右官方开放的一个福利活动
每年兑换所开启的前12天开始每日登录抽签,通过抽签一共可获得12张贴纸,加上官方送的9张,在兑换所开放时每个账号最多可获得21张贴纸
兑换所的开放时长约持续一个月
在兑换所中可以换到的东西:
每12张贴纸可换任一位当期兑换所里的刀男
每3张贴纸可换任一极化道具(纸笔/衣装/道具)
每3张贴纸可换任一兑换所里的景趣(一般是生肖和狐之助景趣)
每2张贴纸可换任一乐器(笛/琴/三味线/太鼓/铃)
贴纸在活动结束后会被清除,无法留着来年继续使用,所以请各位合理安排兑换目标



