蜀山青天版本最新一周目攻略
2024/02/263036 浏览组队招募
两年前玩过的游戏,没想到现在还在。也在更新,希望游戏越来越好。
这个游戏和其他游戏一样,升级,捉宠物,打装备。蜀山做挺好。
最重要的是等级,没有等级无法加点技能,技能带来的属性的加成。10级,20级,30级都是需要完成相应的师门任务才能解锁上限。等级对于这个数据游戏相当重要。一定要以等级优先,下图中有个离线挂机,前期就挂能打的过的最高等级的怪,前20级就挂蛇🐍。后面挂七头蛇王刷出来90个混沌莲花,用于进阶极地的普通齐天大圣。然后继续挂七头蛇王挂到110个混沌莲花就,可以挂机毒牙蛇王了。

离线挂机
其次前期就是能刷新手福利多宝龟以后,一切以优先刷多宝龟为主。对战的时候点自己人物头像可以查看掉落。多宝龟掉落多宝令上限可以6个,这个真的很看脸,可增加打怪的时候掉率,还可以增加离线挂机的效率,其次的天云令,灵石火魂石都是相当重要的材料。

一定要多刷,多宝令6个可以不再刷
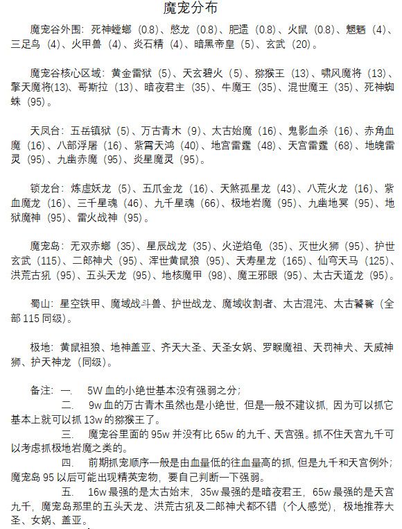
再就是宠物的,一周目伤害都是靠的宠物,人物只要求能抗住。所以宠物对于游戏进度也很重要。下图就是宠物的刷新地点和等级,按照下图来抓,地图多跑跑就熟练了。

装备的获取途径处理金币买,就靠掉落,前期可以买个衣服,其他根据情况买。后期买个350万的衣服就可以了
其他的游戏细节攻略论坛也很多了,这里就不再重复。再末尾讲几个自己游戏的一些体验后的注意点。
1,游戏的宠物有常驻的有间隔时间刷新的,间隔刷新喝点多看刷新时间,提前做好准备,包括多宝龟刷新后15分钟,过时就不刷了。
2,多存档,尤其是打到重要资源后存档,万一遇到卡主退出容易丢失。再就打可能打不过的怪的时候存档,然后吃个桃子去试试,不行就回档,这样不浪费。然后就是后期鉴定的时候存档。
3,技能加点,一周目就体能(物防)和玄防互点。技能可以参考下图,也可以按照论坛其他攻略,就是要双防高出或者接近怪物的攻击属性,这样才能打的过。

4,游戏卡主不刷怪的时候,用返回出生点重新开始。这样可以更快速的刷怪。对于后期刷极地精英宠物相当有效。

好了,希望能帮助更多的小伙伴,一起快乐的刷怪,刷装备吧。

