《黑色沙漠》手游3月26日停机维护公告
修改于2024/03/26160 浏览官方公告

亲爱的冒险家:
感谢您对《黑色沙漠》手游的热情关注和支持!
为了给冒险家带来更好的游戏体验,觉醒版本服务器将于3月26日 07:00至11:00进行时长约4小时的停机维护,请各位冒险家们提前安排时间!
维护期间冒险家将无法正常进入游戏,开服时间视维护工作进展提前或推迟,为此给您带来不便,敬请见谅!维护结束后将通过邮件发放领地管家:爱琳契约书(1天)*1,请记得及时上线领取哦。
【停服时间】:3月26日 07:00—11:00
【停服时长】:约4小时
【停服范围】:觉醒版本服务器:微信互通0区德利勘,QQ互通0区奈拉莫林
【更新方式】:换包更新:1)安卓启动后自动更新;2)IOS版本跳转到商店更新
【更新内容】:
◆ 新增职业:重力术士

- 在创建角色时,重力术士会创建为继承状态。
- 创建重力术士时角色将持有4个攻击技能,后续可以通过升级来获得额外的技能。
ㆍ 重力术士达到10级时,可以获得“重力统治者”称号。
- 因新职业的更新,扩张了1格角色创建栏位。
◆正式赛季结束
- 正式赛季将于3月26日(周二)维护时结束。
- 赛季结束后,赛季角色会转换为普通角色,并且无法继续进行赛季通行证。
- 赛季结束后无法领取未完成的赛季通行证任务奖励。
- 对于尚未毕业的赛季角色会做出如下处理:
ㆍ 回收图巴拉武器/防具、饰品、文物、图腾、炼金石、卷轴、箱子等所有的赛季相关道具。
ㆍ 删除所有已完成的、进行中的、未进行的赛季通行证任务。
- 维护前持有的图巴拉装备将会按赛季结束之前的潜力觉醒状态,发放对应的装备。

- 只会对持有/佩戴的各部位装备中阶段最高的1个装备进行处理,并且所有的道具将通过邮件进行发放。
- 完成了所有的赛季通行证任务并且持有满足毕业条件的所有图巴拉装备的话,会以毕业做处理,并通过邮件一起发放闪亮的毕业证书。
ㆍ 可以在贝利亚村庄的伊葛路·巴特利处用闪亮的毕业证书交换‘佩勒蕾的星星’或最高能力值太古纹章刻印书中的1种道具。
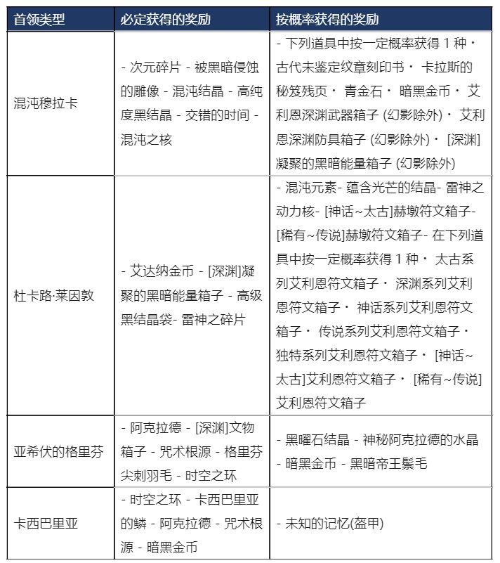
◆ 世界首领奖励改版
- 对击败世界首领时可获得的奖励进行了改版。
ㆍ 会根据造成的伤害量排名获得相应数量的道具。
ㆍ 去除了击败穆拉卡的幻影时按概率发放的部分道具。

- 维护前获得的【首领痕迹】将在更新后无法获得及使用。
- 维护前没有获得的【首领痕迹】直到维护后下一次击败世界首领之前无法获得。
- 请冒险家们在更新前使用掉【首领痕迹】,避免造成损失。
◆新增耀眼的黄金城
- 新添加了能够比常规的黄金城获得更多银币的“耀眼的黄金城”。
■ [活动]
◆活动 : 古代迷宫任务 (3月26日维护后 ~ 4月1日 23:59)
◆活动 : 被遗忘的古代迷宫 (3月26日维护后 ~ 4月1日 23:59)
◆活动 : 重力术士豪华资源卡 (3月26日 0:00 ~ 4月24日 23:59)
◆活动 : 月签到奖励 (4月1日 0:00 ~ 4月30日 23:59)
■ [优化内容]
◆ 光之守护体验优化
- 变更为在光之守护1阶段中需要填充一定数值才能切换到2~3阶段。
· 在打开了“自动使用神光圣水”时,会自动使用神光圣水后切换光之守护的阶段。
- 变更为在光之守护1阶段中将显示神光圣水的当前数值,而不是显示为最大数值。
- 变更为适用1阶段光之守护时,在图标中会显示“不消耗神光圣水”的文本。
- 故事“在沙漠中刮起的赤风”中“沙漠的多种名称”、“瓦伦西亚与卡尔佩恩”的任务完成奖励变更为了【传说~深渊】艾利恩符文箱子
◆ 改善为在固定大沙漠阿波克罗斯、公会讨伐首领等特殊首领为目标时,玩家角色不会返回到自动战斗开始地点。
◆ 改善为在没有满足‘征服者的卷轴’道具使用条件时尝试使用道具的话,会显示无法使用该道具的原因。
◆ 改善为若已持有空虚饰品,则在制作空虚饰品时会出现确认弹窗。
◆ 改善为完成讨伐、星座、大沙漠寺院等副本任务时,会直接获得奖励。
◆ 改善为进行讨伐、星座等副本时,至少需要有20格的背包空余栏位才能进行。
◆ 改善为在交易所购买道具时,如果有单次可购买的数量上限,则会显示相应的数量。
■ [职业]
【所有职业】
- ‘伤害减少’效果的最终伤害量减少数值从75%调整到90%。
- 所有无敌技能变更为了伤害减少、霸体、无法被抓取。
· 从视野中完全消失的技能、抓技中适用的无敌效果、回避技能除外。
【圣骑士】
- “神圣强化”技能的无敌效果变更为了“伤害减少”和“霸体”效果。
- “霸体”和“伤害减少”效果变更为了使用技能之后适用1.5秒的增益效果的方式。
【傲雪】
- “花之残香”技能深化的“无敌”效果变更为了“伤害减少”、“霸体”、“无法被抓取”。
【诺娃】
- 改善为在自动狩猎中使用“祭司袭击”技能时,发动技能深化“冰冻的根部”之后再使用突进。
【伊克莉丝】
- 修复了使用“交错之轨道”技能时没有适用“星辰气息”效果的现象。
【宝嘉妮尔】
- 修复了“乘浪”的“流”技能中会适用“重新装填”的额外攻击1次效果的现象。
- 修复了使用“破浪渔叉”技能时“重新装填”效果会适用到所有攻击次数的现象。
· 只会适用到第一下攻击中。
【青莲】
- 修复了在关闭“冰山一角”自动使用的状态下使用“花月满开”技能之后仍旧会衔接冰山一角技能的现象。
【魅影/暗夜精灵】
- 修复了穿戴“罗莎卡希斯”服装时,在特定情况下服装显示异常的现象。
【芎林者】
- 修复了被动技能“风之祝福”效果没有在“随风箭雨”技能的“遮天之箭”中适用的现象。
【女忍者】
- 学习黑精灵的愤怒技能的等级变更为了120级。
■ [Bug修复]
◆修复了小地图下方宠物图标中不会立即刷新拾取战斗的痕迹冷却时间的现象。
◆修复了进行穆洛威克的迷宫时,偶尔无法进入下一个房间的现象。
◆修复了在打开“设置-游戏-被其他冒险家攻击时震动”设置时,会在其他情况下也会发生震动的现象。
◆修复了进入省电模式之后移动到其他地区时,不会显示部分动画效果的现象。
《黑色沙漠》手游运营团队
2024年3月25日

