NPC事件攻略参考
修改于2024/06/24151 浏览攻略
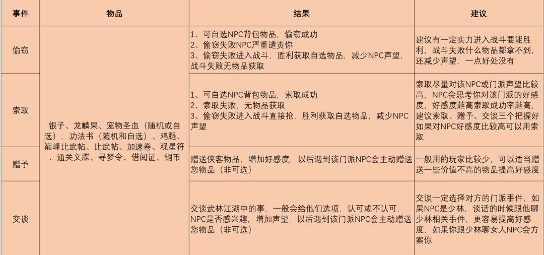
游戏中NPC随机事件很多,也非常有意思,各种触发跟你对该NPC的好感度有关,可以获取大量的物品奖励,当然只要是玩法肯定就有小技巧和攻略,给萌新一些参考:
NPC事件一览表

备注:
如果自己跟该门派NPC好感度到红名,每次遇到NPC会主动击杀你 跟门派的好感度越高遇到门派掌门给你传功的属性越好,反之传功的属性就会越差

如果感觉自己牛逼,后台硬,直接偷窃或索取,红名就红名,反抗就直接杀NPC,打铁还须自身硬
如果你自己实力感觉打不过NPC就乖乖的使用索取、赠与、交谈多多增加与对方门派的好感度
偷窃或索取物品怎么选择
从价值高到价值低排序
1、宠物圣血(随机或自选)获取渠道很少,NPC事件是重要的获取渠道,用于宠物进阶非常重要
2、龙麟果 同样获取渠道少,如果有龙鳞果可选一定要选择,宠物升级材料
3、鸡腿 游戏中主要消耗品,这个毫无争议
4、银子 游戏硬通货币,充值货币
5、功法书(随机和自选)如果是橙色功法书必选
6、加速卷 如果自己在升级大会员加速的时候可以选择
7、观星符、通关文牒、寻梦令、借阅证 游戏星石、功法、秘籍、侠侣的消耗材料,同样重要
8、巅峰比武帖、比武帖 PVP玩法门派,如果自己冲排名可以选择
9、铜币 开启强化装备后会严重缺铜币,到时候可以选择,如果NPC铜币给多一些就好了
好了以上就是跟新人关于NPC事件的攻略,希望可以帮助萌新入坑。


