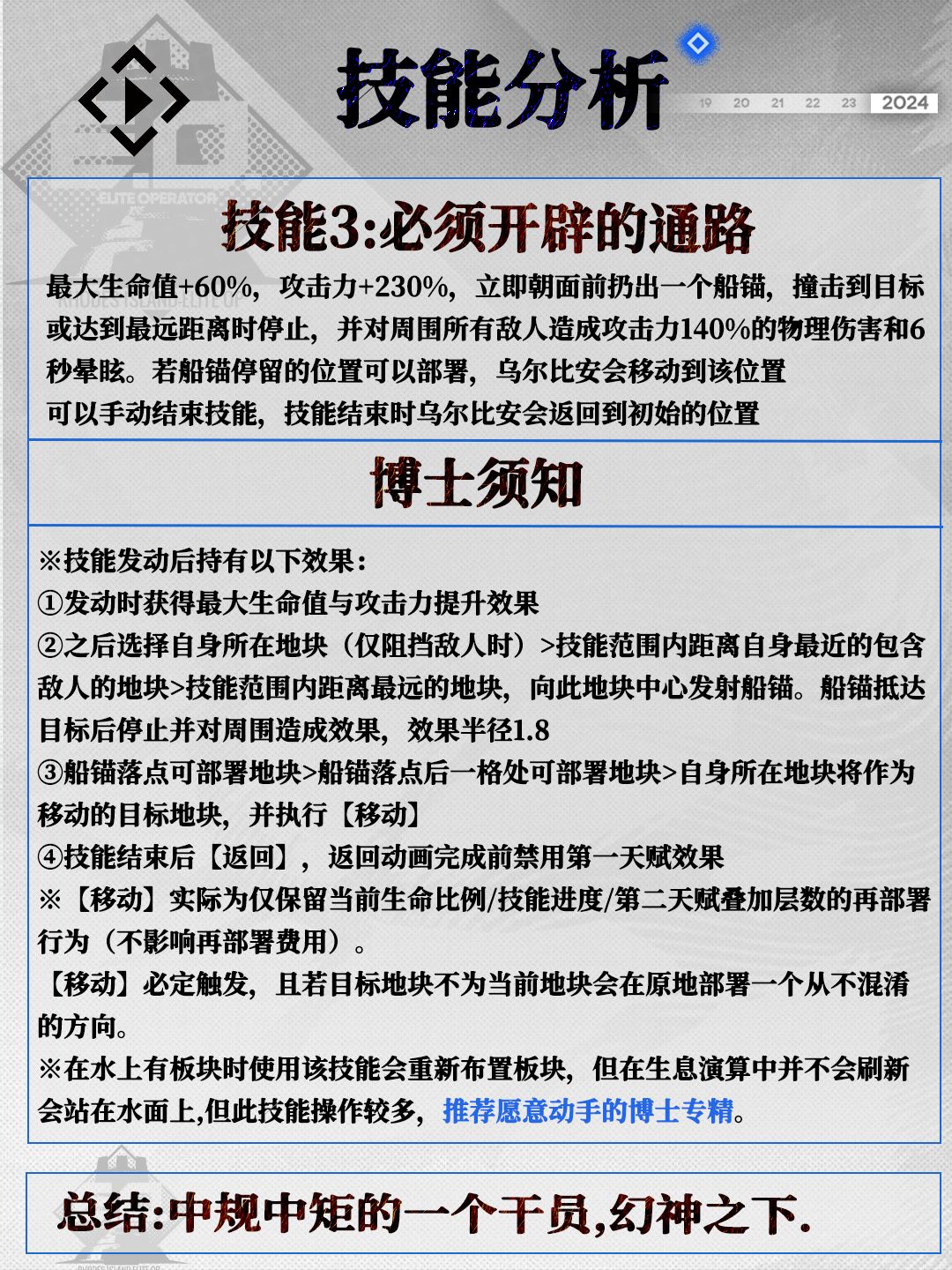
★一天赋:本性的坚守
有所改善乌尔比安防御力为0的问题
但高难上场时需要1+1,一天赋可以给任意的增疗buff叠加(防御力为0也就不怕削防了
![[表情_开心]](https://img-tc.tapimg.com/market/images/48516f625646b5ea2c66f0cab3c9c52a.png)
)
★二天赋:血脉的哺养
每次击倒一名敌人时,提高自身的生命上限/攻击力最多叠加9次,其他【深海猎人】干员获得50%的提高效果
值得注意的是浊心斯卡蒂并不属于深海猎人的阵营,无法得到加成
★技能方面:按博士需求专精2,3技能
★总结:幻神之下,适合搭配深海猎人或者其他1+1阵容(耗尽所有资源才养好,下版本还有联动,得去py一下了)
#明日方舟生路 #明日方舟 #角色测评