养成材料需求(图表转自笑语)
精华修改于02/181.5 万浏览攻略发表
本篇只统计材料基本不难获取,但需要长期日常零散来拿来源的养成系统材料
一、神仙
养成来源
琉璃/赤魇神仙:多宝密藏、三界历练、周礼包
紫虚神仙:三界历练、周礼包
青曜/幻彩神仙:寻仙、神游阁、云游四海
转生符:三界历练、星灯运宝
聚灵石:神游阁、多宝密藏、三界历练、天魔战场、蓬莱问道、万仙阵、星途争辉、地宫探宝
五行玉:三界历练、万仙阵、地宫探宝、蓬莱问道
八音乐谱:多宝密藏、上古道场、神岩斗武、蓬莱问道
四级乐章/赤魇仙律符:神岩斗武
寻仙图鉴参考

神仙聚灵

神仙灵契



二、主角
养成来源
体法丹:龙神降世、签到、仙盟、日常任务、三界历练
主角升级

主角心律

新八音仙律符需求
九阶 八音等级需求570 赤魇仙律符12
十阶 八音等级需求700 赤魇仙律符14
十一 八音等级需求850 赤魇仙律符16
十二 八音等级需求1000 赤魇仙律符18
十三 八音等级需求1150 赤魇仙律符20
十四 八音等级需求1300 赤魇仙律符20
十五 八音等级需求1570 赤魇仙律符?
十六 八音等级需求1680 赤魇仙律符?
新四极乐章需求
1-30/31-60/61-90/91-120/121-150/151-180/181-210/211-240/241-270/271-300
钟,20/25/30/35/40/45,1-180级总计5830
琴,25/35/45/55/65/75/85/95,1-220级总计12475
铃,30/40/50/60/70/80/90/100/105,1-260级总计17670
磬,35/45/55/65/75/85/95/105/115,1-300级总计23665


三、法相
养成来源
法相石:乱斗苍穹、仙盟守护兽
入圣真经:问鼎仙界
法相养成



三、星姬
养成来源
赤魇星姬:仙路凌云、残剑凌云
紫虚星姬:天宮对决
九天星魂:三界历练、封神组队战、天魔战场
星殒石:残剑凌云、三界历练、天魔战场、地宫探宝、封神组队战
星姬升级

天星台养成



四、幻仙
养成来源
赤魇幻仙:签到、问鼎仙界、书阁密卷奖励、仙缘洞天
青曜/幻彩幻仙:上古道场、主题奖励
金霄/赤魇/紫虚灵装、经验灵石:乾坤论道
星佑宝鉴:坠仙谷、多宝密藏、神岩斗武、上古道场
紫虚/青曜图腾:九重天
幻仙星佑

幻仙绘卷
幻仙盏、幻仙石每20级需求
20~100级 545/1854/3363/5432/7821幻仙石
20~100级 50/100/200/300/450幻仙盏
需求总计(15个幻仙,每个需要)
19015幻仙石,750幻仙盏


五、宠物
养成来源
赤魇宠物:签到、问鼎仙界、神石任务奖励、仙缘洞天
青曜/幻彩宠物:上古道场
神髓草:三界历练、多宝密藏、封神组队战、九重天、蓬莱问道
宠物潜修



六、灵武
养成来源
琉璃/金霄灵武:蓬莱问道
金霄灵武:上古道场、签到
赤魇灵武:邪魔入侵、问鼎仙界、签到、蓬莱问道、仙缘洞天
紫虚灵武:仙缘洞天、主题奖励
青曜灵武:上古战场
拓纹纸:三界历练
天灵晶:上古战场、邪魔入侵、多宝密藏、主题奖励
灵武灵纹

灵武灵轮
天灵晶每9级 每阶需求
一阶 5/5/5/5/10/10/10/10/30
二阶 15/15/15/20/20/20/20/60
三阶 25/25/25/25/30/30/30/30/100
四阶 40/40/40/40/50/50/50/50/200
五阶 60/60/60/60/80/80/80/80/300
需求总计(7个灵武,6个护佑1个上阵,每个需要)
2030天灵晶


七、元神
养成来源
金霄元神:残剑凌云、仙路凌云、三界历练、蓬莱问道
赤魇元神:仙路凌云、问鼎仙界、邪魔入侵
紫虚元神:邪魔入侵、问鼎仙界
青曜元神:
青曜/幻彩天赋书:三界历练、盟战八荒、晶脉战场、封神组队战
紫金天赋书:邪魔入侵
高级神炼石:三界历练、多宝密藏、邪魔入侵、问鼎仙界、仙道大会、天魔战场
元神聚神

元神星图



八、法宝
养成来源
金霄法宝:封神组队战、蓬莱问道、万仙阵
赤魇法宝:地宫探宝、问道争锋
赤魇/紫虚法宝:问鼎仙界、三界历练、万仙阵、封神组队战
青曜法宝:主线副本
幻彩法宝:上古道场
法宝化灵
1个琉璃法宝化灵升满需要207个金霄法宝
1个金霄法宝化灵升满需要207个赤魇法宝
法宝熔铸
1个幻彩法宝提供350熔铸经验
1个青曜法宝提供650熔铸经验
1个紫虚法宝提供1050熔铸经验
1个金霄法宝熔铸升满需要满熔铸的赤魇+207个紫虚法宝提供的经验
1个琉璃法宝熔铸升满需要满熔铸的金霄+207个赤魇法宝提供的经验。


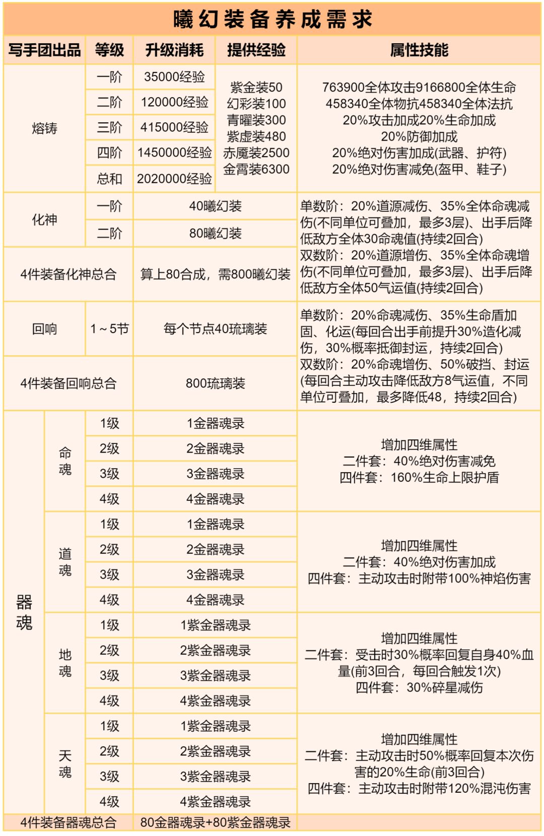
九、装备
养成来源
金霄装备:周礼包
赤魇装备:三界历练、万仙阵、太初之道、仙缘洞天
紫虚/青曜装备:太初之道
青曜装备:上古战场
紫金器魂录:三界历练、仙道大会、问鼎仙界、神岩斗武、天魔战场、盟战八荒
通灵玄晶:封神组队战、三界历练、问鼎仙界
通灵粉尘:星灯运宝、多宝密藏、三界历练、问鼎仙界
装备通灵

装备养成

十、天书
养成来源
赤魇天书:周礼包
青曜仙灵:三界历练、天魔战场
天书镶嵌
每本天书镶嵌10个仙灵,每个仙灵1~5级分別需求1/2/4/8/16个


十一、器灵
养成来源
幻彩/紫金器灵石:邪魔入侵、菁英副本
需求2460+星砂
器灵修炼

神器升品
器灵石材料需求(任一幻彩/紫金/金神器)
金器灵石每5段 每级需求
段数0~5 每段 20/40/60/80/110
段数6~9 每段 140/170/200/320
紫金/幻彩器灵石每9级 每级需求
灵火0~5 每级10/15/20/25/30
灵火1~5 总计90/135/315/630/900
器灵石需求总计(初始12个,紫金4个,金8个,每个分別需要)
金器灵石320个
紫金/幻彩器灵石900个


十二、灵宝
养成来源
神霄探宝图:三界历练、封灵殿、封神组队战
凝神砂:封灵殿、日常任务、蓬莱问道
灵宝、探宝图、炼魂玉:封灵殿、蓬莱问道
灵宝升星
灵宝青曜5碎片合成,1~5星分別
60/80/90/120/150碎片,总计505碎片
灵宝紫虚20碎片合成,1~5星分別
60/120/180/240/300碎片,总计920碎片
灵宝金霄/赤魇40碎片合成,1~5星分别
40/80/120/160/200碎片,总计640碎片
灵宝升级
凝神砂每8级 每阶需求
零阶 36/48/72/84/96/108/132/144
一阶 156/168/192/204/216/228/252/264
二阶 276/288/312/224/336/348/372/384
三阶 396/408/432/444/456/468/492/504
四阶 516/528/552/564/576/588/612/624
灵宝升阶
炼魂玉每8级 每阶需求
1~5阶50/150/250/350/450
需求总计(20个赤魇,24个紫虚,15个紫虚,每个需要)
一阶 凝神砂720,炼魂玉50
二阶 凝神砂2400,炼魂玉200
三阶 凝神砂5040,炼魂玉450
四阶 凝神砂8640,炼魂玉800
五阶 凝神砂13200,炼魂玉1250


十三、精炼化气
养成来源
凝气丹/五行造化丹:太初之道、论道战令
凝气丹需求
凝气丹每5阶 每级需求
筑基20/28/48/48/48/48
炼体25/60/60/60/60/60
神识30/72/72/72/72/72
道我35/84/84/84/84/84
证道40/96/96/96/96/96
得道50/120/120/120/120
飞升60/180/180/180/180
化神70/210/210/210/210
渡劫80/240/240/240/240
五行造化丹需求
五行造化丹每5阶 每级需求
筑基10/20/20/20/40
炼体13/25/25/25/50
神识15/30/30/30/60
道我18/35/35/35/70
证道20/40/40/40/80
得道25/50/50/50/100
飞升30/60/60/60/120
化神35/70/70/70/140
渡劫40/80/80/80/160
解锁下篇总计
筑基126级需求4920凝气丹,420五行造化丹
炼体126级需求11070凝气丹,948五行造化丹
神识168级需求20910凝气丹,1788五行造化丹
等级需求100
道我168级需求32390凝气丹,2772五行造化丹
等级需求110
证道168级需求45510凝气丹,3892五行造化丹
等级需求120
得道168级需求61910凝气丹,5292五行造化丹
等级需求130
飞升168级需求81590凝气丹,6972五行造化丹
化神168级需求10万凝气丹,8932五行造化丹
渡劫168级需求13万凝气丹,11172五行造化丹
需求总计
筑基 凝气丹7800,五行造化丹660
炼体 凝气丹17550,五行造化丹1488
神识 凝气丹33150,五行造化丹2808
道我 凝气丹51350,五行造化丹4352
证道 凝气丹72150,五行造化丹6112
得道 凝气丹98150,五行造化丹8312
飞升 凝气丹12万,五行造化丹10952
化神 凝气丹16万,五行造化丹14032
渡劫 凝气丹20万,五行造化丹17552


十四、剑闻录
养成来源
朱批笔/点金墨:残剑凌云、仙路凌云、问道争锋
剑闻录养成



十五、灵兽阵
养成来源
灵兽精华:邪魔入侵、问鼎仙界、上古道场、九重天
镇魂录:问鼎仙界、封神组队战、盟战八荒
镇魂宝典:问鼎仙界
源初仙符、星光:扶桑寻幽
灵兽阵升星
橙1~5星各消耗60/120/240/540/1200精华
红1~5星各消耗100/200/400/900/2000精华
金1~5星各消耗150/300/600/1350/3000精华


十六、山海经
养成来源
金幻仙志怪:三界历练、邪魔入侵、残剑凌云、仙路凌云
幻仙志怪养成



十七、其他
元婴
心源精粹、混沌珠:气海破妄
联盟
四级仙种:仙宝园、神游阁、晶脉战场
星盘
星砂:坠仙谷、云游四海、三界历练
星蕴:云游四海、太虚幻境
坐骑
驭灵币、驭灵晶:巡天驿、蓬莱问道
仙府
占位珠/卜位盘:神游阁
万用卦象之影/奇观选择箱:寻风觅水
地宫
蕴宝石、火折子:地宫探宝
天工碎片:星途争辉、晶脉战场
机巧令:神游阁
地宫古币:地宫探宝
锦衣阁
锦衣礼卷:三界历练、问鼎仙界
封灵玉、封灵币:日常任务、封灵殿
商店道具
凌云令、凌云币:残剑凌云
圣阳玉牌、乾坤币:乾坤论道
星辰玉、星辰币:星途争辉
锐金令、锐金壁:仙路凌云


