0.4后新主线、支线、事件
修改于2024/10/281.3 万浏览攻略
备注:1.如有错漏加官群1~5群,@我反馈。
2.贴吧也会更新;TapTap为最新。
主线【烽烟骤起】
——注意:处于此任务,无法触发【降龙掌】绝学任务;
具体条件详见【番茄江湖MOD百科→搜索降龙掌→一些设定-任务、MOD】或【番茄江湖攻略汇总 - TapTap→一些隐藏设定→图3】
——流程:襄阳城聚义馆,戴鹏义点击烽烟骤起;存档。襄阳城白虎外门,裨将点击我是来。。。,直接进入任务地图;走完所有格子打架【连打七八场】。
蒙古刀兵:固定95%精准破招破气,轻功降低外伤,用内伤武功好打点。蒙古弓兵:固定110%精准破招,百分百掉血,用吸血武功好打点。蒙古千夫长_拳:破招111%,二技能有封禁,稍微注意下。最后一战强度稍高,三个绝命剑法稍微注意下。由于精准均不高,叠闪避即可,原版可叠至200%+。
襄阳城聚义馆,戴鹏义点击烽烟骤起;进入白莲风波。存档。
主线【白莲风波】
——流程:到达少林寺石阶,直接开始剧情战斗连打两波白莲。存档。白莲教内殿,月唤天点击白莲风波;直接开始剧情战斗打少林。存档。大雪山湖边小路触发剧情,西域石门触发剧情;进入千里寻药。
主线【千里寻药】
——注意:白小川开始跟随,部分模组剧情禁止NPC跟随。提前城市杂货铺购买【1个火折和火把】。
——流程:存档。江汉地区小路触发剧情打一场,三个绝命剑法稍微注意下;获得【碎心掌】秘籍。大理城药铺掌柜点击我想打听。。。大理城外竹舍,诸葛明亮点击我想打听。。。药房制作/模组购买10个灵芝参心丹,诸葛明亮点击这是你要。。。→药品→灵芝参心丹→10个→确定。存档。探索竹舍左边未知区域,触发多次小战斗,采集一些资源、矿物,左下角位置触发剧情战斗并推进剧情。存档。进入洞口,行囊→杂项→点击火把,探索整个山洞,触发多次小战斗,采集一些资源、矿物。最左边点击龙结草,点击千里寻药触发剧情。返回武当后山小院触发剧情;进入襄阳蛇患。
主线【襄阳蛇患】;【无名心法】、支线【遗失的玉坠】、支线【贪玩的小天】、支线【荆州寻宝】
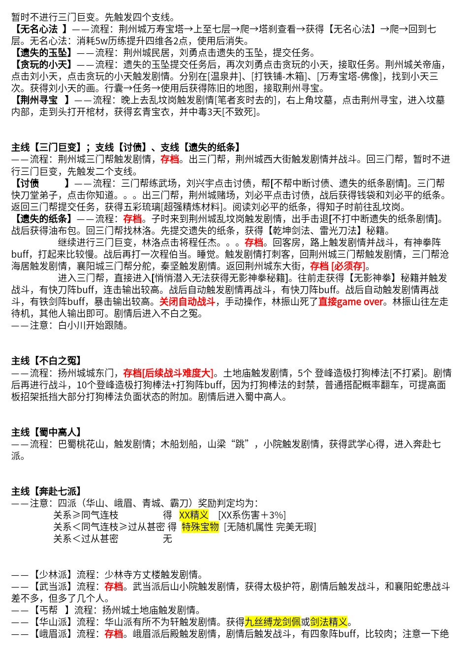
——流程:襄阳城珍馐楼触发剧情,江汉地区未知区域前的树林,点击刘勇点击遗失的玉坠,接取支线。存档。进入未知区域触发战斗,探索未知区域,触发小战斗,采集一些资源、矿物。存档。进入山洞,探索未知区域,触发多次小战斗,采集一些资源、矿物。

山洞地图
【1】查看两具干枯的骸骨,获得泛黄的信笺、手抄诗集;行囊→任务→分别右键阅读→得知位置荆州万寿塔顶;可前往获得【无名心法】。
【2】圆形玉坠右键触发剧情,再右键拾取。后续之后再说,先探洞。
【3】存档。触发剧情并战斗,先解决银鳞异蛇,否则每死一个青色怪蛇,银鳞异蛇越强。两种蛇依旧固定精准,叠闪避即可。中年男子毒蛇化雾减属性,叠毒性抵抗即可。战后获得避毒珠[毒性抵抗+50%]。去襄阳城衙门大门触发剧情。进入三门巨变。
——注意:白小川结束跟随。
暂时不进行三门巨变。先触发四个支线。
【无名心法 】——流程:荆州城万寿宝塔→上至七层→爬→塔刹查看→获得【无名心法】→爬→回到七层。无名心法:消耗5w历练提升四维各2点,使用后消失。
【遗失的玉坠】——流程:荆州城民居,刘勇点击遗失的玉坠,提交任务。
【贪玩的小天】——流程:遗失的玉坠提交任务后,再次刘勇点击贪玩的小天,接取任务。荆州城关帝庙,点击刘小天,点击贪玩的小天触发剧情。分别在[温泉井]、[打铁铺-木箱]、[万寿宝塔-佛像],找到小天三次。获得刘小天的画。行囊→任务→使用后获得陈旧的地图,接取荆州寻宝。
【荆州寻宝 】——流程:晚上去乱坟岗触发剧情[笔者亥时去的],右上角坟墓,点击荆州寻宝,进入坟墓内部,走到头打开棺材,获得玄青宝衣,并中毒3天[不致死]。
主线【三门巨变】;支线【讨债】、支线【遗失的纸条】
——流程:荆州城三门帮触发剧情,存档。出三门帮,荆州城西大街触发剧情并战斗。回三门帮,暂时不进行三门巨变,先触发二个支线。
【讨债 】——流程:三门帮练武场,刘兴宇点击讨债,帮[不帮中断讨债、遗失的纸条剧情]。三门帮快刀堂弟子,点击你知道。。。出三门帮,荆州城赌场,刘必平点击讨债,战后获得钱袋和刘必平的纸条。返回三门帮提交任务,获得五彩琉璃[超强精炼材料]。阅读刘必平的纸条,得知子时前往乱坟岗。
【遗失的纸条】——流程:存档。子时来到荆州城乱坟岗触发剧情,出手击退[不打中断遗失的纸条剧情]。战后获得油布包。回三门帮找林洛。先提交遗失的纸条,获得【乾坤剑法、雷光刀法】秘籍。
继续进行三门巨变,林洛点击将程任杰。。。存档。回客房,路上触发剧情并战斗,有神拳阵buff,打起来比较慢。战后再打一次程伯当。睡觉。触发剧情打刺客,回荆州城三门帮触发剧情,三门帮沧海居触发剧情,襄阳城三门帮分舵,秦坚触发剧情。返回荆州城东大街,存档 [必须存]。
进入三门帮,直接进入[悄悄潜入无法获得无影神拳秘籍]。往前走获得【无影神拳】秘籍并触发战斗,有快刀阵buff,连击输出较高。战后自动触发剧情再战斗,有快刀阵buff。战后自动触发剧情再战斗,有铁剑阵buff,暴击输出较高。关闭自动战斗,手动操作,林振山死了直接game over。林振山往左走待机,其他人输出即可。剧情后进入不白之冤。
——注意:白小川开始跟随。
主线【不白之冤】
——流程:扬州城城东门,存档[后续战斗难度大]。土地庙触发剧情,5个 登峰造极打狗棒法[不打紧]。剧情后再进行战斗,10个登峰造极打狗棒法+打狗阵buff,因为打狗棒法的封禁,普通搭配概率翻车,可提高面板招架抵挡大部分打狗棒法负面状态的附加。剧情后进入蜀中高人。
主线【蜀中高人】
——流程:巴蜀桃花山,触发剧情;木船划船,山梁“跳”,小院触发剧情,获得武学心得,进入奔赴七派。
主线【奔赴七派】
——注意:四派(华山、峨眉、青城、霸刀)奖励判定均为:
关系≥同气连枝 得 XX精义 [XX系伤害+3%]
关系<同气连枝≥过从甚密 得 特殊宝物 [无随机属性 完美无瑕]
关系<过从甚密 无
——【少林派】流程:少林寺方丈楼触发剧情。
——【武当派】流程:存档。武当派后山小院触发剧情,获得太极护符,剧情后触发战斗,和襄阳蛇患战斗差不多,但多了几个人。
——【丐帮 】流程:扬州城土地庙触发剧情。
——【华山派】流程:华山派有所不为轩触发剧情。获得九丝缚龙剑佩或剑法精义。
——【峨眉派】流程:存档。峨眉派后殿触发剧情,剧情后触发战斗,有四象阵buff,比较肉;注意一下绝命剑法。获得普贤菩萨像或拳脚精义。
——【青城派】流程:青城派后殿触发剧情。获得八宝葫芦或暗器精义。剧情开启苍山剑派。
——【霸刀门】流程:霸刀门云景楼触发剧情。获得龙虎玉刀或刀法精义。
——流程:七派完毕后,进行苍山剑派主线,方可继续推进。巴蜀桃花山,小院触发剧情,进入暗探绛霞。
主线【苍山剑派】
——流程:大理城触发剧情,大理城外前往苍山剑派,前厅触发剧情。客房睡觉,前厅触发剧情,大理城外前往鲁望密林,触发剧情。存档。探索密林洞穴外地图,触发多次小战斗,采集一些资源、矿物。存档。进入密林洞穴,探索密林洞穴内地图,触发小战斗,采集一些资源、矿物。右边从上往下第二个别去,存档。过去触发战斗,有四象阵buff和毒气入体buff,较肉和毒伤较多,注意一下绝命剑法。战后前往左上角第二个的石壁,击碎,前进并采集资源,石头堆搬开。返回苍山剑派,树林处存档。
准备搭配,需要【高吸血[绝命剑法]、高暴击/血刀刀法招架[BOSS]】。触发剧情进入战斗,关闭自动战斗,手动操作。有四象阵buff和毒气入体buff,较肉和毒伤较多,优先解决绝命剑法,清完非BOSS后。叠暴击,只用[城字十八破/血海刀法/飘雪穿云掌/降龙掌]一技能,背击2+次即可。不叠暴击,用血海刀法招架被暴击、再背击暴击BOSS。剧情后获得剑法感悟。返回青城派提交任务。回去推进奔赴七派。
主线【暗探绛霞】
——流程:杭州城外嘉兴海港,船夫点击打听。。。杭州城庆余堂,触发剧情;带不带月霜凝剧情稍不同,无影响。存档。剧情后,胡庆余点击暗探绛霞,剧情后进入战斗,战斗稍久会加入新的敌方[6个]。战后前往绛霞岛药房触发剧情,前往所有5个哨所,海绛珠无法采集,等以后看看。存档。返回绛霞岛药房,林管事点击暗探绛霞,剧情后触发战斗。有四象阵buff,较肉;BOSS有个求援buff,高伤速战速决。剧情后进入风流往事。
——注意:白小川结束跟随。
主线【风流往事】
——流程:杭州城客店触发剧情,存档。前往栖云庄大门触发剧情;探索未知区域,触发多次小战斗,所有小战斗稍久会加入新的敌方[6个],采集一些资源、矿物。

栖云庄地图
【1】查看柜子,获得染血的羊皮;下→小院水池→清洗→获得染血的羊皮→使用获得感悟【流毒】。
【2】查看石凳4→按下机括→进入地牢→最右边药架拿东西,查看木桌触发剧情→离开→按下机括返回八角亭。
【3】【2】后。前往厢房触发剧情并战斗,获得铁钥匙。点击画→查看→掀开→按下机括,上边多了个密室。
存档。往上触发剧情并战斗,有罗网阵buff,别被绝命剑法围殴。剧情后进入少林大会。
主线【少林大会】
——流程:存档。少林派石阶,知客僧点击参加少林大会,剧情后连打霸刀、华山、丐帮、峨眉、青城、武当、少林掌门。剧情后进入围剿白莲。
主线【围剿白莲】
。。。。待更新。。。。
小分支:
【挖宝六武功】
每5次挖宝随机获得;秘籍只得一次,且不重复。
蓝品图可得:飞星术、金乌刀法、天山杖法;紫品图可得:寒星八打、如意刀法、日月棍法;
挖宝需残缺的地图;获取详见【番茄江湖MOD百科→搜索残缺的地图→部分物品获取】或【番茄江湖攻略汇总 - TapTap→核心、藏宝图、悟道石获取】
【大圣棍法】
江汉地区密林,全部探索,触发多次小战斗,采集一些资源、矿物[获得桃子]。右上角摇动参天大树,给予小猴子桃子,左上右石室石壁分别参悟。主角获得【大圣棍法】1级,可于门派书房抄写给弟子学。
【拜月神功】
——注意:提前城市杂货铺购买【1个火折】
中原地区微山湖,跳入湖中→下→右上,开始探索。触发些许小战斗,采集一些资源、矿物。未知区域右边中的大树→摇动→木箱打开→获得火药。探索完往上继续探索,有火药可以用火折点燃火药炸毁;内力上限16000可以推开。往上继续探索。潭水抓鱼、清洗以后使用。篝火生火[需火折],烤制鱼。烤完跑出来一个猴子,给予他随便一个烤制的食物[需原版的],获得油布包。使用获得【拜月神功】秘籍。
小支线:
【毒痴】
存档。极乐岛炼毒房触发剧情,战斗并剧情后,可触发阴蚀散。
【阴蚀散】
极乐岛炼毒房,上官鹤点击阴蚀散,地图采集/模组购买10个情花。上官鹤点击前辈,这是。。。给予10个;三天后回来,有弹窗提醒。上官鹤点击阴蚀散,获得阴蚀散。
存档。使用后战斗,战败直接game over;战胜提升四维各1点,使用后消失。
情花获取详见【番茄江湖MOD百科→搜索情花→资源数据】或【番茄江湖攻略汇总 - TapTap→资源分布数据】。最新情况知晓:购买寻人广播,并使用。
图片版





