《离火之境》服务器征名活动服务器入选名单公示
亲爱的寻火者们你们好呀,我是老白~
服务器征名活动开展以来,陆续收到了很多寻火者的投稿,大大超越了老白的预期,大家的名字或大气蓬勃,或者清新雅致,它们都代表着大家对离火的祝福和期待,每一个名字老白和策划大大都很想保留,经过激烈的讨论与抉择,最终选出了如下服务器名字~请看名单!
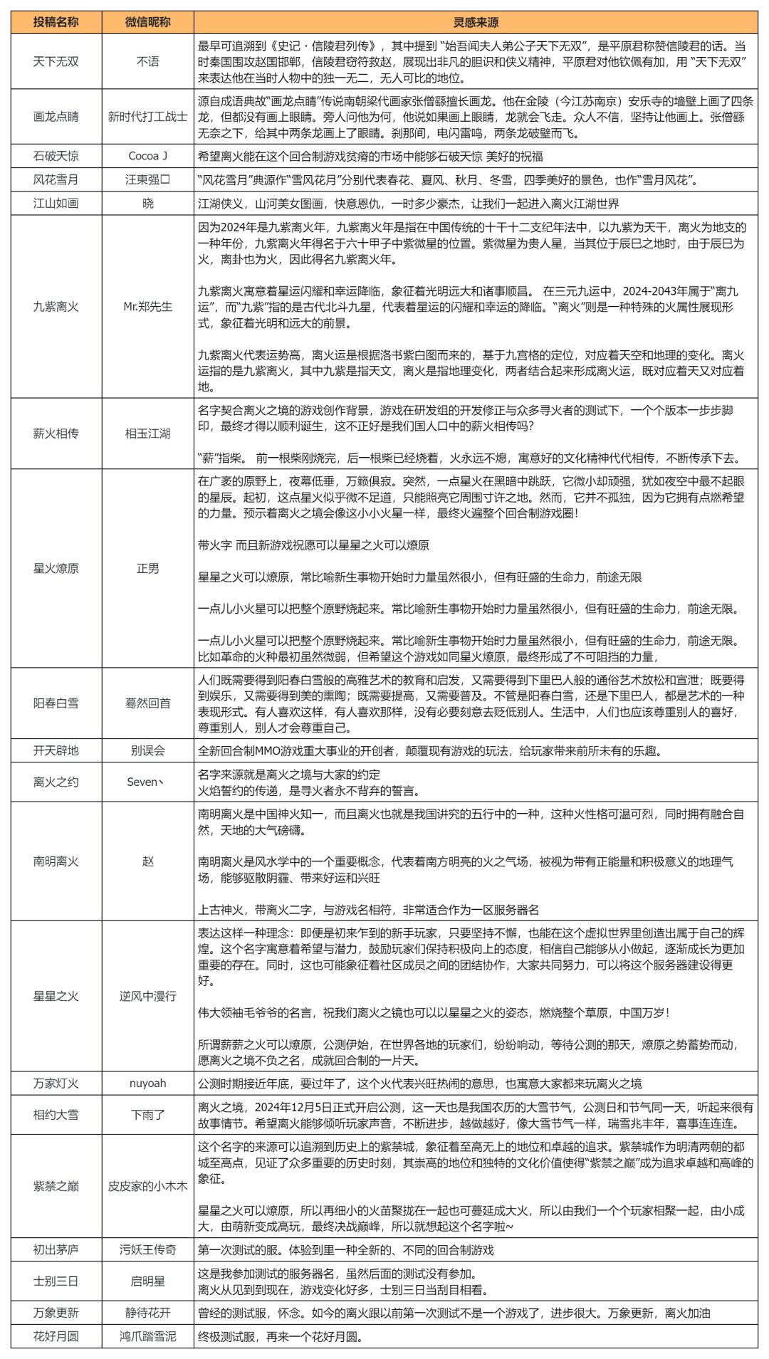
【名单展示】

【选名规则】
1. 贴合游戏主题,符合游戏意境,带有美好意义,灵感来源真诚真挚,适合做游戏内服务器名称。
2. 多名寻火者投稿同一个名字的情况,优先选取投稿时间较早的寻火者。
3. 有寻火者大大思如泉涌,投稿了多个名字,仅选一个最佳名称参与投票。
4. 相关奖励会在首发后由小助手通过企微私信发放。
详情见:
【有奖活动】共命离火之名,公测服务器征名活动开启! - 离火之境福利活动 - TapTap 离火之境论坛
寻火者们你们好呀,我是老白~本次老白挑战用最少的字数宣布最重要的消息,离火之境服务器征名活动开启,速来嗷!咳咳,言归正传,一直以来,老白收到了很多寻火者们对离火的建议和反馈,你们的期待和热情推动着我...

https://www.taptap.cn/moment/604386379283038739

【投票链接】
寻火者大大们可以选择你最喜爱的十个服务器名称投票!
点击上方链接参与投票!
【老白福利】
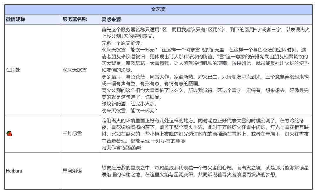
由于寻火者大大们的投稿的名字中有非常多有诗意,但是不适合作为离火服务器的名字,为了不让这些明珠蒙尘,老白软磨硬泡策划大大,新增以下创意名字奖,奖励和入选奖相同哦~




