契灵攻略:望舒养成及阵容搭配思路
前言
辅助类契灵一直以来都是队伍中必不可少的,但是不少辅助类契灵的定位相对比较单一,并且专注于增益友方或是削弱敌方。而近期新版本中,却多了个功能更全面的契灵。今天要为大家介绍的,就是拥有攻击上毒并且兼具回血治疗效果的新契灵——望舒。
契灵介绍
契灵属性
望舒的基础属性整体比较均衡,生命、双防在现有契灵中属于中等,虽然身板不那么硬,但是由于其天赋技能是生命+5%,也很难被秒,结合其攻击上毒回血的特点,生存能力并不弱。

契灵技能
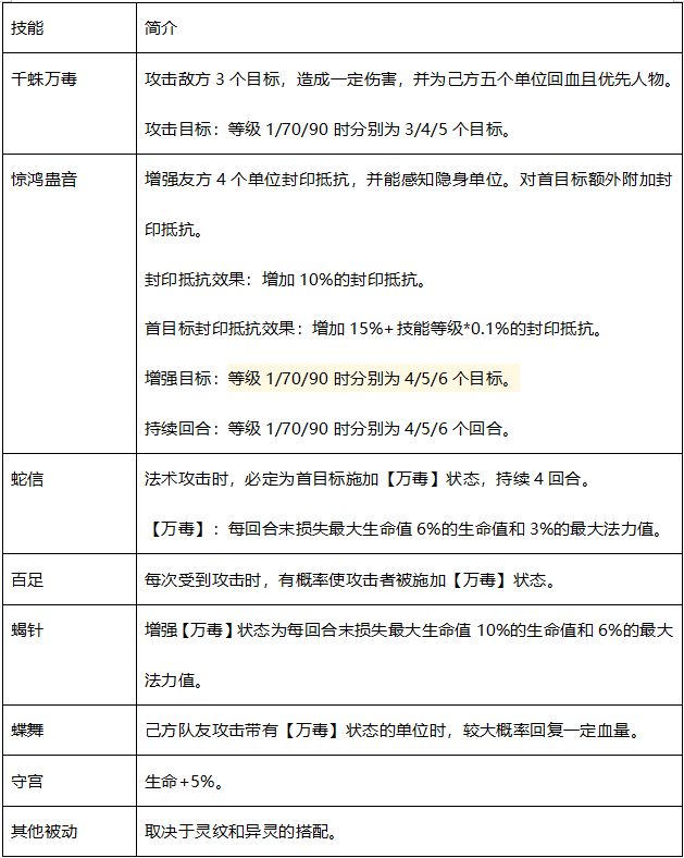
望舒的技能特点,主要集中在上毒、破隐、治疗和增强队友封印抵抗等方面,具体如下表所示:


技能分析
从望舒的技能上来看,其核心技能为【千蛛万毒】,自带群攻+群疗效果,配合天赋技能【蛇信】、【百足】、【蝎针】、【蝶舞】,可以让望舒在攻击、受击时为敌方叠上“万毒”状态,造成敌方持续掉血,同时还可让队友在攻击有“万毒”状态的目标时大概率获得血量回复,攻击治疗两不误。望舒的另一个重要技能【惊鸿蛊音】作为增强封印抵抗的技能,可以很好地保证其和其队友在战斗中技能的正常释放,同时它还能使队友获得洞悉隐身能力(可以攻击隐身目标),让队友发挥出自身的最大实力,面对封印队和隐身队更有优势。
通用被动技能推荐
望舒的技能循环非常圆满,攻击、受击叠毒,攻击中毒目标大概率回血,大大提升了队伍的续航能力。而这样能兼具辅助治疗+攻击的好手,无疑是不少人的集火目标,因此需要搭配一些提升生存的被动技能,例如天佑、坚盾、坚守、强身、回春、反震等。
识海培养推荐
望舒的识海技能分别为:
左边技能:中毒单位>=3个时,群体技能优先攻击附有【万毒】状态的单位,且将其身上的【万毒】效果根据回合数直接结算。
右边技能:带有【万毒】的单位被击杀后,概率将【万毒】传递给其他单位。

这两个技能的效果在实战中的价值很高,左边技能可以改变望舒攻击节奏慢的问题,直接引爆“万毒”,大大增强了望舒的单回合伤害能力。右边技能让“万毒”单位死后向其他单位传递“万毒”,缩短了叠毒期间望舒没有伤害的真空期,进一步增强了“万毒”的实用价值。至于选择先激活哪边,大家可以根据自己的队伍中对望舒的定位来选择,例如侧重输出选择左边,侧重辅助选择右边。
阵容推荐
望舒的技能体系与大多数职业都可搭配,其技能效果都是围绕“万毒”展开的,自成一体,搭配物理输出和法术输出都可以,可以根据玩家角色来选择。
这里尝试为大家推荐一套阵容:
食铁兽+法术输出1(白泽/孟章/锦鲤)+望舒+花魅+法术输出2(纸偶/五奇/计都)

该阵容围绕法术输出来打造,食铁兽分摊伤害,为队伍提供保护;望舒上毒持续压血,搭配多名法术群攻型契灵,可快速、大量降低多名敌方血量,配合识海技能可对敌方治疗造成较大压力。花魅作为治疗,兼具输出、回血、增强友方法伤法防、复活功能,不仅可以提升队伍续航,还可提升队伍伤害能力,并补充伤害。
此处选取的法攻中,契灵白泽可提升队伍物防,孟章适合作为法系点杀角色,锦鲤可频繁解控,纸偶提升全部移星职业2%法伤输出(和锦鲤搭配双方法伤提升效果增强到5%),五奇可削弱敌方法防物防,计都封印敌方并可削弱敌方法防。具体选择哪些法系输出,大家可根据自己拥有的契灵来选择。如果玩家角色是物理输出职业,或是诡音这样可大幅降低敌方物防的职业,可参照以上思路组成队伍。
总结
望舒的前期发展比较均衡,输出和辅助兼具,不过点亮识海技能后,整体会更倾向于输出型契灵。由于望舒自成体系,她几乎可以插入任意队伍,并且在非高压对战中甚至可以代替治疗型契灵,节省队伍上阵位。可以说望舒的加入,让契灵阵容走向了一个新的方向,也让人不禁期待起未来会加入天陆队伍搭配的各种拥有新奇效果的新契灵。

