琉璃法相测评
精华修改于2025/09/122.9 万浏览道具评测
本次测试人员:笑语、叶轩、执念、君鸯、牢祖、曦瑶
一、法相属性与养成需求
注1:附体法相优先升星(外观显示的那个),法相升到2星才能聚法同品质法相。
注2:聚法中的法相优先开图鉴,并且平均升星(求你们别看错了,每年一堆看得到注2,看不到注1的,先把附体、聚法分清楚),法相0+0的属性比单2高,并且花费更少。
注3:正在聚法中的法相,升级/升练虚不会额外增加属性。


二、属性重要程度(这个过时了,点这个链接,看链接里的)
属性重要程度
伤害结果提升降低≈星芒增减伤>命魂增减伤≈命魂值≈三级命中闪避>三级暴击抗暴>气运增减伤≈气运值≈法相伤害加成减免>湮灭增减伤>造化增减伤≈悟道增减伤≈格挡破挡≈生命盾增减伤≈星灵盾加固≈最终增减伤≈...

https://www.taptap.cn/moment/630461321535556411?share_id=47dc0ce97bd7&utm_medium=share&utm_source=copylink

伤害结果提升降低≈命魂增减伤≈命魂值≈星芒增减伤≈三级命中闪避≥法相伤害加成减免≈气运增减伤≈气运值≈三级暴击抗暴>造化增减伤≈悟道增减伤≈生命盾增减伤≈混沌增减伤≈战中全属性加成≈最终增减伤≈最终攻击≥最终防御>神焰增减伤≈格挡破挡≈宠物伤害加成减免≥碎星增减伤≈星辰震伤>至尊增减伤>总攻击≥总防御>绝对伤害加成减免>伤害加成减免≈四族绝对抗灭>pvp增减伤≈全属性加成≈攻击生命加成>物法抗加成>暴击抗暴命中闪避≈攻击生命>物法抗>四族抗灭>造成受到的伤害提升降低=战力增减伤。
1.挂≈的不分先后,经策划认证,基本符合他们的定位。
2.半数属性本质没有高低之分,作用范围都一样,都是独立乘区,因为投放问题会导致属性作用稀释,投放越少稀释越小的就越强。
3.不同来源的伤害结果提升降低,都是一个独立乘区,不存在稀释问题,不被某些道具废除的话永远是最强属性。
4.命魂值差距可以让命魂增减伤发挥0.5~3倍的效果浮动;气运值差距可以让气运增减伤发挥0.5~3倍的效果浮动;具体计算方式均未知。
5.法相伤害加成减免只存在于紫虚及以上品质法相,重要程度要看法相拥有的情况。
对于白嫖,重要程度跟其他几个强属性并列第一。
对于法相拉满的,这只是一个普通的高级属性。
6.命中闪避、暴击抗暴、格挡破挡之间的计算方式都是加减法,即:闪避-命中=闪避概率、暴击-抗暴=暴击概率、格挡-破挡=格挡概率。
7.三级命中闪避本应该是很强的属性,但除了蝶梦书外,命中闪避都是对投的,互相抵消了,导致跟同级别的对手打感受不到作用。
8.生命盾增减伤只作用于打在生命盾上的伤害,星灵盾和其它护盾不受影响。
混沌增减伤只作用于混沌伤害,神焰增减伤只作用于神焰伤害,碎星增减伤与星辰震伤只作用于碎星伤害,宠物伤害加成减免只作用于宠物伤害。
四族抗灭只作用于神仙的物法伤害,不作用于其它伤害以及其它道具。
9.攻击防御属性有四个乘区,拿攻击举例:攻击*(攻击加成+全属性加成)*总攻击加成*战中全属性加成*最终攻击=真实攻击。
战中全属性加成只存在于元神星图、幻仙星佑、神仙本体中。
10.格挡高于敌方破挡100,多出的格档无用;破挡高于敌方格挡,多出的破挡无用。
格挡破挡稳定发挥并且没怎么溢出时,作用超越造化悟道,问题是经常不稳定(现版本就属于不稳定),新老区这个属性差距大,而且也容易受到道具加减格挡破挡影响,故意放后了一点。
11.最终增减伤其实就是不加战力的绝对属性,不过没跟绝对属性在一个乘区,只有天书法相有,没怎么被稀释,也不受神器压制影响。
12.神器会压制50%伤害加成减免,压制20%绝对伤害加成减免,压制20%至尊增减伤。
四族抗灭与pvp加成也会被压制。
这个不是单纯的百分比压制,而是原数值越高,被压制得越厉害,类似开方或者取对数。
13.面板中的暴击/抗暴/命中/闪避都是1级的,现在完全无效,只加战力,能靠虚战力抢到先手就有用,抢不到先手就是废属性。
14.战力增减伤被金霄星姬废了,造成受到的伤害提升降低被元神幻仙宠物神仙废了,这两属性只有刚玩不久的能起作用。
15.战力计算公式:
(攻击×3+生命×0.25+物防×5+法防×5)×(100%+命中+闪避+暴击+抗暴+加伤+减伤)×(100%+绝对加伤+绝对减伤+造化减伤+造化加伤)×(100%+格挡+破档+至尊增伤+至尊减伤+悟道加伤+悟道减伤+3级暴击+3级抗暴)ⅹ(100%+气运增伤×0.5+气运减伤×0.5+未来的其他属性)x神仙系数×幻仙战力系数=单卡战力
注意是战力计算,与伤害计算没一点关系,伤害计算未知的东西太多,已经没法写了。
所在乘区总数值越少的,获得时提高的战力就越多,没写的就是不加战力。
三、法相攻防选择
人族适合攻击法,佛族适合防御法。
道族、妖族攻击防御法都行,目前版本稍微偏防御一点,以后也可能稍微偏攻击。
伤害计算中,每个属性乘区都有保底值与上限值,别全部都选同一类型法相,可能触发上限值造成属性浪费,要综合一下攻击防御。
如果法相2+2并满炼虚,就没有攻击防御法的区别了,高级属性只有个位数的区别,这时切换攻击防御应该切换聚法中的法相。
助力手卷中的法相优先攻击,前期伤害高些pvp、pve都更有优势,而且新手村内有几个比伤害的玩法。
四、法相充值
注1:法相活动不固定每月出1次还是2次,参考去年12个月共出了20次法相活动,平均每个月1.66次。
法相固定每年1月出新,2月低一个品质的法相进入神石兑换,3月才能兑换出来。
注2:128与288每个星期只充一次,需要多充就分在两个不同星期充,为了多激活周神石。
注3:月卡一律在书阁期间充(第一次没赶上例外),50+25*2或者50*2这样充,激活100元累充多拿神石。
获得的100玉书优先换幻仙升星缺的20碎片,之后优先天书。
注4:部分出法价格还能压得更低一点,但几千都充了,没必要省那几十到一百多元,多充的那部分是为了激活累充档次,或者激活周神石,多获得的神石性价比超越多充的那点钱。
注5:每年10月之前,没有任何道具的强度能与0星法相相提并论,而且法相还更保值。
10月之后可以不充法相,去充其他道具,那时候的道具强度略弱于0星法相,大于法相升星。充法相助力手卷的低品质法相过渡,然后等1月的新法相就行。
1.2~4期出法

2.4~8期出法

后续的9期出法没什么必要了,就是正常的基金充法,然后基金的高兑换法相,还不如多充几个6块8期出。
3.月卡加6元长征出法
总共:100*8+24*15=1160元。
100*8意思是:每次书阁充2次小月卡加1次大月卡(25*2+50),或者2次大月卡(50*2),凑100累充奖励,充8个月(月卡领完要11个月)。
24*15意思是:有法相的主题每小期充6元,共24元,充15期法相主题。
可获得:书阁累充100元档的800神石+每小期累充6元档的600神石+月卡自带3200神石=4600神石(等于460精华)。
15次法相主题每期4个6元可以换12*15=180法相精华。
游戏一年12个月保底送15个30红包,可以用在法相上省个几百;或者用在各类道具升星差的20碎片上,爽几个月,怎么用都行。
但如果不是每年5月前(不包含5月)就开始月卡长征的,必须使用多个30红包或者充多个6或30元加快流程。
长征越晚开始,要使用的6+30就越多,7月才玩的就别搞月卡长征了,要不看上方的其它充法,要不等下一年的1月再长征。
五、法相技能

金霄法相归源对比赤魇法相归源,效果几乎一样,金霄只是多了一个领域等级提升,琉璃神仙没有领域,这个以后没用的。

琉璃法相对比金霄法相
1.免疫控制概率没变。
2.无法附加非神焰祝福效果的概率,1、2阶提高了15%,3阶提高了7%,4阶提高了4%。
这个效果非常强的,只要是没标神焰祝福的增益,都可以概率无效,注意只可以无效战斗中的,开局触发的不能无效。
3.多了天命值回复效率,天命值是琉璃神仙释放天命技所需要消耗的东西。
目前绝大多数玩家才一两个琉璃神仙,这效果暂时不够强,未来琉璃神仙多起来后才能完全发挥。
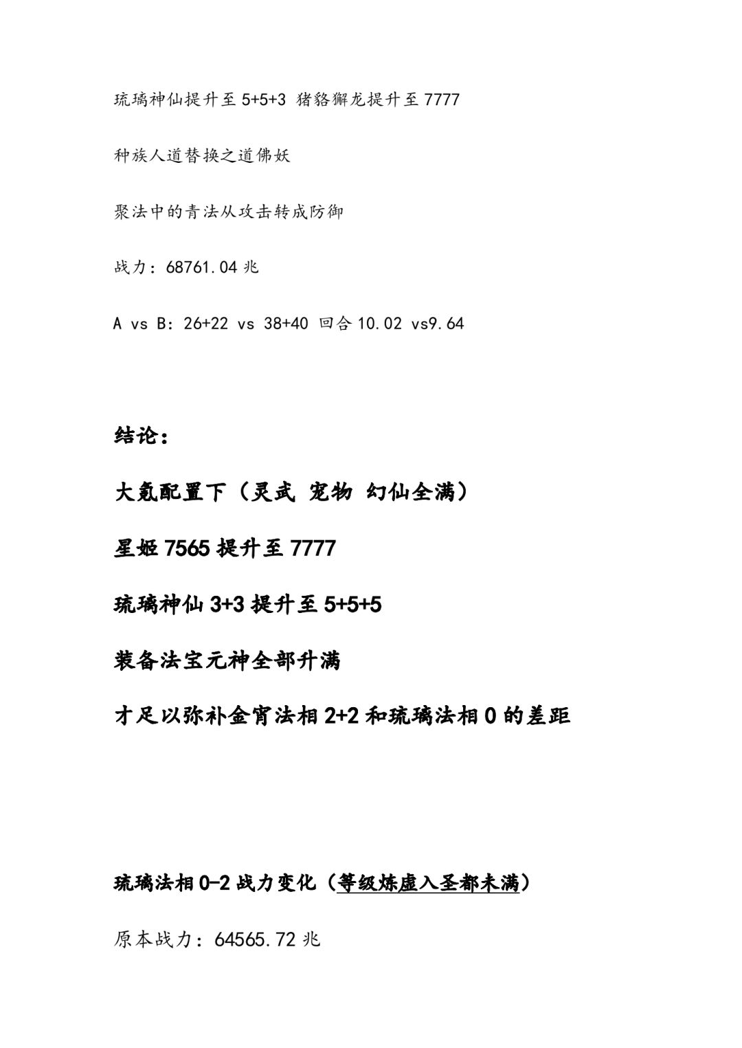
六、法相实战
注:因为以下两个原因,正式服法相可能比测试中的表现弱一点,但也不会弱多少。
测试是两个原本一模一样的号加配置后再打,这种情况每种属性作用能最大化发挥,对法相有利。
测试号的道具都有不错的基础,能够很好的利用法相,新区连各种配置都没凑齐的,发挥不了测试中的强度是正常的。






















