种族科普-龙妹奇莫(2025.10.8更新)
精华修改于2025/10/081137 浏览综合
龙妹奇莫对于萌新来说应该算不太好用的存在,不过种族专属卡片和天赋还是有特定作用的,下面就聊聊龙妹。
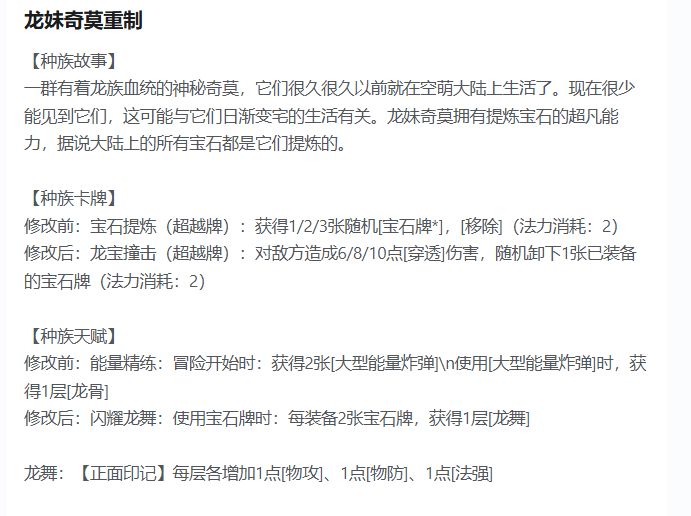
龙妹的专属卡片是“宝石提炼”,看见这个,我想到能联动的就是传说宝物“贵族宝箱”、任务刷新添加随机宝石。不过对萌新来说这个有点远了。

龙妹的天赋是“能量精炼”,效果是给卡组增加2张“大型能量炸弹”,使用“大型能量炸弹”后给自己添加1层“复制”。这个就比较有意思了。首先“大型能量炸弹”的伤害还是不错的,2张连续使用可以造成30伤害,对萌新来说是不错的伤害来源了。重要的是使用“大型能量炸弹”后给自己添加1层“复制”。"复制"这个BUFF可以复制一张非临时牌,游戏里一些关键牌(或属性唯一的牌)都可以在“复制”下再用一次。举例上期活动中的“鞭炮”,由于“鞭炮”有移除属性,正常情况下只能使用一次,但龙妹使用“大型能量炸弹”后给自己添加1层“复制”后,就可以再使用一次“鞭炮”。历史活动中曾经有“仙丹”,吃了能增加永久属性,像这种特殊的牌就可以通过复制来实现多次使用。游戏内除了这个天赋有“复制”效果,还有“双倍魔术”,还可以通过超越牌“万物生长”+“换回”或“万物生产”*2,来实现无限复制。




总结,龙妹作为萌新奇莫上限不是太高。能不激活的话最好不激活(酒馆按激活的种族刷新冒险者,鸡肋的奇莫如果不激活,酒馆就不会刷新)。不过“复制”对特定牌有奇效。有活动卡牌比较好的时候,可以尝试使用。

2025.10.7更新

