萌新前期攻略
精华修改于2025/06/2911 万浏览攻略
攻略稍微有点长,主要是游戏比较简单没必要分几次发了,大家仔细看多少会有一些帮助的。一些知识点和问题大家翻评论区吧,不频繁修改文章了。
目 录



内容比较多,大家根据目录找需要的内容看相关部分即可


一、角色养成相关(最重要的是魂石和法则,尤其法则)
♦核心角色:瓦沙克(神法,全力培养),莱雅,阿蜜莉雅(神盾),希尔达(天平),格雷(魔画),亚尔薇特(女主)。
1.等级
●经验和升格石一直很缺(前期缺经验,后期缺升格石)。
♥等级跟着冒险荣誉里的任务升就行,优先提升神法等级。
●因为角色品质不够卡等级很正常,大家不要心急慢慢玩。
2.装备

升阶石可以在战团商店换你需要的,优先神法。神法装备13切换攻击,24切换防御。
〇根据情况可以一键切换套装。也可以点开装备单独切换。
升阶石来源:主要靠挂机获得,主线关卡奖励和战团商店可以获得。
铸锭来源:远征副本可以刷,主要靠挂机获得。
♥法师的套装2+2,其他角色直接4套装(最低蓝色装备有套装属性),然后根据角色切换攻击或防御四件套。
♥装备升阶和精炼优先搞神法的就好了,一直搞,其次莱雅什么的。
♥不要升阶没用的角色的装备,升阶石不好获得,而且吞噬不返还材料。
3.魂石

传奇解锁
〇魂石经验一直是很重要的资源。
〇魂石互相吞噬没有消耗,在有不朽以前可以用低品质的。
〇俩个重要的魂石:巨人灭者和惊惧魔。
〇黯石50个可以将不朽魂石升阶到黯灭魂石,也可以每次用10个洗练魂石子技能。
魂石经验来源:主要靠挂机获得,活动和远征副本可以刷。
不朽魂石来源:获取比较困难,除了氪金累充、循环排行榜和活动,就是永劫之境200层后暗月商店换随机不朽魂石。
黯石来源:可以靠暗月商店购买,心之试炼排行榜奖励和活动等获得。
♥尽可能给神法搞个巨人灭者。
♥毕业需要一个巨人灭者和五个惊惧魔(巨人45级,惊惧魔40级即可)。
♥巨人灭者洗练技能:50%生命值以下增伤(后期洗练为:放技能后增伤/增攻)。
♥惊惧魔洗练技能:以辅助技能为主,例如削弱对位角色的攻击力等。
4.专武

史诗解锁,获取困难但很重要。
〇需要极地纯石升级,优先给神法。
〇不同品质的专武外观需要不同品质的10个专武宝石锻造(提升较小)。
〇可以用200钻重置专武等级。
极地纯石来源:主要靠挂机获得,活动也可以获得,远征副本可以刷,建议一直刷,可以拿专武排行榜奖励。
锻造宝石来源:专武外观锻造宝石需要通过排行榜或者飞飞赠礼活动还有后期主线关卡奖励获得。
♥优先给神法升级专武和锻造专武外观。
5.法则天穹

史诗解锁,获取困难但提升最大。
〇法则互相吞噬没有消耗。
〇主线50章左右,在深渊里面的龙之宝藏可以用几千红魔石换随机不朽法则,并且最后奖励也可以开出来随机不朽法则。
天穹和法则来源:需要法则转盘活动(定向)或者法则烟花活动(随机),优先换裁决天穹(比法则获取困难一点),活动和氪金累充也可以获得。
法则经验来源:主要靠深渊模式购买,每周礼包有能力可以买俩次980金钻,烟花活动可以获得很多。
元素之力来源:主要靠转盘活动获得,某活动排行榜也可以获得。
♥神法法则用一套不朽裁决,没有也可以用史诗品质。优先给一个升级100,然后再给下一个(天穹升级提升比法则大一些)。
♥先给神法搞全裁决法则套装,然后升阶到暗灭法则,因为搞另一套法则也没有经验去升级,所以不如继续提升神法。
♥神法法则洗练需要洗出:攻击加成,伤害加成,暴击增伤,满意了记得上锁。
♥神法一套裁决,神盾一套裁决,莱雅一套迅捷,魔画天平各一套复苏。只升一套神法的裁决,所以第二个要选不需要等级的,推荐复苏。
6.宝珠
〇通过烟花等活动获得。
〇通过心之练副本排行榜获得。
〇五级以后的等级需要手动合成,不能快速,氪金和活动也可以获得。
〇七级以上的宝珠可以洗属性。
♥优先给神法暴击宝珠,三个7级暴击即可(其他属性加的太少),8级以上可以换攻击宝珠。
宝珠官方简介
全新宝珠系统现已上线,根据不同英雄技能特性镶嵌最合适的宝珠将大幅提升战斗能力!一、珠宝简介开启条件:开服14天后开启宝珠系统镶嵌槽解锁条件:每个英雄将会有3个宝珠槽位,分别在英雄品质达到【传奇】...

https://www.taptap.cn/moment/598854855372572761?share_id=d7d0d61b4880&utm_medium=share&utm_source=copylink

7.灵赋

〇通过红钻抽取获得。
〇通过天灾等副本开箱子获得。
♥红钻多的玩家可以每天抽3600,不过不是很建议抽,但是灵赋排行榜奖励有魂石,和专武排行榜奖励一样,如果专武榜没有拿到满意奖励的话,灵赋想冲的每天抽20次。
8.潜能

〇通过神秘商店购买。
〇通过天灾副本获得。
♥全五阶(40级)潜能以前可以搞,之后由于没有百分比加成了,不想买的可以不买了。
9.命格(氪佬玩的)
命格介绍
全新养成英雄命格进化即将上线,本次开放进化英雄【黯·阿蜜莉雅】,进化后的新形态的部分技能将和原有形态有所区别,玩家可根据策略自行选择使用。后续版本将继续拓展不同形态的技能养成,我们想让阿蜜莉雅拥有多种...

https://www.taptap.cn/moment/638798709575912041?share_id=8b23210fa30e&utm_medium=share&utm_source=copylink

♥提升较小不值得投入,氪佬可以用来凑二队三队。
10.角色养成顺序
不朽五神法,不朽五莱雅,不朽五神盾,不朽五天平,不朽五魔画。sp女主有一张即可,有能力抽个史诗或者不朽。
♥神法最优先不朽五,然后因为莱雅可以在竞技场商店兑换,所以我们下一个不朽五莱雅,神盾天平魔画优先史诗(等歪也行),然后再按上面顺序先到不朽,再继续不朽五。
详细攻略
众所周知绯石是个重新运营的游戏,所以新人玩家渡过七天就会接触到很多老版本后期开放的战力养成系统难免有些眼花缭乱。所以在这里为大家带来各个战力系统的讲解以及养成攻略(以下攻略为参考老玩家游戏经验和自我体...

https://www.taptap.cn/moment/576075038566908699?share_id=0c574ffacc76&utm_medium=share&utm_source=copylink

二、商店兑换

钻多可以刷新一两次购买。

抽到重复角色就可以获得珠子,不朽五角色再次抽到可以换更多珠子。不朽五神法后继续其他角色,推荐莱雅。

战团相关玩法可以获得战团币,建议一直给神法换装备升阶石。神法装备最优先提升品质。不换装备。

永劫之境和通天试炼可以获得暗月币。也可以攒着后期换专武石头。永劫200层后可以换随机不朽魂石。

前期除了好感礼物和装备以及装备升阶石其他都买。中期就买升格石,ab箱子。

高阶竞技场获得竞技场币,每期可以换一个莱雅。

不过有复活石在,大家想拿更多奖励的可以直接打最高难度,不是很难通关。元素精华必须换。

三、新人疑问

如果非要刷,可以赌常驻出神法或者前几天ss碎片开出神法,或者神盾等。

下面12个心愿不重要,不过抽了就不要换了,如果按(6)做就把玲选上。为了抽重复提升品质。不要全选s。



资源一切以神法为优先,全力培养一直到后期,其他的角色可以培养莱雅,神盾,魔画,天平,SP女主和鱼人。

也可以按角色养成顺序讲珠子换莱雅神盾等。



瓦沙克(神法),莱雅,亚尔微特(女主),阿蜜莉雅(神盾),格雷(魔画),多蜜恩(鱼人)希尔达(天平)

氪金玩家可以无视




不朽(白)以上角色才可以进家园,客人则是品阶越高越好。



其中女主作为SP获取困难。除此之外SP鱼人和魔刺也有用。
♦虽然这是最终的队伍,但我们也可以主要搞神法,其他角色都各搞一个(可以等随机出),组成我们一直要用到后期的队伍(其中莱雅替换女主),再随便上一个神族(神射等),不管白嫖还是氪佬都是这套队伍,这几个角色。

sp女主是最值得搞的sp角色,功能性非常强并且能抗。

四、各种副本技巧
1.燃魂之巅(竞技场)
●竞技场
〇一个队伍(可以直接跳过战斗)。
♥可以在每天和赛季结算前进行偷榜,具体看自己,平时把竞技场票攒好。
●高阶竞技场(跨服)
〇三个队伍。
〇产出竞技场商店使用的角斗士币
♥氪佬可以用钻买票早早打到第一,白嫖也可以用钻买票打第一去拿一次性奖励,大概需要一千到俩千红钻,也可以和大佬商量下防。
2.通天试炼(1V1)
〇产出淬炼武器金石。
〇产出暗月币。
〇一共能用五个角色,每次战斗一个角色。
♥主要靠神法强度,单挑强的角色。
♥建议晚点打(48小时刷新),注意好结束时间,结束之前打,这样能稍微提升一点多打几关。
♥不需要为了庆典活动停,因为他会重置关卡。
3.热砂遗迹(爬塔)
〇升格石主要来源。
〇阵营塔一天可以爬10层。
♥不要爬太高,等11天活动开启再爬,不缺升格石没必要爬,氪佬无视,这个爬太高庆典任务就不好完成了。
4.暴风峡湾
〇产出女武神升级材料。
♥选择词缀时选择影响较小的(可以重复控制变量尝试),尽可能保证输出打完全场,不要贪词缀多。
♥魔刺(拉姆达)打这个比较有优势。

分高的词缀,大家可以自己多试试,每次增加一个debuff打一次。尽可能保证输出活着。
5.旋云远征
〇里面有很多材料副本,首通奖励多一点。
〇深渊模式,有三种难度,难度越高奖励越好,以通关为目标,有复活石所以尽量打高难度。主要产出法则洗练石和升级法则的材料。
〇每24小时可以免费打一次,从所有副本选一个免费打一次,并不是每个副本都能免费打一次,所以注意选择。
〇右上角可以看体力回复,10体力打一次,也可以用补给券,补给券来自每日任务活跃宝箱。
♥建议缺什么打什么,比如前几天打升格石,开启极地纯石副本就一直打,为了专武榜。
6.永劫之境
〇产出暗月币。
〇产出魂石经验。
〇可以买魂石,层数高了解锁魂石购买。
〇需要俩个队伍。
♥需要秘境石板来打,秘境石板可以通过日常任务以及神秘和每日商店购买。
♥庆典活动有任务,所以建议不要打。
7.天灾入侵(跨服)
〇搭配好队伍就可以自动挂机作战,包括下机也可以。
〇产出星奥晶球与ss碎片。
♥可以和其他玩家组队,建议加入大佬队伍,如果队伍有低等级的会从低等级boss开始打,所以想让大佬带你,你自己先加个队伍打高点。
♥选刺客角色(兔子魔刺等)伤害高,四个玩家全一键应用团魂穿刺阵容即可。
♥可以把好的魂石和法则,例如神法的扒下来给兔子魔刺使用。
8.起源之战(实时竞技场)
〇周六日开启,并且六日玩法不同。
〇全服对战。
〇玩家可以禁用俩个角色。
〇实时匹配战斗,和竞技场类似。
〇没有获得的角色有五次机会用。
〇比较考研卡池深度以及对角色和阵容的理解,角色统一不朽五300级。
〇可以产出红钻(每周有上限)。
♥记得每周打满红钻,先手抢sp角色。
9.圣城之战(占地)
〇需要俩个队伍。
〇周一到周六10点开始。
〇战团(公会)玩法,需要战团有资格。
〇占领多个城池最后奖励不会增加,只会给最高的。
〇占领地盘后可以产出红钻,也是红钻主要来源,一个战团的成员越多产出越多,团长可以指挥进攻哪个城池。
♥建议加入大佬所在的战团。
♥如果被其他人打败需要一个段时间才能重新占领,但我们可以去打别人去占领,这样就不用等时间。
10.浮岛对决(占地)
〇需要三个队伍。
〇每周一到周五11点开始。
〇三个战团一个战场。
〇占领产出获得战团币和占联币,越靠近中心越多,积分越高战团排名越高。
♥建议加入大佬所在战团。
11.唤魔之旅
〇主要产出升级飞飞灵饰材料。
〇需要三支队伍,一次战斗5体力,失败不扣体力。
〇还会产出魂石经验,纯石等其他材料。
〇可以扫荡。
♥飞飞灵饰点暴击,攻击加成,伤害加成。
12.心之试炼
〇主要是通过排行榜奖励拿宝珠。
〇需要三个队伍,三个boss难度不同。
♥建议加入大佬战团。
♥建议根据情况来分配队伍,能打过第一队就放第二队,暴毙则放在前一队。
五、氪金
●第八天有氪金重叠(神射累充和圣女馈赠),运气好可能赶上全服活动也三累充活动,微氪也尽量选择这时候氪金,月卡如果打算氪就第一天氪氪可以多领几天金钻。
●氪金活动,烟花和转盘如果氪2k就可以变强很多,其中法则的活动最值得氪(平时的金钻都攒着等这俩个活动),法则烟花适合拿法则经验,转盘适合拿法则和天穹。
●前期有神盾和莱雅的氪金连续礼包,有能力可以拿下,如果只能拿一个建议选神盾礼包,礼包里的自选法则以及装备升阶石记得不要用留一给神法。
●金钻通过月卡获得,微氪白嫖攒着等法则活动和sp女主复刻即可,氪佬就把每周的980金钻给300法则经验拿下,已经活动的750金钻给500个法则经验。
●具体可以进群询问大佬。

打算一直玩这几个永久的值得氪。建议第八天氪。

六、其他注意点(更多注意点翻评论区吧,不频繁修改帖子了)
1.

第三天可以抽ss角色,抽神法,如果抽到神法切记点右下角奖励列表,然后重置奖励,除非你想要其他奖励

2.

可以凑神法羁绊队。分别是莱雅,阿蜜莉雅(神盾),格瑞娅(神射)。剩下的可以上其他泰坦翼族角色。
3.

这也是为什么我们要提前停止使用钻以及推图等,为了能完成11天的活动任务,具体自己把握,能完成任务即可
♥需要注意的是,俩万积分就够拿好奖励了,所以不一定要完成全部任务,例如图片里的2000次抽卡,这种完成比较困难,所有类型的任务完成一部分加起来够俩万即可,不过白嫖拿满2万比较难,一万七就差不多拿完好的奖励了。
4.加好友,加氪佬好友,因为氪佬氪金你也会得到一些奖励,可以跨区加好友。
5.

如果卡关,通过换角色和调站位不行的话,也可以尝试改变技能策略针对敌方。
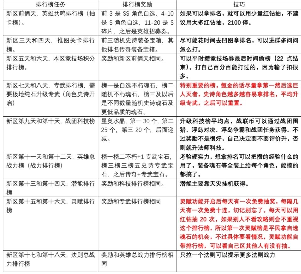
七、活动排行榜相关时间表(时间是固定的,每个玩家都有,并且排行榜是无间隔循环的)

18天一轮排行榜,一直循环。
●新区第5天左右,开启全服限时活动,例如烟花、转盘和sp限时池等(特点:新区开启全服限时活动后,如果没有赶上全服活动的第一天的话这个活动你区就不会有)。
●新区第8天开启神射限时池。
♥切记暂时不要买,等11天庆典活动开启后把商城的星奥水晶拿完(也就是攒钻一直到11天)。
♥其中限定券不会过期想攒可以攒。

切记不要买,等第11天活动开启再买。
●新区第11天,开启活动指谜圣典(持续俩个星期),里面有消耗钻,抽卡数量,推图关卡数,通天试炼等任务,一共拿满2万积分即可,其中热砂塔,抽卡和红钻任务比较难。
♥切记前11天不要乱用红钻,抽卡券也攒一些,主线和热砂塔也不要打太多,开启活动后拿完神射限时池商城的星奥水晶,然后想凑羁绊可以搞一个神射。

活动持续俩周,俩周尽可能拿更多积分,完成任务技巧如下,顺序依次对应。
♦活动技巧:
①永劫之境:建议一开始就不要用石板去打,每天俩次神秘商店有石板必须买,强烈建议不要使用石板。
②主线关卡:建议17章左右或者第六天左右停下来,有能力的可以多打,如果不打算快速完成任务可以晚点停,因为活动俩周时间打240关不是特别难。
③热砂遗迹:建议不缺升格石就不要打,否则层数高了完成就很困难。
④智慧之链:等级任务可以通过上一级角色取代智慧链一个角色然后再换回来去完成任务。
⑤限购礼包:每天有免费的一个别忘了,也可以氪金购买这个礼包但不建议。
⑥通天试炼:不需要停,因为关卡会重置,并且直接速通很多关。
⑦召唤任务:可以提前攒券,如果打算冲前面的榜就不用攒,具体看自己情况。
⑧消耗红魔石:建议前10天不要用太多红钻去抽卡,用来购买冲榜材料和每天神秘商店即可,然后在第11天把神射活动商店里的星奥水晶买光。
♥总结:白嫖大概能拿一万四左右积分,提前准备可以拿一万七左右,俩万得氪佬。
♦商场兑换:
♥商场可以把小部分东西换了(以能提升神法材料优先),所以,法则经验(元素精华最优先,必须换),再换魂石经验等,灵赋最后换(如果打算冲灵赋排行榜则换),具体根据自己情况换。
●新区第28天,开启魔刺限时池。
●新区第48天,开启天平限时池。
●新区第70天,开启魔射限时池。
八、兑换码

♥有一些小技巧和弹出的问题和回答就放评论区了,不频繁修改文章了不好过审。


