洪荒难度镇域流沙(纯土)先天气运个人记录
修改于2025/04/168979 浏览鬼谷攻略
先天气运:镇域流沙,噬魂剑,鬼谷外门。
置换文件后天噬魂剑就多拿一个悟性气运。
先天噬魂剑很重要,前期基本都得靠噬魂剑。
后天噬魂剑也行,就是得花时间搞心法。
到化神阶段输出就比较疲软了,需要炼制法宝进行输出补充。
靠噬魂剑给的高额攻击拿界元石一般没问题,如果刮痧那就是噬魂剑养慢了。
结晶后期一身筑基技能打华丰州界元石没什么问题,记得喝酒(力大无穷,多个州可叠加),不清楚对面防御的话,找个当前州对应最高境界的天骄npc看一下,防御大概就是界元石npc的防御,后面州噬魂剑养起来了会更简单。
在拿到登仙套装荒灵衍前,输出大头都是本体,召唤物多是用来抗伤,输出占比不高。
没明确写出召唤物加成或者所有我方单位的伤害增加对召唤物都是不生效的,易伤类加成召唤物是生效的(三剑领域,钟12%增伤)。
比如穿云电闪,天外有天,蛟龙,劲的各种词条等等,对召唤物都不生效。
流程输出我觉得是不刮的,基本没有需要打2分钟以上的。
个人逆天改命获取时期
想玩冥河之主就把天外有天下了,土修召唤铺场还是太慢了,玩鱼不够强。

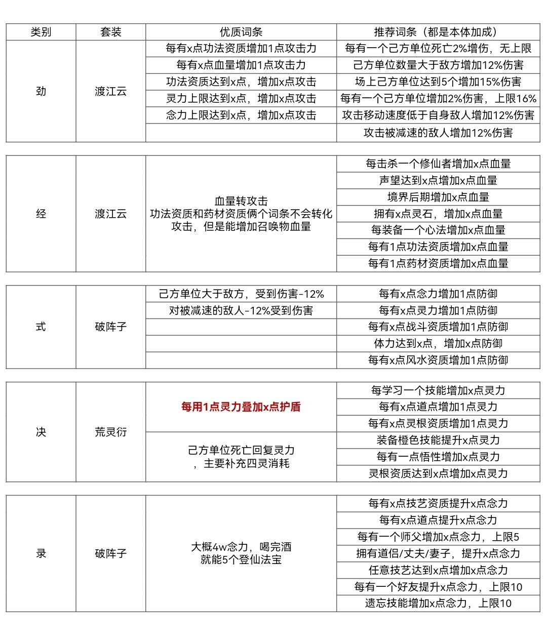
技能词条


法宝词条
前期可以拿钟过渡,有个4秒晕眩词条就行,不升级都可以。一般放完神通绝技就可以放法宝,血纹假面叠起来的话法宝很难死,法宝只怕boss群攻,群攻没办法,尤其是越境界的,法宝基本保不住。
血纹假面与噬影斗篷二选一。

器灵天赋
前期器灵核心技能,到后期上半区全点,下半区优先持续时间,生命。
东方沐晴可换沧涯。





3分钟极难三幻神,打得快不快全看仙法放得好不好。


