首页
排行榜
发现
云游戏
PC 游戏
动态
发布
论坛
TapTap 制造
聚光灯 GameJam
开发者中心
创作者中心
下载手机 APP
扫码下载
Android APK 下载
版本:v
App Store 下载
版本:v
下载 PC 版
Windows 版下载
版本:v
下载 TapTap
TapTap 手机 APP
扫码下载手机App
Android APK 下载
版本:v
App Store 下载
版本:v
TapTap PC 版
Windows 客户端下载
版本:v
小小首富
关注
小小首富
关注
首富‘女神节’活动
小兔兔
2025/03/06
559 浏览
综合
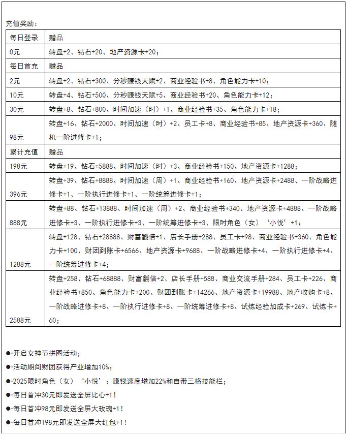
活动名称:首富‘女神节’活动
开启时间:2025年03月06日凌晨00:00
活动时间:2025年03月06日 至 2025年03月10日
活动范围:全服
活动内容:
注:不同充值档之间可向下领取奖励,例如(充值888元可同时领取396元奖励198元奖励;)限时角色领取后即可永久拥有;
猜你想搜
小小首富 女神节活动时间
1