《龙息:神寂》安全公告
各位旅者:
为维护《龙息:神寂》健康、公平、良好的游戏环境,保证各位旅者的利益及提供良好的游戏体验,我们将持续打击制作、使用、传播第三方软件、插件、外挂、破解版游戏,非法折扣代充、广告拉人、以及恶意利用游戏BUG等破坏游戏公平性的行为。
我们对外挂采取“零容忍”态度,对作弊行为绝不姑息。除封禁账号外,我们还会定期公示封禁名单,龙息官方运营团队也会持续优化游戏安全系统,欢迎大家反馈、举报游戏内的违规行为。绿色健康的游戏环境,需要旅者们的共同守护,在此也希望各位旅者在探索埃达西亚的过程中,珍爱自己的游戏账号。
我们特别提醒诸位旅者:
《龙息:神寂》运营团队将会加大打击力度,坚决打击任何与外挂、脚本等第三方非法软件有关的行为,请旅者不要使用,也谨防打着“24小时控号、代抽”等广告的工作室使用,对您的账号安全造成损坏。对确认非法使用外挂/第三方软件宣传、诈骗/虚假信息宣传、送礼包等软件的账号,一经发现,将根据用户协议采取封禁措施。
从开服至今,我们已经通过技术手段已经侦破多项舞弊行为,对其逐一核查后进行了对应的封号处理。涉及非恶意破坏游戏公平、安全环境的账号,截至目前总计处理1545个。
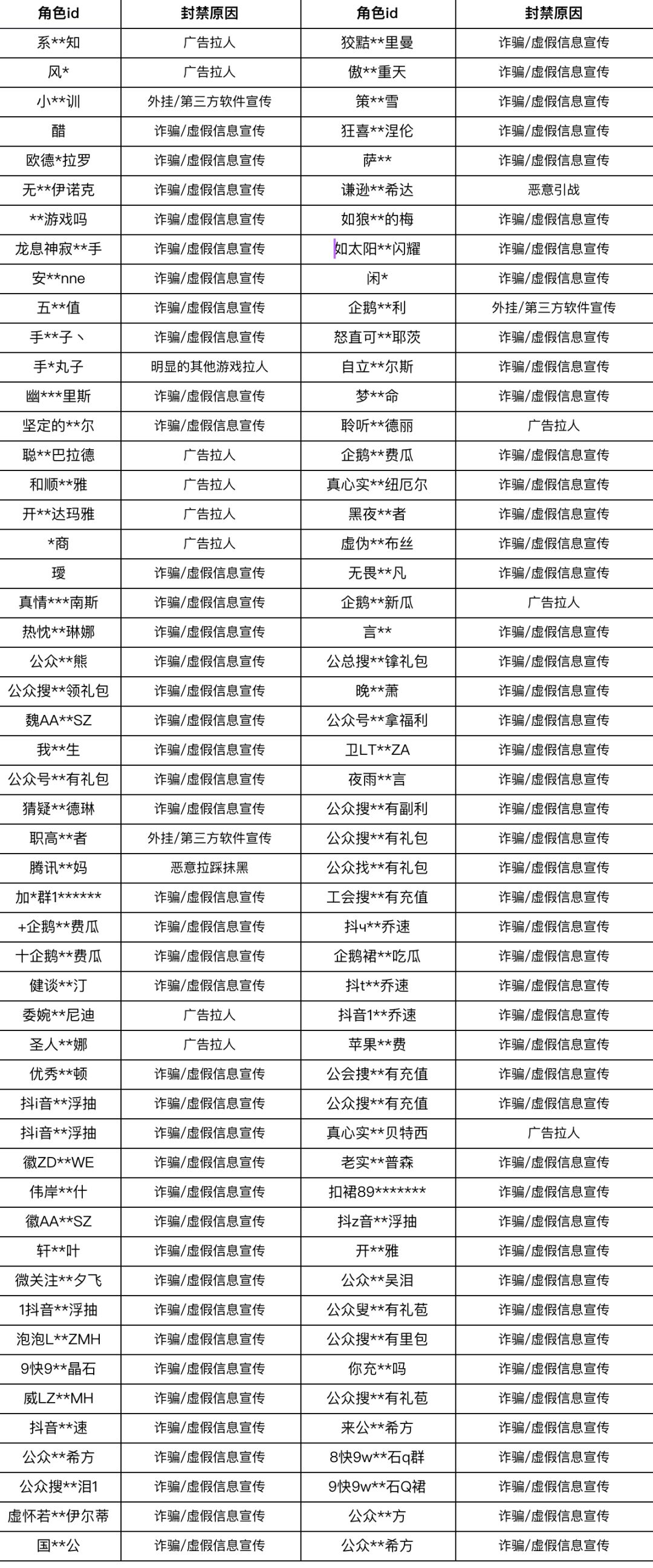
本次违规账号部分公示如下(公示顺序不分先后):

最后,我们再次强调,包括但不限于非法折扣代充、第三方脚本工具、诈骗/虚假信息宣传、广告拉人、恶意利用游戏BUG破坏游戏公平等行为,将严重影响游戏公平性以及游戏社区生态,破坏玩家体验。龙息项目组将不遗余力地打击这些违规行为,包括但不限于封号、禁言、扣除腾讯游戏信用分等措施,为各位旅者提供一个公平、和谐的游戏环境。
同时,如果您在游戏中遇到了上述违规情况,或是认为账号被误判导致受到处罚,并希望寻求申诉,欢迎通过社区平台或在游戏内联系客服人员,反馈地址👉龙息神寂
感谢所有旅者的理解与支持,祝周末冒险愉快!

