玩家投稿丨回归初心,携友同行——游戏时间分配指引
各位武者大大好呀~
又到了莉姆酱の推荐屋时间啦~
今天莉姆酱邀请到了我们的资深玩家
奈落2服—鸽声娓娓
给大家带来胧世界游戏时间分配攻略。
快来一起看看叭~

想必大多数友友跟我的想法一样,游戏是用来生活闲暇之余轻松的,有时候也不禁懊恼花太多的时间在游戏里,也会时不时被家人埋怨怎么一下班就玩手机(惨)。
就说我吧,我经常骑着坐骑在胧世界狂奔,漫无目的但是一时间又想不起来干啥,不知不觉抬头一看钟——已经深夜了,惊觉日常团本都没做完,又火急火燎家族群摇人,才发现大家早都打完了,没坐上顺风车,又好气又好笑。要知道游戏里,一天日常的材料没跟上可是不打紧,积少成多,心里多少有些来自攀比的焦虑。今天我们就一起来探讨一下,该怎么利用有限的娱乐时间来畅游胧世界吧~
首先,每个人工作/生活之余,可分配给游戏的时间不一样,纵观我接触的侍魂友友们,大致可以分为一下三类:
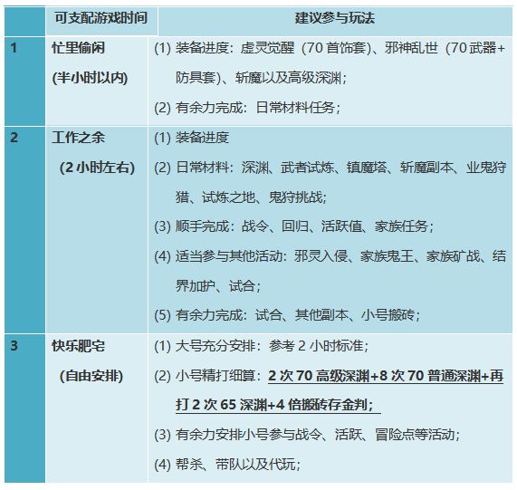
1.最主要还是休闲玩家,像我这种工作之余玩两小时差不多完成主号任务加一些插科打诨的
2.一种是资深玩家,时间充裕、每天大号和小号“白嫖活动”等安排的明明白白的
3.一种是佛系玩家,晚上安顿好孩子睡觉急急忙忙上线团本车队早散了只能完成必要日常的
当然,还有其他的一些游戏选择,比如利用空余时间在游戏里搬砖/代练赚钱的、风景党、甚至只是偶尔登陆想起来玩一会儿的超级佛系玩家,这里就不一一赘述了。
休闲玩家
主要任务
作为完成大号所有团本和日常,参与家族活动、周期性活动和与好友互动帮杀;有闲暇再安排搬砖日常;
所需时间
2小时左右,根据每日可支配时间弹性安排
建议安排
这时候就要搬出这张任务安排表格了——

每天建议完成
日常——深渊(3分钟内)、武者试炼(一分钟内)、镇魔塔(一分钟内)、斩魔副本(5分钟内)、业鬼狩猎(3分钟)、试炼之地(固定队伍15分钟左右)来获得各系统升级所需的材料。
活动——鬼狩挑战(周六、日),另外再根据自己实际情况选择参与邪灵入侵(周一、周三晚)、家族鬼王(周一、周四晚)、结界加护(周五晚)以及护送/阻断商队(周二、周四)。
另外——可再根据战令和活跃度任务需要完成相关任务,例如无尽阎魔、提交贡献(5分钟内)等。
每周建议完成
虚灵觉醒(3分钟内)*3,家族矿区采矿,另外再根据自己装备进度以及实际时间情况选择完成邪神、仙峰、凶国、地藏等副本,主要目的是获取大量星仪材料奖励以及御守翻牌机会。
每月建议完成
无尽阎魔1005层(4小时左右),再根据自己实际情况选择参与试合。
完成以上有余力可以进行家族副本帮杀、矿战、活动任务以及小号搬砖日常。
资深玩家
主要任务
完成大号所有团本和日常,参与家族活动、周期性活动和与好友互动帮杀;小号完成搬砖日常,适当参与游戏内活动。
所需时间
因时间不紧张,弹性比较大
建议安排
小号平均8分钟+大号自由支配
【小号】—目前因为有净化结晶活动可以参与,还有战令的10次普通深渊任务,以及月卡每天的2次高级深渊,建议各位武者大大安排2次70高级深渊+8次70普通深渊=10个净化结晶,再打2次65深渊>>>凑10次普通深渊的战令任务,打完还剩80体力,接着4倍搬砖存金判,全套算下来,一个小号角色搬砖算上清包需要七八分钟(包含了过图结算等时间)。
【大号】参考休闲玩家的主号玩法。
其他建议
可以对小号进行适度打造提高搬砖效率,首推白虎套装+大自在首饰,防具的强化到7000抗魔值即可,左右槽没有特殊要求,因为不提供移速收益。武器65或者70的13、14武器都可以。如此打造,打70高级深渊基本都是10秒左右,这样可以大大节约时间,也不会因为搬砖而觉得非常累。提到主号的话,既然是老玩家肯定有试炼、木灵等等副本的固定队啦,稳定很重要,结友前行也是提高效率的另一大秘诀哦!
佛系玩家
主要任务
以不影响装备等进度为主要目的完成必要游戏日常。
所需时间
半小时甚至更少,根据每日可支配时间弹性安排
建议安排
目前以不影响装备进度的副本是虚灵觉醒(70首饰套)、邪神乱世(70武器+防具套)、斩魔以及高级深渊,每周以完成这两项副本为主要任务。
其余日常和副本,可以在有限的时间根据情况选择完成,可以加入家族,与小伙伴们凑好队伍再上游戏,或者搭乘家族顺风车,一气呵成。
总结以上三类玩家,制成下表:

当然,我们都理解,难免有特殊情况,或者时间根本就不稳定。这个时候建议大家根据自己实际可以支配的时间来进行游戏活动的安排,下面是我建议的有限时间内任务优先级,各位武者大大可以适当参考~
进度团本(虚灵+邪神+斩魔+深渊)>>>日常材料任务(武者试炼、镇魔塔、斩魔副本、业鬼狩猎、试炼之地)>>>活动任务(活跃值、战令、家族、回归)>>>搬砖和帮杀
最后,任何时候不要操之过急,侍魂不比其他很多游戏,落下一天的任务就云泥之别,怠慢一点不打紧,生活远比游戏重要,千万不能本末倒置,特别是节奏慢的近期,一定要保持好心态。希望各位武者大大都能从容游戏,享受游戏本来的乐趣。

后续莉姆酱也会定期
给大家带来更多《武者秘籍》
也欢迎更多的精英武者给莉姆酱投稿哦~
说不定下一个“秘籍”书写者就是你!
投稿内容形式不限
(包括但不限于攻略、tips、独家小技巧、搞笑小视频、条漫、改歌词等)
投稿邮箱:1482696622@qq.com

