《博德之门3》全职业升级解锁内容汇总 升级解锁法术列表介绍
2025/04/20901 浏览攻略
吟游诗人
吟游诗人的主要属性是魅力,子职业有逸闻学院、剑刃学院、勇气学院。

总览

职业解析
Lv1最大生命值:8+体质修正值;高级最大生命值:5+体质修正值
主要属性:【魅力】提高法术豁免的难度等级和法术攻击骰;【体质】提升最大生命值和体质检定;【敏捷】提升先攻值和护甲等级
豁免检定熟练项:敏捷、魅力
装备熟练项:简易武器、手弩、刺剑、长剑、短剑、轻甲
技能熟练项(自选×3):历史、洞悉、医药、游说、宗教、欺瞒、威吓、表演、体操、巧手、隐匿、驯兽、奥秘、调查、运动、自然、察觉、生存(每个技能熟练项都有加值,1级时加值为+2)
施法属性:魅力
详细解析
Level 1
- 【职业动作】诗人激励:激励一位盟友,让其进行下一次攻击掷骰、属性检定或豁免检定时获得一个+1d6的加值(持续至长休)
- 【可补充资源】吟游诗人的激励充能:3(长休)
- 【可补充资源】1环法术位:2(可以放置2个1环法术)
戏法(自选×2):
- 【防护学派戏法】剑刃防护:只受到一半的钝击、穿刺以及挥砍伤害
- 【咒法学派戏法】法师之手:创造出一只幽灵之手,可以操纵物体,并与其交互
- 【预言学派戏法】克敌机先:你的下一次攻击掷骰将处于优势
- 【附魔学派戏法】交友术:针对一个非敌意生物的魅力检定处于优势。当你处于沉默状态时,仍然可以施展这道法术。法术效果结束,目标或许会指控你的魅惑行为
- 【塑能学派戏法】舞光术:照亮9m的半径范围
- 【塑能学派戏法】光亮术:为一个物体注入光明灵光。每次只能影响一个目标(持续至长休)
- 【幻术学派戏法】初级幻影:创造出一个幻影,强迫附近的生物开始调查。施展此法术时可以保持隐藏状态。处于沉默状态时也可以施展此法术
- 【附魔学派戏法】恶毒嘲笑:辱骂一个生物:使其下一次攻击掷骰处于劣势(1~4伤害,1d4心灵,感知豁免)
法术(自选×4):
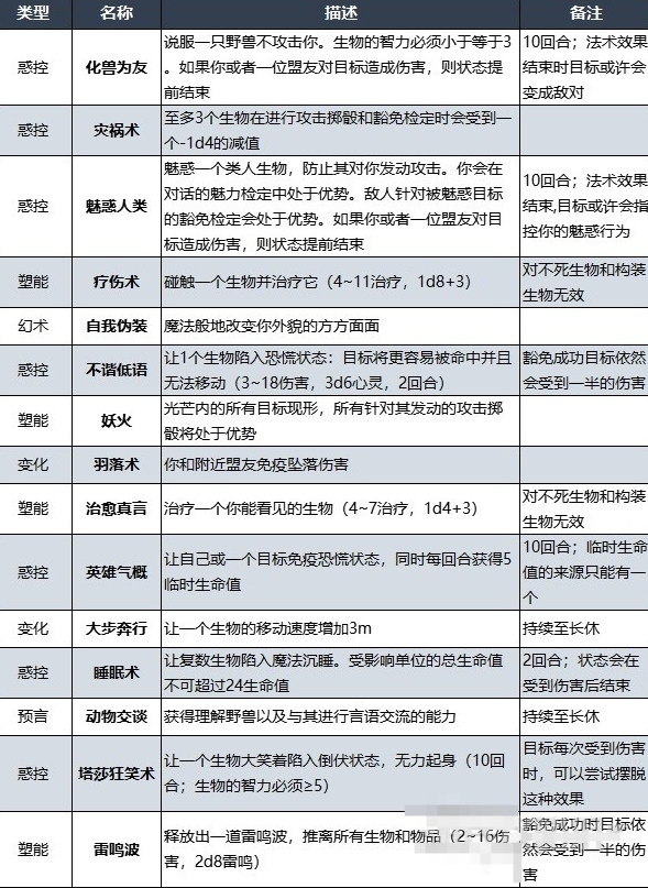
- 【1环惑控法术】化兽为友:说服一只野兽不攻击你(10回合)。生物的智力必须小于等于3。如果你或者一位盟友对目标造成伤害,则状态提前结束。法术效果结束时,目标或许会变成敌对
- 【1环惑控法术】灾祸术:至多3个生物在进行攻击掷骰和豁免检定时会受到一个-1d4的减值
- 【1环惑控法术】魅惑人类:魅惑一个类人生物,防止其对你发动攻击。你会在对话的魅力检定中处于优势。敌人针对被魅惑目标的豁免检定会处于优势(10回合)。如果你或者一位盟友对目标造成伤害,则状态提前结束。法术效果结束,目标或许会指控你的魅惑行为
- 【1环塑能法术】疗伤术:碰触一个生物并治疗它(4~11治疗,1d8+3)。对不死生物和构装生物无效
- 【1环幻术法术】自我伪装:魔法般地改变你外貌的方方面面
- 【1环惑控法术】不谐低语:让1个生物陷入恐慌状态:目标将更容易被命中并且无法移动(3~18伤害,3d6心灵,2回合)。豁免成功时目标依然会受到一半的伤害
- 【1环塑能法术】妖火:光芒内的所有目标现形,所有针对其发动的攻击掷骰将处于优势
- 【1环变化法术】羽落术:你和附近盟友免疫坠落伤害
- 【1环塑能法术】治愈真言:治疗一个你能看见的生物(4~7治疗,1d4+3)。对不死生物和构装生物无效
- 【1环惑控法术】英雄气概:让自己或一个目标免疫恐慌状态,同时每回合获得5临时生命值(10回合,临时生命值的来源只能有一个)
- 【1环变化法术】大步奔行:让一个生物的移动速度增加3m(持续至长休)
- 【1环惑控法术】睡眠术:让复数生物陷入魔法沉睡。受影响单位的总生命值不可超过24生命值(2回合,状态会在受到伤害后结束)
- 【1环预言法术】动物交谈:获得理解野兽以及与其进行言语交流的能力(持续至长休)
- 【1环惑控法术】塔莎狂笑术:让一个生物大笑着陷入倒伏状态,无力起身(10回合)。生物的智力必须大于等于5。目标每次受到伤害时,可以尝试摆脱这种效果
- 【1环塑能法术】雷鸣波:释放出一道雷鸣波,推离所有生物和物品(2~16伤害,2d8雷鸣)。豁免成功时目标依然会受到一半的伤害
Level 2
- 【职业动作】休憩曲:你和你的盟友感觉重获新生,仿佛进行了一次短休
- 【职业特性】多面手:丰富的经验让你更有可能在任何任务中取得成功。将你一半的熟练项加值(向下取整)添加到你不具备熟练项的属性检定上
- 【可补充资源】1环法术位:3(可以额外放置1个1环法术)
- 获得1个法术:从吟游诗人法术列表中选择学习1个额外的法术(1环)
- 【可选】替换法术:你可以选择一个已经知晓的法术,替换成可用法术列表(参考下文)中的其他法术。它的等级必须与可用的法术位匹配
Level 3
- 【专精技能】获得专精技能×2,自选1项熟练项加值
- 【可补充资源】1环法术位:4(可以额外放置1个1环法术)
- 【可补充资源】2环法术位:2(可以放置2个2环法术)
- 获得1个法术:从吟游诗人法术列表中选择学习1个额外法术(包括1环和2环)
- 解锁新的2环法术(参考下文吟游诗人法术列表)
- 【可选】替换法术:你可以选择一个已经知晓的法术,替换成可用法术列表(参考下文)中的其他法术。它的等级必须与可用的法术位匹配
- 【选择副职】逸闻学院、剑刃学院、勇气学院
逸闻学院:
- 【副职特性】额外熟练项:获得奥秘、威吓以及巧手熟练项
- 【副职特性】语出惊人:利用你的风趣分散一个生物的注意力,削减目标的自信
勇气学院:
- 【职业动作】战斗激励:激励一位盟友,使其下一次攻击掷骰、属性检定、豁免检定、武器伤害或护甲等级获得+1d6加值(持续至长休)
剑刃学院:
- 【武器动作】挥砍华舞(近战) :武器伤害+1d6挥砍,同时攻击最多2个敌人
- 【武器动作】防御华舞(近战):武器伤害+1d6挥砍,发动防御式攻击,命中后护甲等级+4
- 【武器动作】防御华舞(远程):武器伤害+1d6挥砍,发动防御式攻击,命中后护甲等级+4
- 【武器动作】移动华舞(近战):武器伤害+1d6挥砍,用强大的力量挥舞你的武器将你的目标推后。然后,你可以传送至该目标
- 【武器动作】移动华舞(远程):武器伤害+1d6挥砍,用强大的力量射向一个目标,将其推后6m。然后,你可以传送至该目标
- 【武器动作】挥砍华舞(远程):武器伤害+1d6挥砍,同时攻击最多2个敌人
- 【战斗风格-被动特性】对决:当你单手装备非双手或两用近战武器,且另一只手为空时,该武器的伤害掷骰获得+2加值
- 【战斗风格-被动特性】双武器战斗:使用副手武器发动攻击时,你可以将自己的属性调整值增加至攻击伤害
Level 4
- 【可补充资源】2环法术位:3(可以额外放置1个2环法术)
- 获得1个戏法:从下文戏法中选择学习1个额外戏法
- 获得1个法术:从吟游诗人法术列表中选择学习1个额外法术(包括1环和2环)
- 【可选】替换法术:你可以选择一个已经知晓的法术,替换成可用法术列表(参考下文)中的其他法术。它的等级必须与可用的法术位匹配
提升属性点数或新专长(二选一):
①将任一属性点数+2或将任二属性点数+1(总数≤20)
②选择新专长

Level 5
- 熟练项加值:+3(获得+1熟练项加值)
- 【职业特性】精通诗人激励:诗人激励的加值增加至+1d8
- 【职业特性】激励之泉:在一次长休或短休后,你会恢复所有的吟游诗人激励点
- 【可补充资源】3环法术位:2(可以放置2个3环法术)
- 解锁新的3环法术(参考下文吟游诗人法术列表)
- 获得1个法术:从吟游诗人法术列表中选择学习1个额外法术(包括1环、2环和3环)
- 【可选】替换法术:你可以选择一个已经知晓的法术,替换成可用法术列表(参考下文)中的其他法术。它的等级必须与可用的法术位匹配
Level 6
- 【职业动作】反魅惑:你以及9m范围的所有盟友针对处于魅惑或恐慌状态目标的豁免检定会获得优势(3回合,9m)
- 【可补充资源】3环法术位:3(可以额外放置1个3环法术)
- 【可选】替换法术:你可以选择一个已经知晓的法术,替换成可用法术列表(参考下文)中的其他法术。它的等级必须与可用的法术位匹配
- 【副职特性】剑刃学院:额外攻击(发动徒手或武器攻击后可以进行一次额外的免费攻击)
- 【副职特性】勇气学院:额外攻击(发动徒手或武器攻击后可以进行一次额外的免费攻击)
- 【副职特性】逸闻学院(魔法秘密,1环-3环,自选×2,参考下表)



Level 7
- 【可选】替换法术:你可以选择一个已经知晓的法术,替换成可用法术列表(参考下文)中的其他法术。它的等级必须与可用的法术位匹配
- 【可补充资源】4环法术位:1(可以放置1个4环法术)
- 解锁新的4环法术(参考下文吟游诗人法术列表)
- 获得1个法术:从吟游诗人法术列表中选择学习1个额外法术(包括1环、2环、3环和4环)
Level 8
- 【可选】替换法术:你可以选择一个已经知晓的法术,替换成可用法术列表(参考下文)中的其他法术。它的等级必须与可用的法术位匹配
- 【可补充资源】4环法术位:2(可以放置1个额外的4环法术)
- 获得1个法术:从吟游诗人法术列表中选择学习1个额外法术(包括1环、2环、3环和4环)
提升属性点数或新专长(二选一):
①将任一属性点数+2或将任二属性点数+1(总数≤20)
②选择新专长

Level 9
- 【可选】替换法术:你可以选择一个已经知晓的法术,替换成可用法术列表(参考下文)中的其他法术。它的等级必须与可用的法术位匹配
- 【可补充资源】4环法术位:3(可以放置1个额外的4环法术)
- 【可补充资源】5环法术位:1(可以放置1个5环法术)
- 解锁新的5环法术(参考下文吟游诗人法术列表)
- 获得1个法术:从吟游诗人法术列表中选择学习1个额外法术(包括1环、2环、3环、4环和5环)
Level 10
- 【技能熟练项】技能熟练项:+2(选择2项技能熟练项,每项+3点)
- 【职业特性】精通诗人激励:诗人激励的加值增加至+1d10
- 【可选】替换法术:你可以选择一个已经知晓的法术,替换成可用法术列表(参考下文)中的其他法术。它的等级必须与可用的法术位匹配
- 【可补充资源】5环法术位:2(可以额外放置1个5环法术)
- 获得1个戏法:从下文戏法中选择学习1个额外戏法
- 获得1个法术:从吟游诗人法术列表中选择学习1个额外法术(包括1环、2环、3环、4环和5环)
- 【副职特性】逸闻学院(魔法秘密,1环-5环,自选×2,参考下表)





Level 11
- 【可选】替换法术:你可以选择一个已经知晓的法术,替换成可用法术列表(参考下文)中的其他法术。它的等级必须与可用的法术位匹配
- 【可补充资源】6环法术位:1(可以放置1个6环法术)
- 解锁新的6环法术(参考下文吟游诗人法术列表)
- 获得1个法术:从吟游诗人法术列表中选择学习1个额外法术(包括1环、2环、3环、4环、5环和6环)
Level 12
- 【可选】替换法术:你可以选择一个已经知晓的法术,替换成可用法术列表(参考下文)中的其他法术。它的等级必须与可用的法术位匹配
- 获得1个法术:从吟游诗人法术列表中选择学习1个额外法术(包括1环、2环、3环、4环、5环和6环)
提升属性点数或新专长(二选一):
①将任一属性点数+2或将任二属性点数+1(总数≤20)
②选择新专长

吟游诗人法术列表
戏法

1环法术

2环法术

3环法术

4环法术

5环法术

6环法术


