《博德之门3》术士职业升级解锁内容汇总
2025/04/201383 浏览攻略
术士
术士的主要属性是魅力,子职业为龙族血脉、狂野魔法、风暴术士。

总览

职业解析
Lv1最大生命值:6+体质修正值;高级最大生命值:4+体质修正值
主要属性:【魅力】提高法术施放能力;【体质】提升最大生命值和体质检定;【敏捷】提升护甲等级
豁免检定熟练项:魅力、体质
装备熟练项:匕首、长棍、轻弩
技能熟练项(自选×2):奥秘、宗教、洞悉、欺瞒、游说(每个技能熟练项都有加值,1级时加值为+2)
施法属性:魅力
详细解析
Level 1
- 【可补充资源】1环法术位:2(可以放置2个1环法术)
- 【选择戏法】自选×4

- 【选择法术】自选×2

- 【选择副职】术士可以在创建角色时(1级)选择副职业(子职业、领域),并获得特定领域的特性

- 【副职龙族血脉-被动特性】龙脉祖先:选择你的龙族祖先。与龙相关的伤害类型会影响到之后的特性

Level 2
- 【职业特性】术法点:2(术法点可以用来改变你的法术或创造额外的法术位。可通过长休重新获得术法点)
- 【可补充资源】1环法术位:3(可以额外放置1个1环法术)
- 获得1个法术:从术士法术列表中选择学习1个额外法术(包括1环)
- 【职业动作】创造术法点:消耗法术位可以获得术法点
- 【职业动作】创造法术位:消耗术法点来解锁一个法术位
- 【可选】替换法术:你可以选择一个已经知晓的法术,替换成可用法术列表(参考下文)中的其他法术。它的等级必须与可用的法术位匹配
- 【职业被动】超魔(自选×2):
【可切换被动特性】超魔-谨慎法术:使盟友们自动成功通过对法术的豁免检定。每个法术花费1术法点
【可切换被动特性】超魔-远距法术:使法术范围增加50%。若法术的范围为1.5m,则使其增加到9m。每个法术花费1术法点
【可切换被动特性】超魔-延长法术:使由法术带来的状态、召唤和表面的持续时间加倍。每个法术花费1术法点
【可切换被动特性】超魔-成双法术:只能瞄准1个生物的法术可以瞄准一个额外的生物。使用的每级法术位消耗1术法点。戏法也需消耗1术法点。对不发出投射物的法术,则需要那些目标足够接近
Level 3
- 【职业特性】术法点:3(获得1点额外术法点)
- 【职业被动】超魔(自选×1,不可重复选择):
【可切换被动特性】超魔-谨慎法术:使盟友们自动成功通过对法术的豁免检定。每个法术花费1术法点
【可切换被动特性】超魔-远距法术:使法术范围增加50%。若法术的范围为1.5m,则使其增加到9m。每个法术花费1术法点
【可切换被动特性】超魔-延长法术:使由法术带来的状态、召唤和表面的持续时间加倍。每个法术花费1术法点
【可切换被动特性】超魔-成双法术:只能瞄准1个生物的法术可以瞄准一个额外的生物。使用的每级法术位消耗1术法点。戏法也需消耗1术法点。对不发出投射物的法术,则需要那些目标足够接近
【可切换被动特性】超魔-高强法术:使需要豁免检定的法术的目标在对该法术进行第一次豁免检定时处于劣势。每个法术花费3术法点
【可切换被动特性】超魔-瞬发法术:消耗动作的法术转而消耗附赠动作。每个法术花费3术法点
【可切换被动特性】超魔-默发法术:你可以在被沉默时施展法术。每个法术花费1术法点 - 【可选】替换法术:你可以选择一个已经知晓的法术,替换成可用法术列表(参考下文)中的其他法术。它的等级必须与可用的法术位匹配
- 获得1个法术:从术士法术列表中选择学习1个额外法术(包括1环和2环)
- 【可补充资源】1环法术位:4(可以额外放置1个1环法术)
- 【可补充资源】2环法术位:2(可以放置2个2环法术)
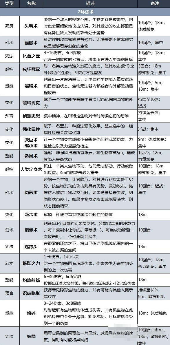
解锁新的2环法术

Level 4
- 【职业特性】术法点:4(获得1点额外术法点)
- 【可补充资源】2环法术位:3(可以额外放置1个2环法术)
- 【可选】替换法术:你可以选择一个已经知晓的法术,替换成可用法术列表(参考下文)中的其他法术。它的等级必须与可用的法术位匹配
- 获得1个法术:从术士法术列表中选择学习1个额外法术(包括1环和2环)
- 获得1个戏法:从下文戏法中选择学习1个额外戏法(不可重复)
提升属性点数或新专长(二选一):
①将任一属性点数+2或将任二属性点数+1(总数≤20)
②选择新专长

Level 5
- 熟练项加值:+3(获得+1熟练项加值)
- 【可选】替换法术:你可以选择一个已经知晓的法术,替换成可用法术列表(参考下文)中的其他法术。它的等级必须与可用的法术位匹配
- 【戏法伤害增强】戏法伤害骰会额外增加一个骰子
- 【职业特性】术法点:5(获得1点额外术法点)
- 【可补充资源】3环法术位:2(可以放置2个3环法术)
- 获得1个法术:从术士法术列表中选择学习1个额外法术(包括1环、2环和3环)
解锁新的3环法术

Level 6
- 【可选】替换法术:你可以选择一个已经知晓的法术,替换成可用法术列表(参考下文)中的其他法术。它的等级必须与可用的法术位匹配
- 【职业特性】术法点:6(获得1点额外术法点)
- 【副职特性-狂野魔法】扭曲幸运:让一个目标的攻击掷骰、豁免检定或属性检定得到一个1d4的加值或减值(18m)
- 【副职特性-龙族血统】元素亲和-伤害:流淌在你血管中的龙族血统强化了你与元素魔法的链接。当你施展的法术造成与龙族祖先相同类型的伤害时,你的魅力调整值会被计入伤害之中
- 【副职特性-龙族血统】元素亲和-抗性:流淌在你血管之中的龙族血脉会保护你不受到元素伤害。当你施展的法术造成与龙族祖先相同类型的伤害时,你可以消耗1个术法点来获得对应伤害类型的抗性
- 【副职特性-风暴术士】风暴之心:当你施展一个造成闪电或雷鸣伤害的1环或以上的法术时,可以生成一场小型的局地风暴。6m范围内的所有敌人会受到3闪电伤害或3雷鸣伤害
- 【副职特性-风暴术士】风暴之心-抗性:获得闪电以及雷鸣伤害抗性
- 【可补充资源】3环法术位:3(可以额外放置1个3环法术)
- 获得1个法术:从术士法术列表中选择学习1个额外法术(包括1环、2环和3环)
- 【习得法术-风暴术士】召雷术:(3环咒法法术,3~30伤害,3d10闪电)召唤闪电击中范围内的所有目标。随后十回合内你可以不消耗法术位并再次召唤闪电(10回合)。豁免成功:目标依然会受到一半的伤害(18m,敏捷豁免,集中)
- 【习得法术-风暴术士】雪雨暴:(3环咒法法术)召唤一阵能打断施法者专注的雪雨风暴,可扑灭火焰,同时生成一个寒冰表面(10回合,18m,体质豁免,集中)
- 【习得法术-风暴术士】造风术:(2环塑能法术)唤起一阵强风扫清所有浮云,将生物推离5m,迫使其陷入失衡状态(1回合,12m,力量豁免)
- 【习得法术-风暴术士】造水/枯水术:(1环变化法术)召唤落雨,或是摧毁一个水性表面(9m)
- 【习得法术-风暴术士】雷鸣波:(1环塑能法术,2~16伤害,2d8雷鸣)释放出一道雷鸣波,推离所有生物和物品。豁免成功:目标依然会受到一半的伤害(5m,体质豁免)
Level 7
- 【可选】替换法术:你可以选择一个已经知晓的法术,替换成可用法术列表(参考下文)中的其他法术。它的等级必须与可用的法术位匹配
- 【职业特性】术法点:7(获得1点额外术法点)
- 【可补充资源】4环法术位:1(可以放置1个4环法术)
- 获得1个法术:从术士法术列表中选择学习1个额外法术(包括1环、2环、3环和4环)
解锁新的4环法术

Level 8
- 【可选】替换法术:你可以选择一个已经知晓的法术,替换成可用法术列表(参考下文)中的其他法术。它的等级必须与可用的法术位匹配
- 【职业特性】术法点:8(获得1点额外术法点)
- 【可补充资源】4环法术位:2(可以额外放置1个4环法术)
- 获得1个法术:从术士法术列表中选择学习1个额外法术(包括1环、2环、3环和4环)
提升属性点数或新专长(二选一):
①将任一属性点数+2或将任二属性点数+1(总数≤20)
②选择新专长

Level 9
- 【可选】替换法术:你可以选择一个已经知晓的法术,替换成可用法术列表(参考下文)中的其他法术。它的等级必须与可用的法术位匹配
- 【职业特性】术法点:9(获得1点额外术法点)
- 【可补充资源】4环法术位:3(可以额外放置1个4环法术)
- 【可补充资源】5环法术位:1(可以放置1个5环法术)
- 获得1个法术:从术士法术列表中选择学习1个额外法术(包括1环、2环、3环、4环和5环)
解锁新的5环法术

Level 10
- 【可选】替换法术:你可以选择一个已经知晓的法术,替换成可用法术列表(参考下文)中的其他法术。它的等级必须与可用的法术位匹配
- 【职业特性】术法点:10(获得1点额外术法点)
- 【可补充资源】5环法术位:2(可以额外放置1个5环法术)
- 获得1个戏法:从下文戏法列表中选择学习1个额外戏法(不可重复)
- 获得1个法术:从术士法术列表中选择学习1个额外法术(包括1环、2环、3环、4环和5环)
- 【职业被动】超魔(自选×1,不可重复选择):
【可切换被动特性】超魔-谨慎法术:使盟友们自动成功通过对法术的豁免检定。每个法术花费1术法点
【可切换被动特性】超魔-远距法术:使法术范围增加50%。若法术的范围为1.5m,则使其增加到9m。每个法术花费1术法点
【可切换被动特性】超魔-延长法术:使由法术带来的状态、召唤和表面的持续时间加倍。每个法术花费1术法点
【可切换被动特性】超魔-成双法术:只能瞄准1个生物的法术可以瞄准一个额外的生物。使用的每级法术位消耗1术法点。戏法也需消耗1术法点。对不发出投射物的法术,则需要那些目标足够接近
【可切换被动特性】超魔-高强法术:使需要豁免检定的法术的目标在对该法术进行第一次豁免检定时处于劣势。每个法术花费3术法点
【可切换被动特性】超魔-瞬发法术:消耗动作的法术转而消耗附赠动作。每个法术花费3术法点
【可切换被动特性】超魔-默发法术:你可以在被沉默时施展法术。每个法术花费1术法点 - 【可选】替换法术:你可以选择一个已经知晓的法术,替换成可用法术列表(参考下文)中的其他法术。它的等级必须与可用的法术位匹配
Level 11
- 【可选】替换法术:你可以选择一个已经知晓的法术,替换成可用法术列表(参考下文)中的其他法术。它的等级必须与可用的法术位匹配
- 【职业特性】术法点:11(获得1点额外术法点)
- 【副职特性-狂野魔法】受控混沌:在你身旁施法的敌人可能会由于你起伏不定的魔力而遭受狂野魔法浪涌
- 【副职特性-龙族血统】飞行术:飞往目标位置(18m)
- 【副职特性-风暴术士】风暴之怒:被一次近战攻击命中时,你可以对攻击者造成11闪电伤害,同时有可能将其推离
- 【可补充资源】6环法术位:1(可以放置1个6环法术)
- 获得1个法术:从术士法术列表中选择学习1个额外法术(包括1环、2环、3环、4环、5环和6环)
解锁新的6环法术

Level 12
- 【可选】替换法术:你可以选择一个已经知晓的法术,替换成可用法术列表(参考下文)中的其他法术。它的等级必须与可用的法术位匹配
- 【职业特性】术法点:12(获得1点额外术法点)
- 获得1个法术:从术士法术列表中选择学习1个额外法术(包括1环、2环、3环、4环、5环和6环)
提升属性点数或新专长(二选一):
①将任一属性点数+2或将任二属性点数+1(总数≤20)
②选择新专长

术士法术列表
戏法

1环法术

2环法术

3环法术

4环法术

5环法术

6环法术


