【回复有礼】地下城试玩版端午限时活动&&地下城基础规则简介

亲爱的镇长们,来啦来啦,本帖旨在介绍地下城试玩版线下活动和地下城的玩法规则,还有给宝子们发福利哦~
地下城是小镇偏大后期的玩法,加入活动有一定的门槛,萌新们不用着急,请慢慢建设自己的小镇,培养自己的英雄,相信很快也可以进入地下城探险哦。
不过这次活动萌新们也可以线下参与起来,老镇为萌新准备了呐喊助威礼,希望萌新也能提前感受地下城氛围,目睹全区大佬风采。欢迎大家都来参与哦~


地下城试玩版端午限时活动规则
【地下城背景】:
小镇已成功抵御了28波魔物的疯狂进攻,英雄们的团结让城墙屹立不倒。就在魔物们即将放弃时,它们发现了新的突破口——地下城!黑暗的爪牙再次集结,咆哮着涌向小镇。这一次,英雄们能否续写不败的传奇?
【活动简介】:
如果你的小镇已经抵御完成了28波魔入侵,在大地图上原入侵的位置,将会开启地下城通道。进入地下城即可参与端午试玩活动啦。
未达到活动参与门槛的玩家可在本帖评论区为老玩家们发送祝福语进行加油打气,可获得相应的奖励。
【时间说明】:
试玩版挑战时间:2025.6.2~2025.6.8
啦啦队回帖礼包领取时间:2025.5.28~2025.6.8
(在此帖下方为活动或老玩家加油,截图后进群1034461150私聊群主老镇长领取)
活动排名奖励发放时间:2025.6.9
(人工统计后发放到邮件)
【奖励内容】:

地下城相关图片和视频



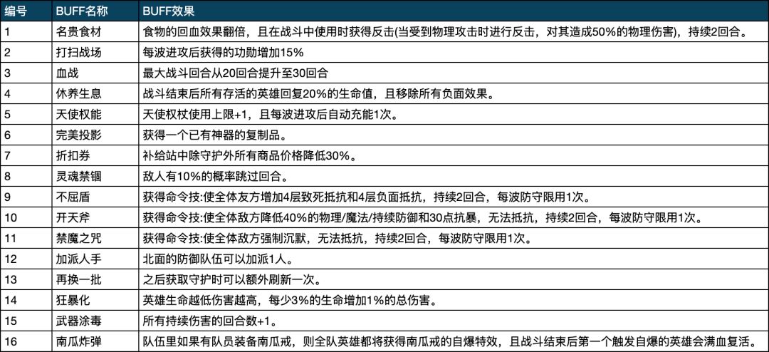
地下城部分玩法与规则说明
1,每次挑战需要5体力;
2,赛季制单人PVE玩法,挑战每个赛季能击退多少波魔物。此次试玩版为一个赛季,7天时间。正式版赛季时间如何制定暂未确定。一天可以挑战4次,第1次免费,第2~4次广告获取;
3,一共4面防守(4支队伍);
4,全员英雄上阵模式,但英雄在处于偏激、重伤、或者在酒馆、医院、圣殿等则无法出战,所佩戴羁绊等也无法生效;
5,四面防守中有一面失守则扣除一颗红心(生命),会进入下一波关卡,生命扣除完毕则防守结束;
6,开局守护buff三选1,每成功防守一波会获得对应的功勋,后续在可以在商店兑换守护buff,复活药剂、生命药剂等;
7,与魔物入侵不同,4面需要同时防守,防守战斗中无法更换英雄,装备,羁绊等;
8,每赛季会更新开局3选1的buff;
9,如无特定的守护buff效果,战斗超过20回合也视为为防守失败;
10,补给站物品除了守护buff别的都是按原价再次购买,每次购买守护buff价格增长35%;
11,关卡中英雄死亡则无法继续出战,需要购买复活药剂,恢复状态,如果是超时导致防守失败下一关还能正常出战;
12,每场战斗的buff,状态都会保留直至下一次战斗;
13,地下城中英雄重伤死亡,任务结束后在城镇无需进入医院治疗;
14,与魔物入侵不同,英雄使用无限制次数。

特别说明:试玩版过后,制作组可能根据情况对地下城做出一定调整,正式版请以实际上线为准。
本版本更多更新内容和活动信息请见
【更新预告】1.6.3:地下城首发试玩通道开启(含端午活动预告) - 奇境小镇重要公告 - TapTap 奇境小镇论坛
#粽意飘香,奇境启航!这个端午,奇境小镇将更新至1.6.3版本,也将迎来一场欢乐与冒险并存的庆典!全新活动、神秘地下城、限定奖励等你来探索~预计更新日期2025年5月30日,请以实际更新时间为准,期...

https://www.taptap.cn/moment/674654007997761519


