道友投稿丨仙舟狂飙指南!芒果骑士献上仙舟竞速攻略!

诸天气荡荡,吾道日兴隆,小银月今天请来了凡修攻略大师团·来自元和极天区服的暮日、芒果骑士!借着凡修与非遗龙舟联动,让他给大家好好唠唠凡修和龙舟的那些事儿!

本次给大家带来的是游戏内常驻的“赛龙舟”玩法——「仙舟竞速」活动讲解,欢迎新人玩家学习,同时也希望老玩家指正!
*攻略为玩家投稿,属于个人见解,不代表官方观点
基本玩法介绍
仙舟竞速会在开服第51天首次开启,之后和仙梦戏楼、游园仙宴等交替作为周五~周日的常驻活动存在。
一、玩法简介
仙舟竞速是通过日常任务、商店购买等方式获得伙伴邀请函,使用伙伴邀请函可以招募南宫婉、银月、向之礼等许多大家耳熟能详的人物角色作为仙舟竞速伙伴。

每个伙伴拥有不同的技能,道友需要根据他们的特点,搭配组成仙舟速度最快的5人队伍参加比赛。

二、活动奖励
在三天的活动期间共需要进行三种比赛:
1、海选赛:每天上午10点开启,每10分钟开启一轮比赛,至晚上10点关闭,道友们可以选择任意一场参赛,每天最多可参与三次,根据名次获得仙舟外型,养成材料等珍稀道具奖励。

2、挑战赛:采取闯关的模式,没有时间限制,需要派出你的仙舟队伍去逐个挑战NPC,并取得相应奖励。挑战到后面还可以获得韩天尊的本命法宝青竹蜂云剑哦~

3、PK赛:在活动第三天晚上所有的参赛队伍同场竞技,按照海选、128强、64强…的流程决出仙舟竞速名次。
PK赛是整个仙舟竞速的重头戏,奖励自然也是非常丰厚,前八名能获得绝招或者精炼石等高级奖励,而最亮眼的奖励就是御器·龙舟啦,只要跻身前64强就能轻松拿下!

攻略·心得推荐
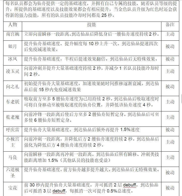
一、角色介绍
我们通过伙伴邀请函可以获得紫色和金色两种品质的伙伴,其中紫色伙伴可作为金色伙伴的升星材料。金色伙伴在五星后可以进阶为红色(仙品),激活高阶技能和属性都能得到提升强化。
我在这里也替大家整理了各个金色伙伴的技能效果:

随着整体游戏进度的推进,后续的每期仙舟竞速还会有新伙伴加入,技能也会有所差异,还需道友们根据实际情况来调整!(未来我也会继续更新)
二、技巧总结
1️⃣虽然伙伴到达仙品之后还可以继续升星,但建议优先把五名伙伴全部提升至仙品后再继续升星。
2️⃣优先选择星级高的伙伴上阵,其次再考虑人物技能。
3️⃣伙伴的技能有主动和被动之分,优先将拥有主动技能的伙伴放前面,保证其技能尽快施放,拥有被动技能伙伴放后面。
4️⃣车老妖到达仙品后人物技能会有大幅增强(直接移动到前方某一仙舟处),小微氪玩家请务必保证到达仙品。

三、阵容推荐
1️⃣冲榜阵容:南宫婉+向之礼+马良+呼庆雷+凌玉灵
南宫婉(迅速跻身第一梯队)、向之礼(初始提升大量速度,与后方拉开差距)、马良(向前瞬移一定距离,尽快在开局就脱颖而出,远离大部队的互相伤害)、呼庆雷(提供基础速度加成,通用之选)、凌玉灵(可减少船员技能冷却,主动技能船员多的可带)
2️⃣微氪阵容:车老妖+南宫婉+呼庆雷+凌玉灵+银月
车老妖(务必达到6级,小微氪翻盘神技)、南宫婉(迅速跻身第一梯队)、呼庆雷(提供基础速度加成,通用之选)、凌玉灵(可减少船员技能冷却,主动技能船员多的可带)、银月(免疫减速,确保后半程名次)
半夏生辉,以上就是本期芒果骑士带来的全部攻略内容,谢谢道友们的支持,希望新区的道友们在仙舟竞速中,能够屡夺桂冠,收获丰厚奖励!

