必看全英雄搭配思路详解及优缺点介绍!
修改于2025/06/202.1 万浏览攻略
大家好,我是随风,今天给大家带来一期全英雄的搭配思路,因为TAP不能传表格,所以只能做图片了,顺便感谢热心群友的帮忙转图片和校对。(PS:我先叠个甲,以下思路部分是我根据技能推测的理论思路,没有实践。另外如果大家有什么其他思路,也可以交流讨论)
(PS2:写攻略的时候习惯性的写了外号,为了方便纯新人看,我简单介绍一下常用的外号分别对应哪个卡:小丑=摩摩斯,海王=波塞冬,剑姬=涅墨西斯,风女=封夷,不死鸟=菲尼克斯,狗头=阿努比斯,石头人=盖布,猫女=巴丝特,大蛇=耶梦加得,虫子=凯步利,小蝴蝶=伊利斯,三相=赫卡忒,蛇女=美杜莎)另外为了方便看,我会在卡头红色字体标出图片中所示英雄。
PS3:开荒记得用风女,这是目前体验感最好的,0氪也可以有不错的体验。另外因为目前后面需要好多队,所以建议开局抽梅花阵营,风女神话后抽黑桃阵营(黑桃的神龛前期很不错),三相神话后抽红桃阵营,最后在抽方块阵营。
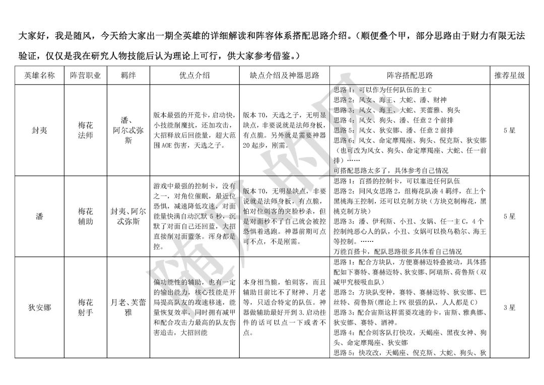
封夷、潘、狄安娜

阿尔忒弥斯

耶梦加得、德墨忒尔、芙蕾雅

阿努比斯、命定摩羯座、命定室女座

命定双子座、乌勒尔、苏尔特尔、普罗米修斯

精卫、月老、阎罗王

财神、伊西斯、命定天平座、命定金牛座

命定巨蟹座、摩摩斯、凯步利

伊利斯、涅墨西斯

波塞冬、海拉、美杜莎

赫卡忒、命定双鱼座、命定天蝎座

命定宝瓶座、菲尼克斯、赛特

雅典娜、巴丝特

盖布、荷鲁斯、阿瑞斯

塞赫麦特、命定射手座

命定狮子座、命定白羊座

写在最后的话,好多人质疑我为啥给方块的定位都是5星,但是他推图确实不好用,这里解释一下,我更多是根据机制来定位方块的,很多方块的卡都是机制怪,比如阿瑞斯的免死,荷鲁斯的复仇,赛特的吸血光环,雅典娜的攻速光环等,这些都是独特的,所以值得给他5星,但是机制需要数值支撑,而数值很多时候是需要神器和装备来支撑的。方块很多都是需要神器20起步的,甚至有的需要30,而且30以后的真的一般人玩不起,但是30之后升级数值提升很大,这就导致了方块普通人很难去极限,这里我特别强调一下,如果是普通玩家,方块养雅典娜,塞赫麦特这俩打boss刚需就行了,多了真的养不起的。


