公测倒计时15天送真黄金!归来黄金周开启,每天都能领5克黄金!
公测倒计时15天!为迎万千侠士豪情归来,轻松天龙倾尽诚意,继续送黄金,后续累计将送出230份黄金!并且推出九大门派集结活动,再送福利!


图片为效果图,请以实物为准
【龙妹福利提示】
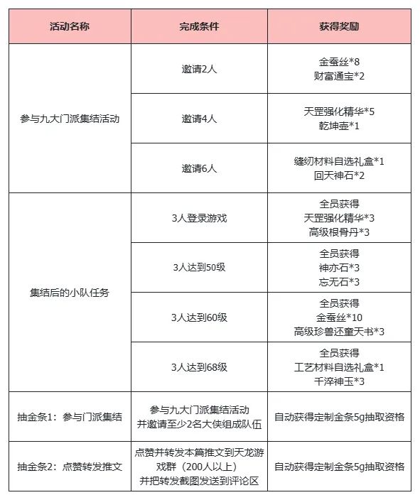
扫描下方二维码参与九大门派集结活动,领游戏豪礼,抽定制金条!

归来黄金周
每天都能领黄金

这一次,我们送上 实实在在的黄金,和数量丰厚的核心游戏道具 致敬每一位并肩作战过的老玩家!
(注:点赞转发推文抽黄金 活动,请前往 天龙八部·归来 官方微信公众号参与)
转发推文 再拿金条
游戏福利+再送黄金,真正实现0氪玩转九大门派!
大侠只需动动手指,点赞+转发本篇推文到天龙游戏群(200人以上),并把转发截图发送到评论区,即可抽取轻松天龙定制金条5g,共抽取3份。真金不怕火炼,情义历久弥金!
(金条开奖将在后续公众号文档中公布,请您关注公众号信息和官方微信社群信息哦)
龙妹提示
公测前每周我们都将会举办送黄金福利活动,截止到公测,累计将会送出230份黄金!同时所有黄金活动0门槛参与,人人都有机会拿,只为回馈所有天龙老玩家!
活动攻略懒人版
不想仔细看活动规则小懒猫大侠看这里啦,龙妹帮你总结了活动要点哦!

龙妹温馨提示:
门派集结抽黄金 和 点赞转发推文抽黄金 ,两个活动各送3根定制金条5g,共6根,大侠都可以参与哦!
认准正版《天龙八部·归来》,官网预约领好礼:https://tlbbgl.changyou.com/d/11/?r=a14
关注天龙八部·归来官方公众号、抖音号可以获得专属礼包码~
添加 天龙归来小助手 企业微信,享受企微专属见面礼、独家版本密报与限定活动特权,助您新江湖快人一步,再登武林之巅!



