猎魂世界:1.1版本更新细则解析!这波尘心难道要史诗级加强?
2025/08/07638 浏览攻略

大家好,我是正在看着2万点升级经验的何二维一。今天的攻略咱们来简单聊一聊于明天即将开启的1.1版本的更新内容解析,希望能给大家一些小小的帮助和欢乐。

首先是在第5魂环的类型上,这波官方也是明确了游戏的第5魂环会用上新的魂环类型,例如强攻系就是魔熊系的魂环,敏攻系就是飞龙系魂环等等,反正这个设定也是更多为了提升培养深度而设,开了新版本后咱们也是有的刷了。


接着则是新角色白沉香个获取来源确定是“武魂宝典”,这个宝典类似于通行证,会有3个不同的等级,其中初级宝典是免费的,高级宝典则是25元,精英高级宝典则是163元......说实话维一玩游戏也玩了不短的时间了,这几个不同通行证档位之间价格差这么大幅度的也是第一次见......不知道163元的宝典中官方到底会给塞入多少珍稀的内容。

然后是新增内容方面,例如新的共鸣、新的玩法大家在之前就已经比较了解了,然后是全新的PVP对决魂骨方面,这里维一没有想到的是此魂骨也是需要我们慢慢获取才能使用的,而并非由PVP玩法直接提供成套的选择,额......而且考虑到其获取来源更多则是拍卖、PVP玩法和相关活动,应该不能靠刷魂兽这些随机获取,所以理论上其门槛也不算低,大家可以略微注意下。

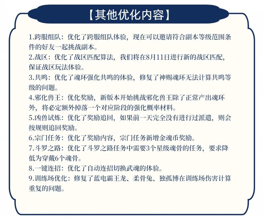
然后在其它内容方面嘛,值得关注的是跨区组队的问题,这样未来的组队玩法应该会更容易一些,此外还有邪化兽王的掉落问题,这里会新增一个额外必定掉落的强化概率材料......这东西真是太重要了,现在这强化概率材料,什么25块钱才只能买5个这种性价比真也是绝了对吧。


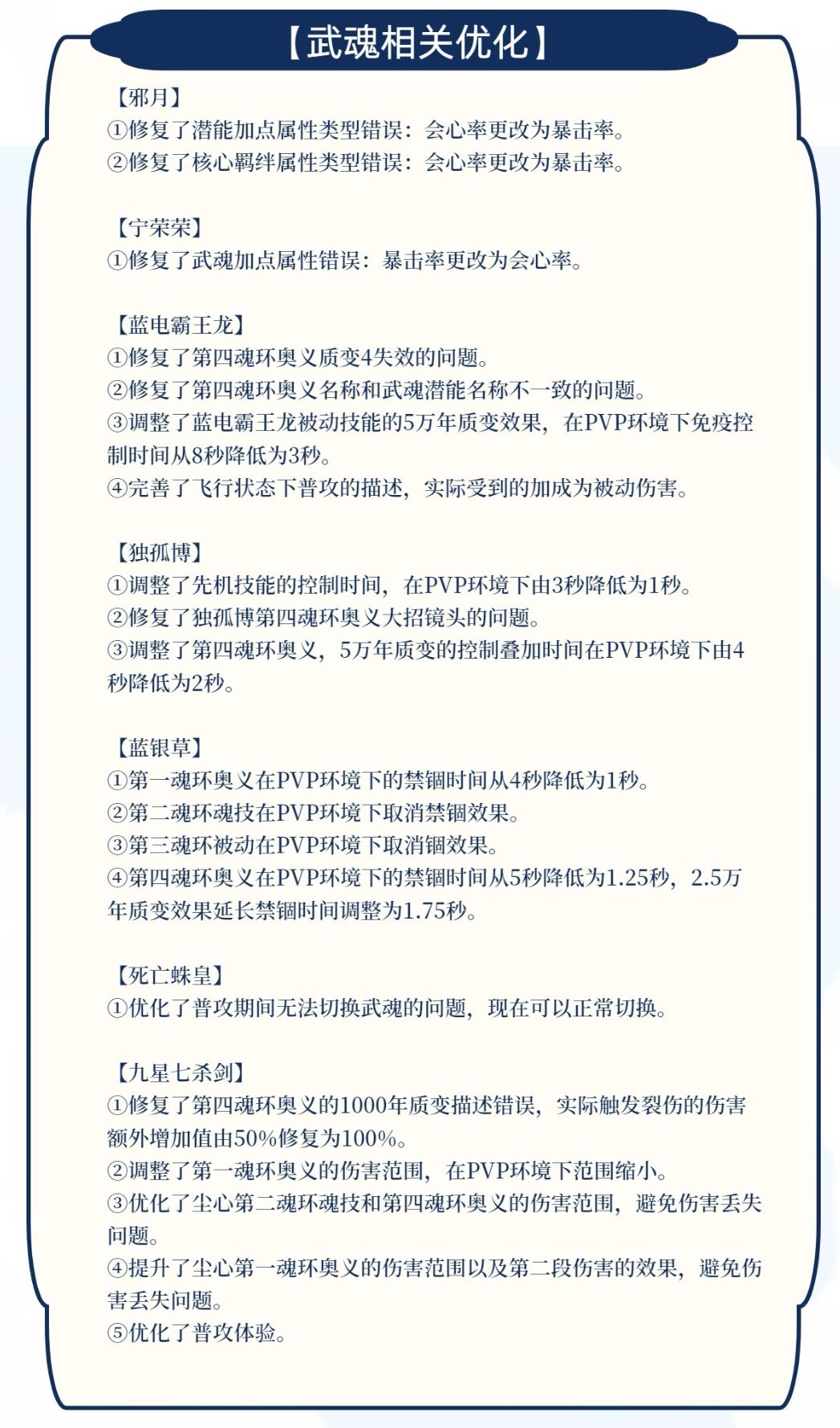
最后则是大家最为关心的平衡性和bug修正部分,其中:
- 邪月和宁荣荣的调整中规中矩,这里应该是一个bug类型的修复
- 蓝龙则是终于修复了4技能的bug......提了不知道多少遍了,接着蓝龙在PVP中也会被削弱,毕竟这个免控的时间是从8秒降到3秒......降幅还是挺夸张的
- 独孤博也是被削弱,特别是之前其相对强势的PVP环境,先机控制砍到只能持续1秒,4技能的奥义叠加也会砍到2秒的叠加时间
- 蓝银草方面嘛......削弱也是没啥可说的,毕竟这个武魂的品阶也在这摆着,过高的PVP强度的确不太符合于这个武魂的品阶
- 比比东则是一个bug修复类型的操作
- 最后的尘心就有点夸张的,别的角色都是在修复bug或者削弱PVP强度,但唯有尘心则享受到了很大幅度的增强,除了第二项调整奥义在PVP中的范围外,其余操作基本上都是加强类型的操作,外加新版本白沉香的伴随上线,裂伤队在1.1版本很有可能会成为一个极具竞争力的队伍



哦对了,新版本也会推出如尘心、二龙、邪月等角色的神赐魂环,所以考虑到这层原因,裂伤队在新版本的加强就更加可观了,集主C尘心的技能加强、全新裂伤工具人白沉香的上线和主C尘心神赐魂环的上线三大因素于一身,搞不好1.1版本就是属于裂伤队的天下了,但反过来说......难道火队在新版本就只有一个二龙的神赐魂环加强么......嘎嘎嘎,最后也欢迎大家留言来参与讨论吧!
今天的攻略文章就到这里,如果大家还有任何问题的话都可以添加维一的私人微信heerweiyi1015进行问询,感谢大家的支持!






